Odpowiedz 
 
Ocena wątku:
  • 8 Głosów - 4.13 Średnio
  • 1
  • 2
  • 3
  • 4
  • 5
Wzmacniacz pośr. (IF) wg. F6CER, ew. hycas wg. W7ZOI
SP9LVZ Offline
Piotr
*****

Liczba postów: 809
Dołączył: 13-01-2015
Post: #161
RE: Wzmacniacz pośr. (IF) wg. F6CER, ew. hycas wg. W7ZOI
Rozumiem co piszesz. Czy twoje obawy dotyczą tego, że rezonatory nie będą miały np odpowiedniego odstępu rezonansów i nie nadają się na filtr ssb? Czy chodzi ci wpierw o zakup kilku do pomiarów... ja mam większą ilość rezonatorów 9 Mhz i 9,6 Mhz i kilka zrobionych na nich filtrów, ale szału ch-ki nie ma.
(Ten post był ostatnio modyfikowany: 14-12-2023 14:13 przez SP9LVZ.)
14-12-2023 14:12
Odwiedź stronę użytkownika Znajdź wszystkie posty użytkownika Odpowiedz cytując ten post
SP9FKP Offline
Piotr
*****

Liczba postów: 1,287
Dołączył: 28-06-2009
Post: #162
RE: Wzmacniacz pośr. (IF) wg. F6CER, ew. hycas wg. W7ZOI
Tak Piotrze, nawet w tej samej partii kwarców maja one rozrzuty technologiczne, które nie mają większego wpływu na działanie dajmy na to procesora, gdzie ważna jest jedynie częstotliwość generowanych drgań, a mogą dyskwalifikować je do zastosowania w filtrze. Dlatego trzeba kupić odpowiednio więcej by móc wyselekcjonować te najbardziej zbliżone. A jak je wyselekcjonować? Ano dokonując pomiarów. Ktoś powie: " to nie apteka!". Pewnie! Można zrobić byle jak, z byle czego i otrzymać w zamian byle filtr. Ale chyba nie oto chodzi.
Zrobiłem pomiary, symulację i wykonałem filtr na ich podstawie, który z wystarczającą dokładnością spełnił założenia co wyszło w pomiarach. Dlatego raz jeszcze powtarzam, to może być jedynie wskazówką, przykładem a nie przepisem dla chętnych to powtórzyć. Najlepszym dowodem, że tak jest wiedzą Ci co składali transiwer MiniYes. gdzie mimo dokładnego schematu i określonej częstotliwości kwarców wyniki były zupełnie przypadkowe.
Rozrzuty parametrów w filtrach drabinkowych, wg mego doświadczenia, wpływają głównie na tłumienie i zafalowanie charakterystyki filtru. Zatem jeśli nie zależy nam na "super" dokładności, można taki filtr oczywiście zbudować i będzie działać z przypadkowych kwarców tej samej częstotliwości a jego szerokość i dopasowanie dobrać metodą kolejnych przybliżeń. Jednakże prawidłowe podejście do budowy filtru powinno opierać się na pomiarach. Wszak to "serce" transiwera i powinno być "jak dzwon".
Rodzi się pytanie ile kwarców należy kupić? Odpowiedź brzmi: nie wiem! To wszystko jest przypadkiem i rozsądek mówi, że im więcej, tym lepiej. Dlatego trzeba popatrzeć na oferty, najczęściej z malejącą ceną wraz ilością zakupowanych kwarców i samemu zdecydować ile filtrów i z jaką ilością kwarców planujemy wykonać. Sumę pomnożyć (zaryzykuję) przez dwa lub trzy i określić budżet. Zawsze będzie można wymienić się z kolegami pozostałą z budowy resztą kwarców jeśli poznamy ich parametry.

Praktykujący teoretyk
15-12-2023 8:27
Znajdź wszystkie posty użytkownika Odpowiedz cytując ten post
SP7CLB Offline
Krzysztof
***

Liczba postów: 187
Dołączył: 05-04-2010
Post: #163
Video RE: Wzmacniacz pośr. (IF) wg. F6CER, ew. hycas wg. W7ZOI
Jeżeli filtry overtonowe, to trzeba zwrócić uwagę czy trzecia czy piąta harmoniczna. Mam zamiar kupić 68MHz ale nie wiem czy napewno trzecia, bo specyfikacja na dwoje wróży. Mam dwa kwarce 68MHz 3 ov. i opracowałem filtr 4-kwarcowy serial na tę częstotliwość, po dokonaniu odpowiednich pomiarów parametrów kwarców. Jako projekt wychodzi nieźle, ale tłumienie dosyć duże: -6.5dB (Hi)


Załączone pliki Miniatury
İmage
(Ten post był ostatnio modyfikowany: 15-12-2023 12:39 przez SP7CLB.)
15-12-2023 10:34
Znajdź wszystkie posty użytkownika Odpowiedz cytując ten post
SP9LVZ Offline
Piotr
*****

Liczba postów: 809
Dołączył: 13-01-2015
Post: #164
RE: Wzmacniacz pośr. (IF) wg. F6CER, ew. hycas wg. W7ZOI
Z mojego doświadczenia to nawet zakup dużej partii rezonatorów nie gwarantuje sukcesu. Chodzi głownie o właściwy odstęp rezonansów który daje możliwość wykonania filtru i odpowiedniej - wymaganej indywidualnie szerokości (problem typu rezonatorów). Dlatego ja jestem raczej za próbkowaniem - przemierzeniem małej ilość rezonatorów, a później dopiero nabycie ich większej ilości.
Płytka p.cz. na mosfetach jest tak zaprojektowana, że ma wej i wyj sygnału TX do formowania SSB wg. tzw koncepcji "Atlas'a". Daje nam to możliwość wykonania pomiaru ch-ki filtru w płytce z pełnym dopasowaniem w układzie. Czyli rzeczywisty pomiar ch-ki, a nie tylko sam filtr na analizatorze. Tą procedurę już opisywałem.
Odnoście samych filtrów, to testowałem ostatnio filtr drabinkowy SSB z rezonatorów 10,7 MHz wlutowanych z filtrów FM (FM Radmor). Rezonatory wyprodukowane typowo do filtrów. Trzeba mieć do tego kilka filtrów FM bo są w nich rezonatory to tych samych częstotliwościach parami. Teoretycznie te "pary" powinny mieć te same częstotliwości. Niestety jak się okazuje (w praktyce) tak nie jest. Odchyłki były do ok 300 Hz !!! Moja zasada jest nie poddawać się. Wybrałem takie, które miały odchyłki do 100Hz pomiędzy skrajnymi! Ktoś by powiedział że bezsens, że trzeba do 10 Hz minimum.... Jednak okazało się że takie różnice częstotliwości nie mają aż takiego wpływu, największy wpływ na ch-kę filtru ma odstęp pomiędzy rezonansami szeregowym i równoległym i w związku z tym wartości kondensatorów w filtrze. Filtr drabinkowy zlutowałem w oryginalnej obudowie (filtru FM).
W załączeniu ch-ka teoretyczna i praktyczna - pomierzona tego filtru (siatka jest ta sama co 1 kHz). Chcę go wykorzystać w jednej z płytek i porównać osłuchowo do PP9.


Załączone pliki Miniatury
İmage İmage İmage
(Ten post był ostatnio modyfikowany: 15-12-2023 11:00 przez SP9LVZ.)
15-12-2023 10:47
Odwiedź stronę użytkownika Znajdź wszystkie posty użytkownika Odpowiedz cytując ten post
SP9FKP Offline
Piotr
*****

Liczba postów: 1,287
Dołączył: 28-06-2009
Post: #165
RE: Wzmacniacz pośr. (IF) wg. F6CER, ew. hycas wg. W7ZOI
I może to jest dobry trop na początek. Myślę o filtrach PP-10.7 które są dostępne w przystępnych cenach i zawierają bardzo dobre, standaryzowane kwarce. Co prawda 10.7 MHz to niezbyt szczęśliwa częstotliwość bo 2-ga harmoniczna wypada na 21.4 MHz ale twórcy PicaStara to nie przeszkadzało. Chyba mam coś takiego na strychu i mogę spróbować zrobić jakiś filtr na próbę.

Praktykujący teoretyk
15-12-2023 12:48
Znajdź wszystkie posty użytkownika Odpowiedz cytując ten post
SP7VMZ Offline
Początkujący
**

Liczba postów: 97
Dołączył: 17-07-2019
Post: #166
RE: Wzmacniacz pośr. (IF) wg. F6CER, ew. hycas wg. W7ZOI
Z tego co pamiętam to filtry 10,7MHz były wykonywane w kilku wersjach zależnych od szerokości pośredniej w radiotelefonie. ...albo od odstępu międzykanałowego...
(Ten post był ostatnio modyfikowany: 15-12-2023 13:26 przez SP7VMZ.)
15-12-2023 13:26
Znajdź wszystkie posty użytkownika Odpowiedz cytując ten post
SP9LVZ Offline
Piotr
*****

Liczba postów: 809
Dołączył: 13-01-2015
Post: #167
RE: Wzmacniacz pośr. (IF) wg. F6CER, ew. hycas wg. W7ZOI
Nie mogą to być filtry szerokości 25khz bo w nich zamiast rezonatorów kwarcowych są chyba ceramiki, jeden taki otwierałem... ja użyłem tych węższych 12,5kHz? ale są też 15 kHz - to trzeba by sprawdzić na oznaczeniach filtrów.
15-12-2023 13:38
Odwiedź stronę użytkownika Znajdź wszystkie posty użytkownika Odpowiedz cytując ten post
SP3FEC Offline
Jerzy
**

Liczba postów: 62
Dołączył: 11-12-2011
Post: #168
RE: Wzmacniacz pośr. (IF) wg. F6CER, ew. hycas wg. W7ZOI
O ile dobrze pamiętam to filtry z literką A miały odstęp 25 kHz, a te z literką B 12,5 khz, ale mogę się mylić.
Filtr złożony w 2015 roku, 10,7 MHz, nie pamiętam z jakiego filtru. Wąski 2,2 kHz - 8 kwarców, tłumienie -6 db, oporność 245 ohm.
Obudowy filtrów są różne. Te na zdjęciu od lewej PP10,7-A2, środkowy PP10,7-B2,
ostatni PP10,7-B2/2. Ten pośrodku ma identyczą obudowę jak PP9. İmage
(Ten post był ostatnio modyfikowany: 15-12-2023 22:21 przez SP3FEC.)
15-12-2023 21:15
Znajdź wszystkie posty użytkownika Odpowiedz cytując ten post
SP9LVZ Offline
Piotr
*****

Liczba postów: 809
Dołączył: 13-01-2015
Post: #169
RE: Wzmacniacz pośr. (IF) wg. F6CER, ew. hycas wg. W7ZOI
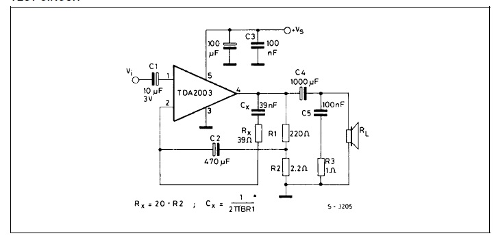
Zrobiłem PCB pod wzmacniacz m.cz. na TDA2003. Pierwotnie myślałem, by połączyć do z demodulatorem (którego nie ma na płytce p.cz. z mosfetami). Jednak po przemyśleniach płytkę BFO, demodulatora (CW/SSB) , modulatora SSB proponuję wykonać oddzielnie bo może będą różne wersje.
TDA2003 - dlaczego?:
- ma bardzo niskie szumy własne, które nie przeszkadzają przy słuchaniu na słuchawkach, w głośniku ich nie słychać,
- jest stosunkowo dużej mocy co zapewnia dużą dynamikę bez zniekształceń,
- ma duże wzmocnienie, które można dopasować elementami sprzężenia zwrotnego,
- można ukształtować charakterystykę przenoszenia elementami sprzężenia zwrotnego RC,
- można zasilać z napięcia 13,8-15V,
- stosowałem go już w innych konstrukcjach,
- jest tani.
W załączeniu PCB którą wykonałem testowo, zmontowałem, działa zgodnie z założeniami.


Załączone pliki Miniatury
İmage

.lay6  TDA2003_lay.lay6 (Rozmiar: 38.39 KB / Pobrań: 407)
(Ten post był ostatnio modyfikowany: 17-12-2023 14:48 przez SP9LVZ.)
17-12-2023 14:48
Odwiedź stronę użytkownika Znajdź wszystkie posty użytkownika Odpowiedz cytując ten post
SP9LVZ Offline
Piotr
*****

Liczba postów: 809
Dołączył: 13-01-2015
Post: #170
RE: Wzmacniacz pośr. (IF) wg. F6CER, ew. hycas wg. W7ZOI
Bieżące informacje w sprawie PCB zmodernizowanej p.cz. na mosfetch. Miło mi poinformować, że będzie zamawianych 50 sztuk PCB (25 wersja z jednym filtrem (SSB) i 25 z dwoma filtrami (SSB+CW)). Jeżeli powstanie tyle TRX-ów to będzie spory sukces w SP klasycznej konstrukcji transcivera. Osoby, które jeszcze mi nie potwierdziły ostatecznych zamówień na mail proszę jak najszybsze potwierdzanie (chodzi mi głównie o ilości PCB wersji z dwoma filtrami, bo sporo osób decyduje się dodatkowo na te płytki).
W związku z tym, że były pytania o listę elementów do płytek, niestety nie miałem czasu zrobić. Załączam ostateczne wersje prt góry i dołów PCB na których są opisy elementów.
Schemat w wersji zmodernizowanej był już tu pokazywany, ale zrobię jeszcze dokładny zgodnie z PCB.
Zgodnie z planem, PCB powinny być zrobione około połowy stycznia. W tym terminie mam nadzieję że uda się zaprojektować i zrobić ostateczną wersję mieszacza na SD5400 oraz demodulator SSB/CW i modulator SSB. Układy QUAD DMOS SD5400 są dostępne w SP. Demodulator i modulator planuję zrobić na UL1042 (S042) ale też może zrobimy na mieszaczach diodowych pierścieniowych jako druga wersja.
W załączeniu prt scr PCB na których są opisy elementów.
Indywidualnie trzeba zastanowić się nad koncepcją heterodyny (VFO/DDS/PLL). Do projektowanego mieszacza na SD5400 może być sygnał heterodyny na poziomie 200mV-2V p-p.
Rozwiązanie BPF, wzmacniacza TX - w zależności od własnych koncepcji (ilość pasm/moc urządzenia). Wejście/wyjście BPF-mieszacz na SD5400 niskoomowe 50R.


Załączone pliki Miniatury
İmage İmage İmage İmage
(Ten post był ostatnio modyfikowany: 21-12-2023 17:51 przez SP9LVZ.)
21-12-2023 17:49
Odwiedź stronę użytkownika Znajdź wszystkie posty użytkownika Odpowiedz cytując ten post
Odpowiedz 


Skocz do:


Użytkownicy przeglądający ten wątek: 1 gości