Odpowiedz 
 
Ocena wątku:
  • 8 Głosów - 4.13 Średnio
  • 1
  • 2
  • 3
  • 4
  • 5
Wzmacniacz pośr. (IF) wg. F6CER, ew. hycas wg. W7ZOI
SP4IRX Offline
Janusz
**

Liczba postów: 50
Dołączył: 04-07-2010
Post: #1
Wzmacniacz pośr. (IF) wg. F6CER, ew. hycas wg. W7ZOI
Witam serdecznie Wszystkich czytających,
Szukam kontaktu z osobami, które wykonały wzmacniacz p.cz wg. F6CER na mosfetach przedstawiony w "Poradniku Ultrakrótkofalowca", (wybierz "Kliknij, aby rozpocząć", a następnie wpisz stronę nr 648). Zainteresowany jestem informacjami dotyczącymi tak wersji podstawowej, jak i ew. własnych wersji zmodyfikowanych.

EDIT: U mnie IF to 9MHz. Dodaję, gdyż w necie (np. tu) znalazłem wersję na 455kHz.
Przymierzam się do tego schematu, choć może z "lekutkimi" modyfikacjami (SMD i takie tam).

EDIT 2: Ponieważ temat się rozwija, a sugestie Kolegów "dotknęły" też układu "hycas amp" opracowanego przez m.in. W7ZOI to teciutko zmodyfikowałem tytuł wątku. Bo ten układ też mi się podoba. Trudny wybór ! Cool

Pozdrawiam - Janusz (sp4irx)
(Ten post był ostatnio modyfikowany: 22-07-2010 7:56 przez SP4IRX.)
21-07-2010 21:20
Znajdź wszystkie posty użytkownika Odpowiedz cytując ten post
SQ4AVS Offline
Rafał
*****

Liczba postów: 1,421
Dołączył: 29-01-2010
Post: #2
RE: Wzmacniacz pośr. (IF) wg. F6CER
Układ ma jedną wadę jest mało odporny na przesterowanie (zależnie od napięcia arw). Lepiej dać regulowany tłumik na pinach na wejściu i inny układ wzmacniacza, ewentualnie wykorzystać tylko jeden jego stopień. Pisał o tym Roman SO3EP -układ ten stosowali o ile dobrze pamiętam w przemienniku liniowym. Pokazał znacznie też lepszy układ alternatywny,
21-07-2010 21:43
Odwiedź stronę użytkownika Znajdź wszystkie posty użytkownika Odpowiedz cytując ten post
SP9MRN Offline
MAc
*****

Liczba postów: 822
Dołączył: 29-08-2009
Post: #3
RE: Wzmacniacz pośr. (IF) wg. F6CER
Proponuję skupić się na "hycas"-ie W7zoi. Chyba się też na niego skuszę...

MAc
mrn
22-07-2010 0:35
Odwiedź stronę użytkownika Znajdź wszystkie posty użytkownika Odpowiedz cytując ten post
SP4IRX Offline
Janusz
**

Liczba postów: 50
Dołączył: 04-07-2010
Post: #4
RE: Wzmacniacz pośr. (IF) wg. F6CER
Hej,

SQ4AVS: dzięki pogooglowałem i trochę znalazłem, ale niemiecki jest dla mnie równie zrozumiały jak szum czajnika. Czy mógłbym prosić - o ile nie sprawi to kłopotu - o jakiś ciut bliższy namiar. Zwłaszcza na ten zmodyfikowany wzmacniacz. Może być w wersji anglojęzycznej. Przy okazji:
sq4avs napisał(a):...Lepiej dać regulowany tłumik na pinach na wejściu...
Zajrzałem na Twoją stronkę, jej zawartość zrobiła (mocno dobre) wrażenie. Mam pytanie do Ciebie jako praktyka: jak wygląda "strona szumowa" takich tłumików, bo spotkałem się z różnymi opiniami na ten temat.

SP9MRN:
sp9mrn napisał(a):Proponuję skupić się na "hycas"-ie W7zoi...
Dzięki za info. Widziałem też wątek na elektrodzie - chyba - z Twoim udziałem. I czym się skończyło ?
Moje pytanie wynika właśnie z wewnętrznej rozterki: co wybrać ?
Ściągnąłem sobie nawet ich artykuł: "The Hybrid Cascode AGC Amplifier Wes Hayward, W7ZOI and Jeff Damm, WA7MLH - FDIM Symposium - 2007 Copyright © QRP-ARCISM Page 65 All Rights Reserved".
"Literatura" w odniesieniu do układu F6CER zdecydowanie uboższa.
Jeszcze raz dzięki, no i może coś z tego wyjdzie.
Pozdrawiam czekając na dalsze newsy - Janusz
22-07-2010 7:47
Znajdź wszystkie posty użytkownika Odpowiedz cytując ten post
SQ4AVS Offline
Rafał
*****

Liczba postów: 1,421
Dołączył: 29-01-2010
Post: #5
RE: Wzmacniacz pośr. (IF) wg. F6CER, ew. hycas wg. W7ZOI
Stare ale bardzo przemyślane i z sensem według mnie bije większość nowszych rozwiązań, w sumie to samo różni się jednak nieco opisem
http://www.mydarc.de/dc4ku/ZF.pdf
http://www.mydarc.de/dc4ku/Dynamischer_Z...aerker.pdf
A w załączniku są uwagi o tym wzmacniaczu co mówiłeś.
Oczywiście tłumik jeśli jest umiejscowiony np. na wejściu wzmacniacza podnosi szumy o wartość tłumienia (+szumy własne -niewielkie) ale przecież ważny jest stosunek sygnał szum a ten przy niskich tłumieniach tłumika (dużym wzmocnieniu if będzie duży a jak jest sygnał silny to nie wadzi). Nie bój się tłumika pin bo to najlepsze rozwiązanie użyj tylko diod bap64 (bar64) one bardzo szybko tracą właściwości prostownicze (przy niskich częstotliwościach). Jest szereg bardzo dobrych if na tranzystorach które według mnie są lepsze od W7ZOI jak dasz e-maila podeślę dalsze przykłady. Zauważ też że szumy tranzystora dwubramkowego zależą też od napięcia bramki 2 (regulującej wzmocnienie).


Załączone pliki
.pdf  przemiennik liniowy.pdf (Rozmiar: 4.71 MB / Pobrań: 2958)
(Ten post był ostatnio modyfikowany: 22-07-2010 11:09 przez SQ4AVS.)
22-07-2010 11:02
Odwiedź stronę użytkownika Znajdź wszystkie posty użytkownika Odpowiedz cytując ten post
SP4IRX Offline
Janusz
**

Liczba postów: 50
Dołączył: 04-07-2010
Post: #6
RE: Wzmacniacz pośr. (IF) wg. F6CER, ew. hycas wg. W7ZOI
(22-07-2010 11:02)sq4avs napisał(a):  Stare ale bardzo przemyślane i z sensem według mnie bije większość nowszych rozwiązań,...
(Dzięki)! Będę miał co czytać. Adres maila poleciał na PW.
>---
OT: Nie chciałbym nikogo z czytających urazić, ale szanuję "poprawność techniczną" dawnych rozwiązań. I dlatego podobnie oceniam ich walory. Być może po części wynikało to z tego, że wybór aplikacji nie zawsze był determinowany czasem, rozwiazanie nie musiało być "uniwersalne". Gabaryty odgrywały rolę, ale nie zawsze musiało to się dać schować do kieszeni. Wink
Autor pieścił swoje dziecko nie zawsze wystawiając je nazajutrz "po porodzie" do zawodów.
Dziś uczyniliśmy olbrzymi krok naprzód. Ze wszelkimi z tego wynikającymi korzyściami i... uproszczeniami. Ale to już temat na inny wątek.
---<
EDIT
Teraz gdy zobaczyłem w załączniku pin-tłumik wg. koncepcji HB9HAL moje wątpliwości straciły na znaczeniu ! Dzięki za info !
Dziękując jeszcze raz pozdrawiam - Janusz (sp4irx)
(Ten post był ostatnio modyfikowany: 22-07-2010 12:33 przez SP4IRX.)
22-07-2010 12:22
Znajdź wszystkie posty użytkownika Odpowiedz cytując ten post
SP9HLZ Offline
Andrzej
*

Liczba postów: 14
Dołączył: 15-08-2010
Post: #7
RE: Wzmacniacz pośr. (IF) wg. F6CER, ew. hycas wg. W7ZOI
Jestem na etapie montowania płytki w/g F6CER trochę zmodyfikowanej. Materiał otrzymałem od kolegi Marcina SQ8LUU i też trochę zmodyfikowałem...
Dla tych co zechcą poeksperymentować poniżej materiały na których oparłem pcb.
Podczas montażu znalazłem niedoróbkę, brak dławika i rezystora w przełączniku diodowym.

İmage
.lay6  IF Bieńkowskiego - pcb ver-2 z notch.lay6 (Rozmiar: 277.11 KB / Pobrań: 902) İmage İmage İmage


Załączone pliki Miniatury
İmage
(Ten post był ostatnio modyfikowany: 25-07-2023 18:12 przez SP9HLZ.)
07-09-2020 17:27
Znajdź wszystkie posty użytkownika Odpowiedz cytując ten post
SP3SUZ Offline
Zaawansowany użytkownik
****

Liczba postów: 514
Dołączył: 30-09-2013
Post: #8
RE: Wzmacniacz pośr. (IF) wg. F6CER, ew. hycas wg. W7ZOI
W książce "Pasmo 50 MHz' jest opracowanie transcivera 50 MHz według ON1KWV i tam jest modyfkacja tej pośredniej na 10,7 MHz. Ja przerobiłem tę pośrednia na 9 MHz i nawet pracowała jako moduł ale sam układ ARW w tym modelu według mnie wymaga szczególnej uwagi. Teraz ten sam układ "przeflancowuję na 128 kHz w celu skojarzenia go z filtrem SSB od R-140. Sam jestem ciekaw co wyjdzie. Ale Proszę zwrócić uwagę na Trx 50 MHz ON 1KWV. Pośrednia jak najbardziej adekwatna! Cool
08-09-2020 11:48
Znajdź wszystkie posty użytkownika Odpowiedz cytując ten post
SP2JQR Offline
Henryk
*****

Liczba postów: 1,528
Dołączył: 23-08-2009
Post: #9
RE: Wzmacniacz pośr. (IF) wg. F6CER, ew. hycas wg. W7ZOI
Podwojona wartość p.cz. kilka razy mniejsza od szerokości odbieranego pasma...???
... Czy też będzie podwójna przemiana???
08-09-2020 20:46
Znajdź wszystkie posty użytkownika Odpowiedz cytując ten post
SP9FYS Offline
Zaawansowany użytkownik
****

Liczba postów: 305
Dołączył: 12-12-2009
Post: #10
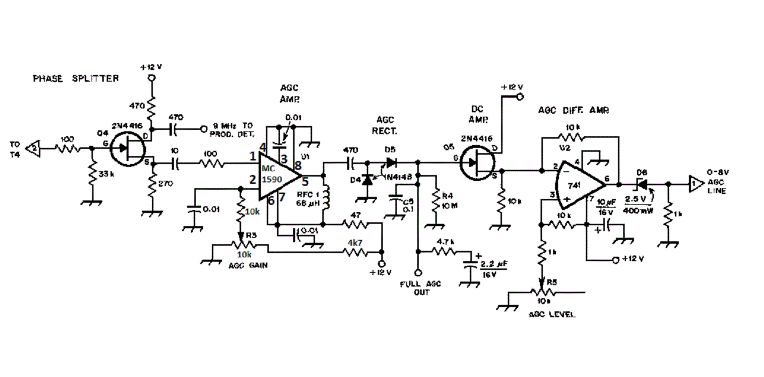
RE: Wzmacniacz pośr. (IF) wg. F6CER, ew. hycas wg. W7ZOI
Mam nie przetestowanyjeszcze projekt hy-cas na 500kHz. Płytka dwustronna. Na niej 3-stopniowy wzmacniacz z automatyka, filtr szumowy, produkt detektor i dolączany alternatywnie wzmacniacz wstępny m.cz.
Udostępnię po poprawieniu blędów i niedoróbek, mam nadzieję wkrótce.

Wyglądać pewnie będzie tak:

İmage

İmage
R.
(Ten post był ostatnio modyfikowany: 10-09-2020 0:36 przez SP9FYS.)
10-09-2020 0:36
Znajdź wszystkie posty użytkownika Odpowiedz cytując ten post
Odpowiedz 


Skocz do:


Użytkownicy przeglądający ten wątek: 1 gości