Odpowiedz 
 
Ocena wątku:
  • 2 Głosów - 4.5 Średnio
  • 1
  • 2
  • 3
  • 4
  • 5
Automatyczna Regulacja Wzmocnienia
SQ4AVS Offline
Rafał
*****

Liczba postów: 1,421
Dołączył: 29-01-2010
Post: #71
RE: Automatyczna Regulacja Wzmocnienia
A NE570(1) działa naprawdę dobrze.
16-02-2015 16:56
Odwiedź stronę użytkownika Znajdź wszystkie posty użytkownika Odpowiedz cytując ten post
SP2JQR Offline
Henryk
*****

Liczba postów: 1,528
Dołączył: 23-08-2009
Post: #72
RE: Automatyczna Regulacja Wzmocnienia
Pisałem już o tym dawno tu:
http://sp-hm.pl/thread-600-post-4737.html#pid4737
i tu:
http://sp-hm.pl/thread-600-post-4855.html#pid4855

Koledzy ze wschodu skorzystali i mają już sporo konstrukcji na tych układach.
16-02-2015 20:33
Znajdź wszystkie posty użytkownika Odpowiedz cytując ten post
SP2FP Offline
PAWEŁ
***

Liczba postów: 184
Dołączył: 01-11-2009
Post: #73
RE: Automatyczna Regulacja Wzmocnienia
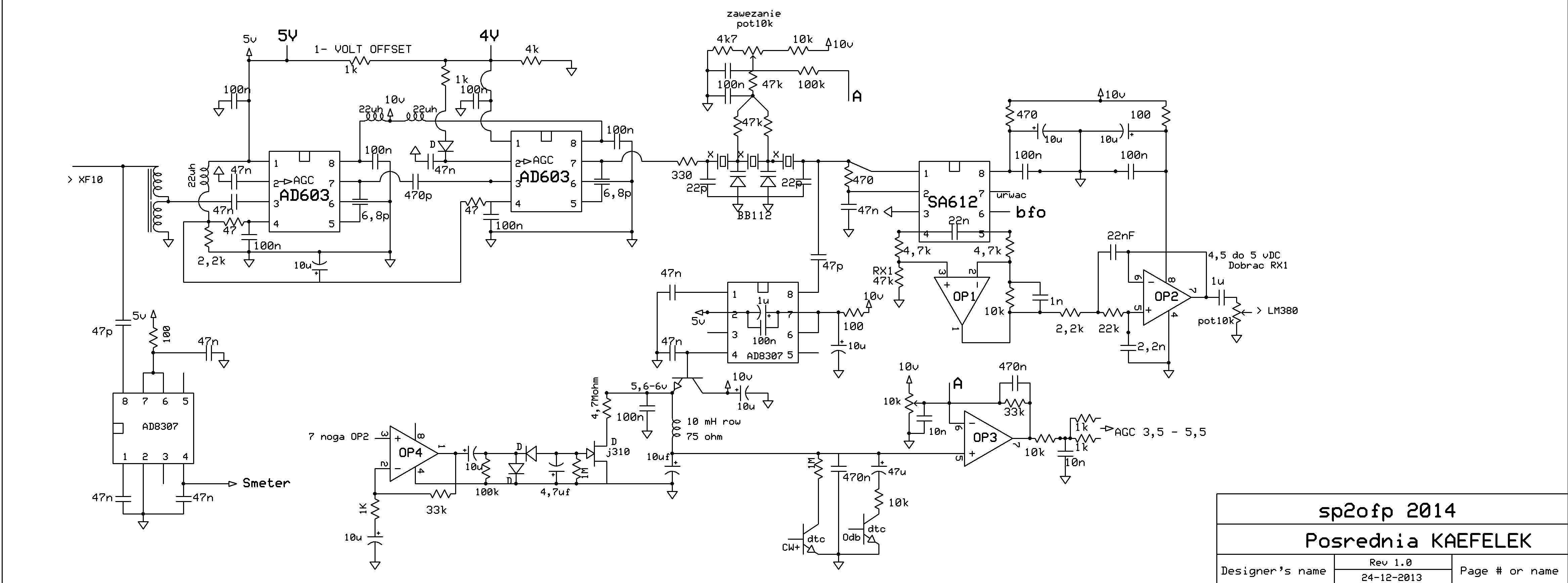
Konstruując układ pośredniej to właśnie automatyka dała mi najwięcej popalić .
Chcąc uzyskać jakość odbioru zbliżoną do ręcznej regulacji ale z szybka reakcją na przyrost sygnału miałem ciągły niedosyt przy klasycznych układach szybkich detektorów . Dzięki lekturze na home-made postanowiłem dorobić prosty układ zawieszania stałej czasowej . Oto rezultaty



filmik pokazuje jaka jest różnica miedzy klasycznym ARW a układem z podtrzymywaniem napięcia automatyki w trakcie modulacji .
Układ wykonawczy odłącza rezystor rozładowujący kondensator w układzie stałej czasowej zwiększając czas opadania . Dzieje się to w trakcie odpowiedniego poziomu m.cz . Przy spadku sygnału tranzystor załącza z powrotem ten rezystor i układ wraca do normalnej stałej czasowej .
jeszcze przebiegi na bramce i drenie J310



schemat poniżej

.bmp  automatyka z zawieszeniem .bmp (Rozmiar: 990.13 KB / Pobrań: 1365)
(Ten post był ostatnio modyfikowany: 14-03-2015 17:33 przez SP2FP.)
14-03-2015 17:32
Odwiedź stronę użytkownika Znajdź wszystkie posty użytkownika Odpowiedz cytując ten post
SP2JQR Offline
Henryk
*****

Liczba postów: 1,528
Dołączył: 23-08-2009
Post: #74
RE: Automatyczna Regulacja Wzmocnienia
Warto pokusić się w tym układzie o wykonanie automatyki do przodu z wykorzystaniem tylko jednego układu AD8307. Ma on już w sobie logarytmowanie i pętla sprzężenia zwrotnego nie jest potrzebna.
W celu wykonania prostej próby wystarczy przełączyć drugi układ na wejście. Podczas tej próby będą pracowały dwa układy równolegle jeden dla S-metra, a drugi dla ARW. Gdyby próba wypadła pomyślnie, masz prostszy układ. Nie analizuję zakresu regulacji, bo to osobny problem, pomijam też sprawę filtru, chodzi o samą ideę.
Ciekaw jestem jak taka próba się sprawdzi. Mielibyśmy pierszy rodzimy amatorski układ ARW z regulacją do przodu.
(Ten post był ostatnio modyfikowany: 16-03-2015 12:32 przez SP2JQR.)
16-03-2015 12:32
Znajdź wszystkie posty użytkownika Odpowiedz cytując ten post
SP3VZX Offline
Leszek
**

Liczba postów: 93
Dołączył: 24-10-2010
Post: #75
RE: Automatyczna Regulacja Wzmocnienia
Układ cyfrowy ARW do przodu był zastosowany w oborniku DigiRex. To było dawno temu,i nie tylko to . link na dole postu.

Pozdrawiam Leszek SP3VZX..
Mój locator JO82GL90GF http://no.nonsense.ee/qthmap/
DigiRex prosty radiowy odbiornik krótkofalowy na miarę XXI wieku z cyfrowym sterowaniem i DSP
16-03-2015 12:43
Odwiedź stronę użytkownika Znajdź wszystkie posty użytkownika Odpowiedz cytując ten post
SP9FKP Offline
Piotr
*****

Liczba postów: 1,287
Dołączył: 28-06-2009
Post: #76
RE: Automatyczna Regulacja Wzmocnienia
Branie sygnału do ARW przed drugim filtrem zawężającym grozi niekontrolowaną akcją ARW dla sygnałów leżących poza pasmem przepuszczania.
16-03-2015 12:53
Znajdź wszystkie posty użytkownika Odpowiedz cytując ten post
SP2JQR Offline
Henryk
*****

Liczba postów: 1,528
Dołączył: 23-08-2009
Post: #77
RE: Automatyczna Regulacja Wzmocnienia
Piotrze, wiem o tym, dlatego napisałem: "bo to osobny problem, pomijam też sprawę filtru,"
Można jednak ten układ zastosować w prostszych rozwiązaniach, gdzie nie ma drugiego filtru, lub ma on taką samą szerokość jak filtr podstawowy. W takim układzie jak proponuję w jego pełnej wersji regulowana selektywność musi znajdować się przed układem ARW - to oczywiste. Chodzi mi wyłącznie o praktyczne sprawdzenie samej idei regulacji do przodu z tymi elementami, które są na schemacie.

Leszku, na schemacie blokowym TRXa DigiRex nie widzę ARW działającego do przodu, tylko klasyczne zapętlone ARW z procesorową obróbką sygnału, może czegoś nie doczytałem, ale tak to widzę. Potwierdza to jeszcze opis:
"Wzmocniony sygnał m.cz. przechodzi przez konwerter poziomu na przetwornik A/D wbudowany w mikrokontroler. Po przetworzeniu następuje kolejna konwersja na postać analogową, filtrowanie filtrem dolnoprzepustowym i wzmocnienie m.cz.
Mikrokontroler steruje tłumikiem antenowym, wzmocnieniem p.cz. (przez cyfrowy potencjometr)"
Z powyższego wynika, że wzmocniony sygnał poddany obróbce procesorowej oddziałowuje z powrotem na elementy p.cz. i w.cz.

W ARW "do przodu" nie ma pętli sprzęzenia. sygnał jest pobierany z wejścia tuż za filtrem głównej selektywności, jest wzmocniony w układzie logarytmującym i po kondycjonowaniu poziomu steruje regulacją p.cz. Nie ma znaczenia czy do regulacji użyjemy potencjometru cyfrowego, czy regulowanego wzmacniacza.
16-03-2015 13:36
Znajdź wszystkie posty użytkownika Odpowiedz cytując ten post
SP9FKP Offline
Piotr
*****

Liczba postów: 1,287
Dołączył: 28-06-2009
Post: #78
RE: Automatyczna Regulacja Wzmocnienia
Zgoda, nie doczytałem, ale:
(16-03-2015 13:36)SP2JQR napisał(a):  Nie ma znaczenia czy do regulacji użyjemy potencjometru cyfrowego, czy regulowanego wzmacniacza.
wymaga by odpowiedź wzmacniacza na regulację była dokładnie znana i stabilna. W przypadku AD603 (i innych z tej rodziny) akurat nie jest to przypadkowe ale jakoś nie widzę zysku z rozwarcia pętli regulacji.
16-03-2015 13:57
Znajdź wszystkie posty użytkownika Odpowiedz cytując ten post
SP2JQR Offline
Henryk
*****

Liczba postów: 1,528
Dołączył: 23-08-2009
Post: #79
RE: Automatyczna Regulacja Wzmocnienia
Dlatego warto to sprawdzić praktycznie i zarejestrować odpowiedź - nie wiem jak to się zachowa, a mając już wykonany układ można podpiąć jeden kondensator w inne miejsce (używając prawdopodobnie kawałka dodatkowego przewodu ekranującego) i sprawdzić. Wszyscy dostaniemy dodatkową wiedzę pożyteczną przy dalszym konstruowaniu. Ten układ niech pozostanie jaki jest, ale wiedza będzie cenna.
Zysk - w innym schemacie to o jeden AD8307 mniej i prawdopodobnie szybsza odpowiedź impulsowa na skokową zmianę sygnału na wejściu.
16-03-2015 14:56
Znajdź wszystkie posty użytkownika Odpowiedz cytując ten post
SP2FP Offline
PAWEŁ
***

Liczba postów: 184
Dołączył: 01-11-2009
Post: #80
RE: Automatyczna Regulacja Wzmocnienia
Ha .. też myślałem o tym aby sonda przed wzmacniaczami wspomagała automatykę a w zasadzie regulowała wzmocnienie dla sygnałów powyżej 30uV - było to nawet założenie konstrukcyjne. Ale w praktyce wygląda to tak :
Sonda po filtrze kwarcowym nie jest blokowana dodatkowym rezystorem 50 ohm . Jej wejście to około 1,1-1,3 kohm.
Co za tym idzie jest dość wrażliwa na wszystkie sygnały do okoła . Mimo że jest usytuowana obok wyjścia filtrów kwarcowych , zasilana przez dwa dławiki z kondensatorami to łapie ślady heterodyny - na tej samej płytce jest selektywny wzmacniacz heterodyny po ddesie , dodatkowo w chwili obecnej jest też BFO którego częstotliwość mieści się na zboczu filtru i też lekko przenika do ad8307 . Na płytce są dwa filtry kwarcowe cw/ssb przełączane małymi ale nie ekranowanymi przekaźnikami , są też nie-ekranowane transformatorki na toroidach . Płytka oczywiście dwustronna zalana masą mająca kilkanaście przelotek tej masy . Niestety śmieci włącznie z generatorem 125MHZ w ddsie zainstalowanym na oddzielnej płytce dają się we znaki prawidłowemu odczytowi poziomu , Sonda na razie mierzy prawidłowo poziomy dopiero od około S7 . Zastosowanie samego dodatkowego wzmacniacza dla sondy pogarszało sytuację - musiał by mieć on dodatkowy przynajmniej 3 kwarcowy filtr aby selektywnie wzmacniać to co potrzeba .
Płytka jest obecnie prototypowa mająca dodatkowo sporo elementów w pająku co też ma wpływ na przenikanie .
Bfo będzie na oddzielnej płytce nadajnika po drugiej stronie aluminiowego chasis , dds będzie ekranizowany , dodatkowo też będą oddzielone przekaźniki laminatem przylutowanym do masy .
Reasumując nie jest to takie proste do wykonania aby uzyskać prawidłowy efekt. Dynamika pomiaru od 1uv jest trudna do uzyskania w takim zestawieniu ale połączenie pomiaru przed i po zmniejsza wzmocnienie pętli arw .
Zestawienie dwóch pomiarów nie było takie proste do pogodzenia , pomiar przed niejako zakłócał samo arw zmieniając skalę wzmocnienia ponieważ nie działa w całym zakresie tylko od wyższych sygnałów - wtedy należało by mocno zmniejszyć wzmocnienie pętli ARW - zmieniają się stałe czasowe bo zmieniał się zakres napięć dla niskich i wysokich sygnałów - może automatyka czytająca poziom m.cz. miała by rację bytu z dodatkową regulacją "przed"
Nie walczyłem mocno z s-metrem ponieważ jest to trx na 3,5 i 7 MHZ gdzie sygnały są na tyle wysokie że obecna praca s-metra jest zadowalająca , ale to nie jest ostatnie słowo Smile
Poprawny montaż powinien poprawić sytuację ale raczej w tym projekcie nie będę dążył do proponowanego rozwiązania .
İmage
İmage
16-03-2015 18:12
Odwiedź stronę użytkownika Znajdź wszystkie posty użytkownika Odpowiedz cytując ten post
Odpowiedz 


Skocz do:


Użytkownicy przeglądający ten wątek: