Odpowiedz 
 
Ocena wątku:
  • 0 Głosów - 0 Średnio
  • 1
  • 2
  • 3
  • 4
  • 5
Odbiornik na pasmo 40m
SP9VQ Offline
Radek
**

Liczba postów: 55
Dołączył: 27-10-2020
Post: #1
Odbiornik na pasmo 40m
Witam wszystkich!

Po długiej nieobecności na forum (aktywnej, czytać czytam regularnie) postanowiłem pochwalić się zbudowanym przeze mnie odbiornikiem. Trochę przybity niepowodzeniem przy próbie zbudowania odbiornika - wątek Prosty pięciopasmowy odbiornik KF (Konstrukcje krótkofalarskie dla początkujących), postanowiłem zaszyć się w wolnych chwilach w moim małym warsztacie i zmierzyć się z tematem sam na sam. Cel był jeden - zbudować odbiornik. Cel poboczny - konstrukcja oparta na tranzystorach (wiem, jak osioł się uparłem)

Schemat odbiornika:
Schemat odbiornika w załącznikach - plik DRW_AM_SSB_CW_Receiver [PDF]
Całość jest swego rodzaju hybrydą - połączniem trzech układów:

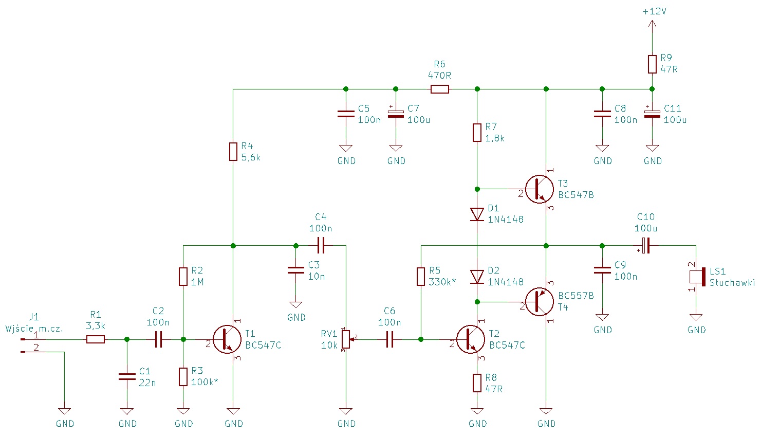
Wzmacniacz m.cz (schemat wg. Piotra SP9LVZ)

İmage

Filtr AM\SSB\CW (schemat wg. KE3IJ)

İmage

Zasadnicza część odbiornika (schemat wg. DX Explorer)

İmage

Wykorzystałem część do kondensatora C12 (bez przedwzmacniacza i wzmacniacz m.cz.)

Montaż:
Sposób montażu w stylu Manhattan (polubiłem ten sposób). Przy okazji potrenowałem budowę mechaniczną w stopniu minimalnym by całość była w miarę możliwości użytkowa i jednocześnie pozwalała na swobodną ingerencję w układ (dlatego obudowa odbiornika ma charakter otwarty) Użyłem wszystkiego co miałem pod ręką łącznie z elementami elektronicznymi. Jedynie tranzystory, rdzeń T50-2 i potencjometr wieloobrotowy są nowe. Może zaskoczyć wejście antenowe F - takie miałem dlatego użyłem. Zaciski zasilania zamiast standardowego gniazda podyktowane są charakterem odbiornika, wydają się być praktyczniejsze (zasilanie z akumulatora, zasilacza, baterii).

İmage İmage İmage İmage

Antena:
Antenę stanowi w moim przypadku 8m zwykłego drutu podpiętego bezpośrednio do odbiornika. Udało się posłuchać stacje z Włoch, Bułgarii, Serbii, Rumunii, Rosji, Niemiec, Słowenii.

Odbiór emisji SSB:
Odbiór wymaga wyczucia odbiornika, czasem kombinacja ustawień regeneracji, tłumika i strojenia daje zadowalający odbiór. Przed nasłuchami warto włączyć odbiornik na około 30 min. - znacznie łatwiej jest się dostroić jak się zagrzeje Wink

Odbiór emisji CW:
Całkiem dobry, fakt słychać wiele pracujących stacji, ale swobodnie można "wyłapać" interesujący nas sygnał.

Podsumowanie:
Jestem zadowolony z wykonania odbiornika. Zwłaszcza, że udało się go uruchomić i zbudować wg. założeń. Może nie jest najpiękniejszy, może nie ma super selektywności, może nie jest to moja autorska konstrukcja, ale daje radość, że własnymi siłami go zbudowałem. Dlatego wrócę do pierwszego układu wiedząc, że się da. Możliwe, że będzie to kolejna wariacja, a nie powielenie układu Wink

Źródła:
P.S. 1
Operowanie tłumikiem antenowym czasem jest dość denerwujące przy odbiorze zwłaszcza kiedy nadają koledzy ze wschodu. Może prosty układ AGC lub coś innego? Miejsce jeszcze jest by coś dodać do odbiornika. Zasada - układ na tranzystorach Smile

P.S. 2
Z racji, że to mój pierwszy odbiornik na pasmo amatorskie chcę tylko dodać... ALE CZAD! Tak, cieszę się jak małe dziecko, że się udało.


Załączone pliki
.pdf  DRW_AM_SSB_CW_Receiver.pdf (Rozmiar: 132.12 KB / Pobrań: 943)
12-09-2021 14:20
Znajdź wszystkie posty użytkownika Odpowiedz cytując ten post
SP6FRE Offline
Leszek
****

Liczba postów: 737
Dołączył: 20-09-2009
Post: #2
RE: Odbiornik na pasmo 40m
Witam!

Gratuluję pięknej pracy, w szczególności determinacji aby doprowadzić zadanie do końca łącznie z uruchomieniem i obudową.

Wiele moich konstrukcji pewnie pozazdrościłoby takiego efektu finalnego a tak ostatecznie służą jako "dawca narządów" do innych układów i czasem myślę, że szkoda pracy jaka włożyłem aby finał był tak żałosny mimo, że układ działał.

Ale wracając do Twojego odbiornika to pozwoliłem sobie na symulację części m.cz urządzenia.

İmage

Detektor symbolizuje źródło napięciowe z umowną opornością wewnętrzną 1k (R1) a wyjściami są, jak w Twoim układzie rezystory R6 i R15 (oba po 10k) symbolizujące oporność wejściową stopnia końcowego.
R6 to wyjście SSB a R7 to wyjście CW

İmage

I faktycznie, tor cw ma podniesioną charakterystykę - akurat z symulacji wynika, że dla częstotliwości ok. 500Hz a w dodatku, w stosunku do sygnału ssb o ok. 12dB większe wzmocnienie co powinno być dość wyraźnie słyszalne.
Zmieniłem kilka elementów aby nieco skorygować charakterystyki:

İmage

Jak widać, teraz rezonans jest na częstotliwości 800-900Hz a więc bardziej właściwej dla cw a w dodatku wzmocnienie dla obu emisji jest identyczne.
Za wzmocnienie odpowiedzialny jest rezystor R9 (22k), który po korekcie ma 82k a za częstotliwość rezonansową odpowiedzialne są kondensatory C5 i C7 , które po korekcie mają wartość 5.1nF. Rezonans uzyskasz na 1000Hz z pojemnościami 4.7nF.
Jak znajdziesz chwilę aby to sprawdzić to ciekawy jestem efektów.

L.J.
(Ten post był ostatnio modyfikowany: 13-09-2021 18:15 przez SP6FRE.)
13-09-2021 18:15
Odwiedź stronę użytkownika Znajdź wszystkie posty użytkownika Odpowiedz cytując ten post
SP9FKP Offline
Piotr
*****

Liczba postów: 1,287
Dołączył: 28-06-2009
Post: #3
RE: Odbiornik na pasmo 40m
(13-09-2021 18:15)SP6FRE napisał(a):  Jak widać, teraz rezonans jest na częstotliwości 800-900Hz a więc bardziej właściwej dla cw

Jak dla mnie "za wysoko". Faktem jest, że ucho jest bardziej wyczulone na wyższą częstotliwość, za to rozdzielczość czy selektywność (jak zwał tak zwał) jest zdecydowanie lepsza na niższej. Rzecz jasna, to indywidualna cecha i nie chcę powiedzieć, że to źle a jedynie uściślić pojęcie "bardziej właściwej".
Co do samej konstrukcji - tak trzymaj!

Praktykujący teoretyk
14-09-2021 7:06
Znajdź wszystkie posty użytkownika Odpowiedz cytując ten post
SP9BSL Offline
Sławek
*****

Liczba postów: 788
Dołączył: 20-10-2015
Post: #4
RE: Odbiornik na pasmo 40m
Witajcie,
Leszku, jeśli rysowałeś schemat wg załącznika powyżej (KE3IJ) to zdaje się ze na Twojej symulacji brakuje kondensatora 10n do masy na Q2.

73 Sławek
14-09-2021 9:04
Odwiedź stronę użytkownika Znajdź wszystkie posty użytkownika Odpowiedz cytując ten post
SP6FRE Offline
Leszek
****

Liczba postów: 737
Dołączył: 20-09-2009
Post: #5
RE: Odbiornik na pasmo 40m
Witam!

Sławku, dziękuję za uwagę z pojemnością w bazie Q2. mam nadzieję, że teraz schemat jest bliższy prawdzie niż poprzednio:

İmage

Ten brakujący kondensator działa z wtórnikiem i to na jego wejściu więc można się spodziewać, że nie ma większego wpływu na ostateczną charakterystykę:

İmage

i faktycznie, poza lekkim zaokrągleniem charakterystyki dla większych częstotliwości nie widać chyba innych zmian. W szczególności rezonans w dalszym ciągu jest tam gdzie był dla cw.

Ponieważ wątek nie ma oceniać zastosowanego schematu a jedynie sposób jego realizacji to jeszcze raz podkreślę, że ten przykład jest wzorcowy z tego punktu widzenia jako zaczęty i skończony od a do z i jeszcze z dodatkową możliwością dalszego eksperymentowania.
Niemniej, wydaje mi się, że podobny rezultat można by uzyskać w nieco uproszczonej konfiguracji co mogłoby mieć kapitalne znaczenie pod kątem konstrukcji MAS. Zachęcam autora do zapoznania się właśnie z rozwiązaniami z tej kategorii gdzie spryt i wiedza konstruktorów w redukcji zbędnych elementów nie raz mnie zaskoczyła.

L.J.
14-09-2021 9:50
Odwiedź stronę użytkownika Znajdź wszystkie posty użytkownika Odpowiedz cytując ten post
SP9BSL Offline
Sławek
*****

Liczba postów: 788
Dołączył: 20-10-2015
Post: #6
RE: Odbiornik na pasmo 40m
(14-09-2021 9:50)SP6FRE napisał(a):  Ponieważ wątek nie ma oceniać zastosowanego schematu a jedynie sposób jego realizacji to jeszcze raz podkreślę, że ten przykład jest wzorcowy z tego punktu widzenia jako zaczęty i skończony od a do z i jeszcze z dodatkową możliwością dalszego eksperymentowania.

Pełna zgoda, gratuluję Radkowi wytrwałości. Wielokrotnie robiąc różnego rodzaju eksperymenty nie udaje się zwieńczyć pracy przez ulokowanie dzieła w obudowie, sam mam z tym czasem problem Smile

73 Sławek
14-09-2021 9:58
Odwiedź stronę użytkownika Znajdź wszystkie posty użytkownika Odpowiedz cytując ten post
SP9VQ Offline
Radek
**

Liczba postów: 55
Dołączył: 27-10-2020
Post: #7
RE: Odbiornik na pasmo 40m
(13-09-2021 18:15)SP6FRE napisał(a):  Gratuluję pięknej pracy, w szczególności determinacji aby doprowadzić zadanie do końca łącznie z uruchomieniem i obudową.

Dziękuję Leszku, miło że spodoba się odbiornik.


(13-09-2021 18:15)SP6FRE napisał(a):  Ale wracając do Twojego odbiornika to pozwoliłem sobie na symulację części m.cz urządzenia.
...
Jak znajdziesz chwilę aby to sprawdzić to ciekawy jestem efektów.

Z obecnymi wartościami elementów na słuchawkach w moim odczuciu CW brzmi przyjemnie. Oczywiście mogę sprawdzić inne wartości, odbiornik ma formę otwartą i nie stanowi problemu zmiana wartości elementów.


(14-09-2021 7:06)SP9FKP napisał(a):  ...
Co do samej konstrukcji - tak trzymaj!

Dziękuję Piotr!


(14-09-2021 9:50)SP6FRE napisał(a):  Ponieważ wątek nie ma oceniać zastosowanego schematu a jedynie sposób jego realizacji to jeszcze raz podkreślę, że ten przykład jest wzorcowy z tego punktu widzenia jako zaczęty i skończony od a do z i jeszcze z dodatkową możliwością dalszego eksperymentowania.
Niemniej, wydaje mi się, że podobny rezultat można by uzyskać w nieco uproszczonej konfiguracji co mogłoby mieć kapitalne znaczenie pod kątem konstrukcji MAS. Zachęcam autora do zapoznania się właśnie z rozwiązaniami z tej kategorii gdzie spryt i wiedza konstruktorów w redukcji zbędnych elementów nie raz mnie zaskoczyła.

Leszek ja to jeszcze muszę się spooooooooro nauczyć i do MAS jeszcze daleka droga Smile


(14-09-2021 9:58)SP9BSL napisał(a):  Pełna zgoda, gratuluję Radkowi wytrwałości. Wielokrotnie robiąc różnego rodzaju eksperymenty nie udaje się zwieńczyć pracy przez ulokowanie dzieła w obudowie, sam mam z tym czasem problem Smile

Dziękuję Smile


Jak tylko złapię wolną chwilę postaram się wrzucić próbki audio z odbioru zawsze to będzie jakieś urozmaicenie.
14-09-2021 10:58
Znajdź wszystkie posty użytkownika Odpowiedz cytując ten post
SP9VQ Offline
Radek
**

Liczba postów: 55
Dołączył: 27-10-2020
Post: #8
Video RE: Odbiornik na pasmo 40m
Obiecywane nagrania. Wszystkie materiały pochodzą z 04-09-2021 (nagrywane między 23:20 - 23:40) Widoczna na filmie płytka podłączona do odbiornika to trochę inny wariant wzmacniacza m.cz. Mam nadzieję, że jakość nagrania nie odstraszy. Antena to nic innego jak kawałek drutu (~8m)











04-11-2021 20:27
Znajdź wszystkie posty użytkownika Odpowiedz cytując ten post
Odpowiedz 


Skocz do:


Użytkownicy przeglądający ten wątek: 1 gości