|
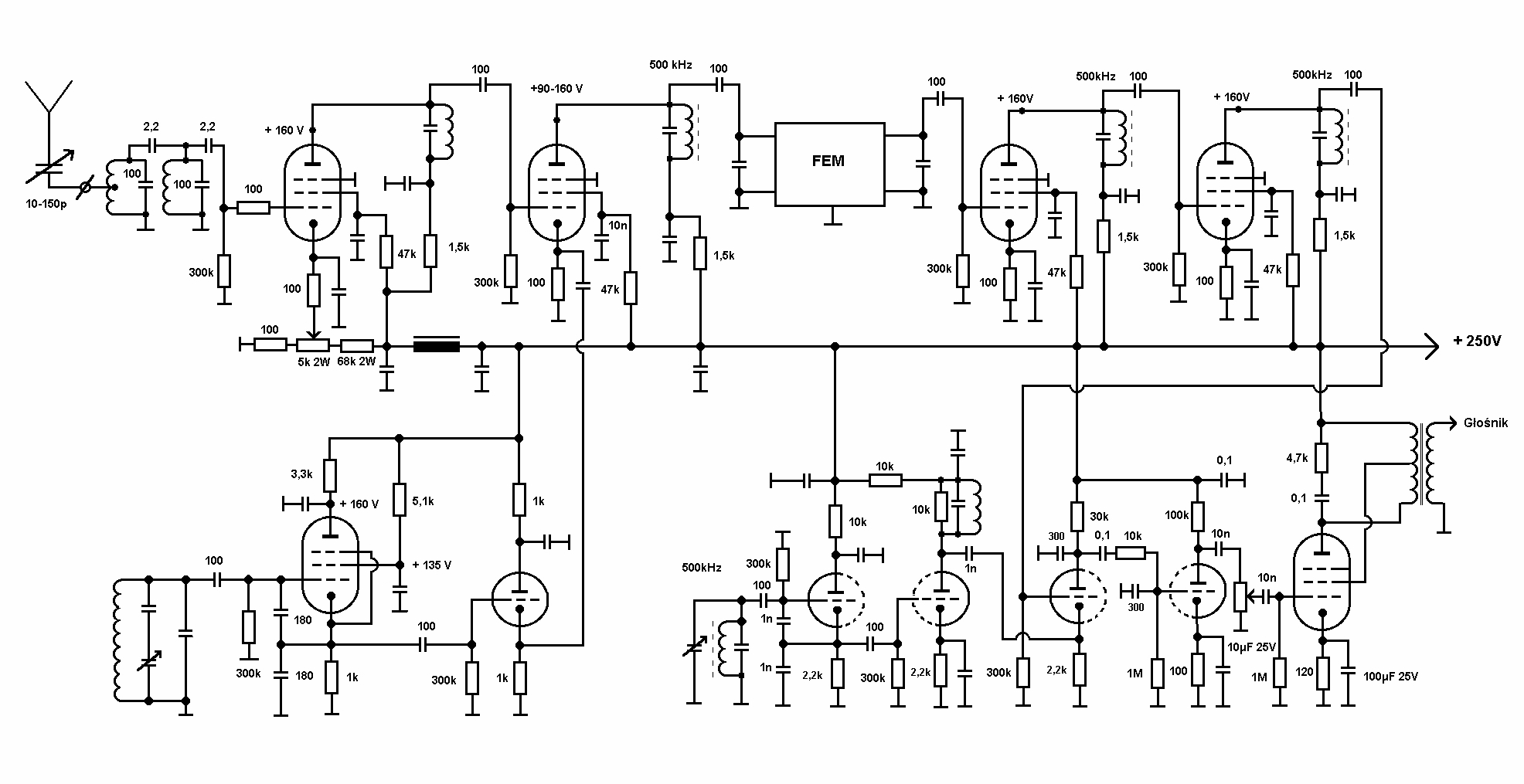
Odbiornik lampowy z filtrem elektromechanicznym RX3APL
|
SP8GSC
Krzysztof ![]() ![]() Liczba postów: 77 Dołączył: 25-05-2020 |
|
||
| 31-05-2020 23:19 |
|
SP2JQR
Henryk ![]() ![]() ![]() ![]() ![]() Liczba postów: 1,528 Dołączył: 23-08-2009 |
|
||
| 01-06-2020 8:35 |
|
SP8GSC
Krzysztof ![]() ![]() Liczba postów: 77 Dołączył: 25-05-2020 |
|
||
| 01-06-2020 11:16 |
|
SP7CLB
Krzysztof ![]() ![]() ![]() Liczba postów: 188 Dołączył: 05-04-2010 |
|
||
| 01-06-2020 14:31 |
|
SP8GSC
Krzysztof ![]() ![]() Liczba postów: 77 Dołączył: 25-05-2020 |
|
||
| 04-06-2020 19:55 |
|
|
« Starszy wątek | Nowszy wątek »
|
Użytkownicy przeglądający ten wątek: 1 gości





