Odpowiedz 
 
Ocena wątku:
  • 0 Głosów - 0 Średnio
  • 1
  • 2
  • 3
  • 4
  • 5
Odbiornik lampowy na 7 MHz z filtrem eletromechanicznym
SP8GSC Offline
Krzysztof
**

Liczba postów: 77
Dołączył: 25-05-2020
Post: #1
Odbiornik lampowy na 7 MHz z filtrem eletromechanicznym
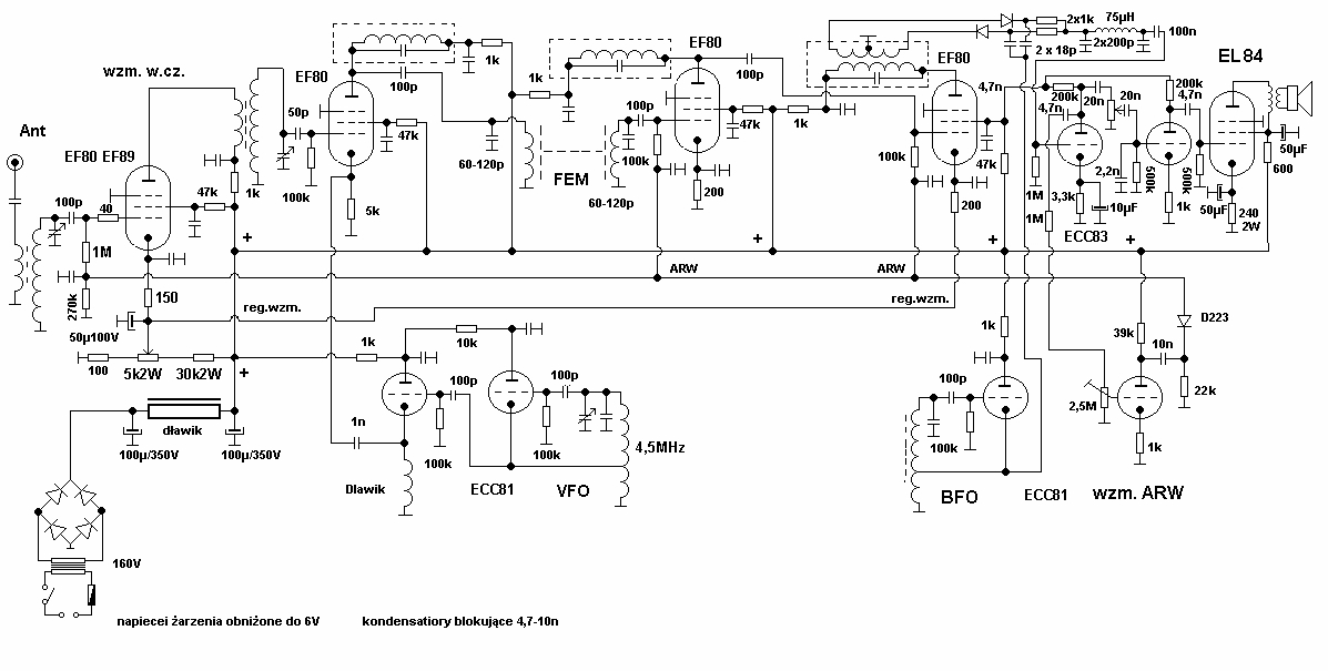
Wyprodukowałem pierwszą wersję schematu takiej prostej superheterodyny, więc wstawiam.
Bedzie druga wersja która będzie różnila się tylko tym, że w we wzm. w.cz. będzie kaskoda na podwojejnj triodzie, a mieszacz będzie również na podwojnej triodzie ECC.
Oto pierwsza wersja (błąd na schemacie - częstotliwośc VFO czyli heterodyny oczywiście 6,5 MHz a nie 4)
----
druga wersja z opisem jest tu
xttps://forum.piracz.pl/viewtopic.php?f=25&t=80 (x zmienić na h)


Załączone pliki Miniatury
İmage
(Ten post był ostatnio modyfikowany: 28-05-2020 13:15 przez SP8GSC.)
28-05-2020 10:13
Odwiedź stronę użytkownika Znajdź wszystkie posty użytkownika Odpowiedz cytując ten post
SP7CLB Offline
Krzysztof
***

Liczba postów: 188
Dołączył: 05-04-2010
Post: #2
RE: Odbiornik lampowy na 7 MHz z filtrem eletromechanicznym
Obserwuję Twoje zmagania z RX-em lampowym i jeśli pozwolisz, mam parę uwag:
1. Lampy EF80 zamienić na EF89 - wystarczające, stabilne wzmocnienie na w.cz i na 500kHz i skuteczna, odsłuchowo lepsza ARW. Lampy o wyższym nachyleniu: EF85, EF183, E180F, kaskody triodowe, może korzystniejsze, ale w pracy na 20 - 150MHz. ARW i RRW odłączyć od
ostatniego stopnia p.cz.
2. Modyfikacja detektora w ten sposób że napięcie BFO dostarczane do środka uzwojenia filtru i odrzucone 2x18pF i 2x1K i 100n, S1 ECC83 - rezystor 1M wymienić na ok. 1k, celem dopasowania impedancji detektora. Będzie większa skuteczność detekcji.
3. Filtr włączony prawidłowo, z tym że:
a. Podzielić pojemności wejściowe i wyjściowe i dać pojemności stałe = 60pF i trimer ok. 10-60pF celem dostrojenia na max.
b. Nie dawać obwodu rezonansowego w anodzie przed filtrem, tylko dławik ok. 2.5mH, ale ma to być dławik do pracy na w.cz.
najlepiej coś tam nawinąć na odpowiednim pierścionku ferrytowym, (kiedyś to był materiał F82 lub F2001).
4. Ja bym zrezygnował z rezystora 1M na potencjometr montażowy 2M5 przy ECC83 i z ew. zastosowania kaskody w stopniu w.cz. Myślę też że przy 3 do 5-biegunowym filtrze wejściowym swobodnie można wykonać odbiornik do pasma 20m włącznie. Kiedyś pracując na "wojennym"
AR88 z podobną pośrednią, ale dobrymi obwodami wejściowymi w.cz. nie zauważałem "lustrzanek"
(Ten post był ostatnio modyfikowany: 28-05-2020 11:21 przez SP7CLB.)
28-05-2020 11:06
Znajdź wszystkie posty użytkownika Odpowiedz cytując ten post
SP8GSC Offline
Krzysztof
**

Liczba postów: 77
Dołączył: 25-05-2020
Post: #3
RE: Odbiornik lampowy na 7 MHz z filtrem eletromechanicznym
(28-05-2020 11:06)SP7CLB napisał(a):  1. Lampy EF80 zamienić na EF89 - ....ARW i RRW odłączyć od ostatniego stopnia p.cz.
2. Modyfikacja detektora w ten sposób że napięcie BFO dostarczane do środka uzwojenia filtru i odrzucone 2x18pF i 2x1K i 100n, S1 ECC83 - rezystor 1M wymienić na ok. 1k, celem dopasowania impedancji detektora. Będzie większa skuteczność detekcji.
3. Filtr włączony prawidłowo, z tym że:
a. Podzielić pojemności wejściowe i wyjściowe i dać pojemności stałe = 60pF i trimer ok. 10-60pF celem dostrojenia na max.
b. Nie dawać obwodu rezonansowego w anodzie przed filtrem, tylko dławik ok. 2.5mH, ale ma to być dławik do pracy na w.cz.
najlepiej coś tam nawinąć na odpowiednim pierścionku ferrytowym, (kiedyś to był materiał F82 lub F2001).
4. Ja bym zrezygnował z rezystora 1M na potencjometr montażowy 2M5 przy ECC83 i z ew. zastosowania kaskody w stopniu w.cz. Myślę też że przy 3 do 5-biegunowym filtrze wejściowym swobodnie można wykonać odbiornik do pasma 20m włącznie.
AR88 z podobną pośrednią, ale dobrymi obwodami wejściowymi w.cz. nie zauważałem "lustrzanek"...

1. Oczywiście można zamienic lampy na EF89 ale sa trudniejsze do zdobycia. W razie problemow z podwzbudzaniem stopni na EF80 zawsze mozna dodac oporoniki 10-100 omów w S1, albo zwiększyć oporniki w anodach do kilku-kilkunastu kiloomów.
1a. ARW w ogóle mozna zlikwidować, ale REW musi byc gdzies podlaczone, nie tylko do wzm. w.cz. - tak było w odbiornika p. Romana (SP8ARK) ktory mialem i było OK.
2. Taki detektor był u SP8ARK i było OK. Praktycznie można podlaczyć tak jak sugerujesz i jeszcze inaczej i tez bedzie dzialać, ale prtaktycznie trudnij to wykonać. W ukladzie był potencjometr nastawny 2,5k ale sie zepsuł więc zastapilem go dwoma opornikami 1k i nie było żadnej różnicy.
3a. Sposób dobrania pojemności do rezoansu wg uznania, trudno zdobyć odpowiednie trimery, bywaja duże, albo ze zlym stykiem i takie ktore sie rozstrajają, dlatego napisalem tylko "dobrać do rezonansu"
3b Słuszna uwaga. Ten obwod w zasadzie jest zbędny, ale zaszkodzić nie może. Dlawik tez bedzie dobry ale zwyczajnie namotany na karkasie.
3c odpowiednie pierścionki trzeba kupować, a po co jak można bez.
4. Taki był i taki zostawilem prawdopodobnie był po to, żeby potencjometr nastawny nie był na samym skraju ścieżki
5. na ECC83 sa dwa stopnie wzmocnienia m.cz. i potencjiometr miedzy nimi jest w zasadie objętny może byc 100k a może i 2,5 M (aby tylko logarytmiczny)
6. Kaskoda w stopniu w.cz. jako opcja , moze byc zwykly na EF80, albo EF89 (jak ktos ma)
7. Tak, ten odbiornik można wykonać z przelącznikiem, ale komplikuje to w znaczy sposob wykonanie mechaniczne (lepiej zmienić pasmo odbierane na jakis bardziej pusty zakres od 4 do 9 MHz i zastosowac konwerter). Przy wysokiej aktywności slonecznej i silnych sygnalach z pasm radiofonicznych ma wyższych pasmach może cos przeciekac przez obwody rezonansowe na wejsciu, ale do 14 MHz powinien dzialac dobrze. Warunkiem sa wlaśnie obwody wejściowe o wysokiej dobroci, a takie nie każdy umie zrobić.
8. Ten odbiornik może być też bazą pod konwerter, jesli zrobi sie go np na 5 MHz i ma sie odpowiednie kwarce do VXO w konwerterze.
Ten odbiornik z konwereterem w jednej obudowie to po prostu odbiornik z podwójna przemianą.
Jedna uwaga. Lampa ECC83 powinna byc żarzona napieciem stalym stabilizowanym 6V, bo inaczej odbiornik troche brumi (na sluchawkach)
PS. ten odbiornik bedzie dizalac także w ogole bez filtru eletromechanicznego (wtedy własnie przyda sie obwod rezonansowy w anodzie mieszacza)
(Ten post był ostatnio modyfikowany: 28-05-2020 13:29 przez SP8GSC.)
28-05-2020 13:10
Odwiedź stronę użytkownika Znajdź wszystkie posty użytkownika Odpowiedz cytując ten post
SP8GSC Offline
Krzysztof
**

Liczba postów: 77
Dołączył: 25-05-2020
Post: #4
RE: Odbiornik lampowy na 7 MHz z filtrem eletromechanicznym
Nieco poprawiłem graficznie schemat - wydaje się bardziej przejrzysty. Poprawiłem przy okazji błędy oraz za namową kolegi, który o tym pisał, wyrzuciłem dławik z detektora. Jednak bład pozostał - czestotliwość BFO to oczywiście 500kHz.
Kilka uwag konstrukcyjnych
- kondensator zmienny w s1 wzm. w. cz. i w s1 mieszacza powinny byc na wspólnej osi (tzn podwójny agregat niezbyt wielkiej pojemnosci - wystarczy max 50 pF . W przypadku zastoswoania wiekszego wskazane byłoby w szereg z każda sekcja dać kondensator stały 100-200pF (w zaleznosci jak duża pojemnośc maksymalna bedzia mial zastoswoany kondensator zmienny). Wyprowadzenie tego kondensatora na płyte czołową mozna zrealizowac za pomoca przekladni linkowej jak na zdjeciu z TX-310. Na zdjeciu widac dwie sekcje kondensatora zamkniete w metalowych pudelkach i dwie przekladnie paskowe do osi dostrajania drivera. Tak samo należy rozwiazać strojenienie wejscia odbiornika i tak jest rozwiazane w transciverach gdzie obwody wejsciowe rx sa jednoczesnie obwodami drivera nadajnika.
- obwody wejsciowe powinny byc odekranowane od obwodów w s1 mieszacza. Najczęściej reliauje sie to poprzez umieszczenie ich w osobnych boxach, ale w przypadku odbiornika na jedno pasmo mozna po prostu zamknąć je w kubkach metalowych, wykorzystując kubki od p.cz. (tak mialy zrobione moje odbiorniki lampowe na 80m). Na pasmie 80m te kondensatpry dostrojeniowe sa niezbedne bo pasmo jest szerokie. Na 7 MHz w przypadku korzystania z pelnego pasma też będą potrzebne, ale w przypadku tylko cw (albo tylko digi) już nie i można je zastapic kondesatorami stałymi, a obwody dostroić rdzeniami ferrytowymi na stałe.
Wydaje mi się że kondenstarorów tych nie mozna zastapic diodami pojemnosciowymi gdyz bedzie na nich nastepowac detekcja sygnałow z anteny i pojawią duże zakłocenia.
- w przypadku nie posiadania filtru eletromechanicznego, kondensator z anody mieszacza należy przylutować do s1 pierwszego wzm. p.cz. (też będzie działać)
- nie pamiętam ile zwojów powinny mieć uzwojenia sprzęgające detektora nawinięte na filtrze drugiego wzm. p.cz.. Może 2 x 10 zw wystarczy. (jak nie niech ktos mnie poprawi)


Załączone pliki Miniatury
İmage İmage
(Ten post był ostatnio modyfikowany: 31-05-2020 19:12 przez SP8GSC.)
31-05-2020 9:42
Odwiedź stronę użytkownika Znajdź wszystkie posty użytkownika Odpowiedz cytując ten post
SP6FRE Offline
Leszek
****

Liczba postów: 737
Dołączył: 20-09-2009
Post: #5
RE: Odbiornik lampowy na 7 MHz z filtrem eletromechanicznym
Witam!

Na początek mam kilka uwag ogólnych przy założeniu, że filtr ma częstotliwość 500kHz:
- częstotliwość generatora BFO to chyba 500kHz i powinna być uzyskana z rezonatora kwarcowego z możliwością dostrojenia częstotliwości do odpowiedniego zbocza filtra (nie mam doświadczenia ale czy filtry nie mają w kompecie kwarcowych pilotów?)
- częstotliwość heterodyny to zapewne 6.5-6.3 lub 7.5-7.7MHz
- zmieniłbym również kilka wartości elementów (głównie pojemności ale to detale)

Wydaje się, że nie ma przeszkód aby zastosować diody pojemnościowe, zapewniając ich wykorzystanie dla większych napięć w kierunku zaporowym.

Kondensator zmienny w tym układzie powinien być 3 sekcyjny aby z jedoczesną zmianą częstotliwości odbioru (heterodyna) zmieniało się również dostrojenie obwodów wejściowych i wejścia mieszacza.

Ale najważniejsze to zastąpienie co najmniej kilku lamp lampami podwójnymi.
Na pewno wzmacniacz m.cz. można wykonać na lampie ECL redukująć jedna z triod a generator BFO na triodzie lampy ECF redukująć druga triodę co w sumie pozwoli na eleiminację jednej z lamp ECC.
Podobnie, heterodynę można wykonać na triodzie lampy ECF a mieszacza na pentodzie tej lampy a rezygnując z wtórnika heterodyny udało by się usunąć drugą lampę ECC.

Wydaje się, że odbiornik ma od jednego do nawet trzech stopni za dużo. Rozważyłbym usunięcie wzmacniacza sygnału ARW (1/2 ECC) pobierając sygnał ARW z triody przed pentodą mocy a regulator wzmocnienia m.cz. wstawiłbym pomiędzy ostatnią triodę a pentodę końcową.
Obawiam się o wzbudzenie wzmacniacza w.cz lub p.cz. dlatego zrezygnowałbym z jednego ze stopni w jedynym lub w obu tych układach.

A zatem moja propozycja to:
- pierwszą lampą byłaby pentoda ECF stanowiąca wzmacniacz w.cz. i mieszacz jednocześnie. Trioda tej lampy byłaby hetrodyną. Kondensator strojeniowy byłby 2 sekcyjny, jeden na wejściu a drugi w heterodynie. Obciążeniem mieszacza byłby dławik szerokopasmowy a anoda połączona z filtrem przez pojemność i obwód rezonansowy jak jest obecnie.
- kolejnym stopniem byłby wzmacniaczp.cz również na lampie ECF. Pentoda działałaby tak jak obecnie pierwszy stopień wzmacniacza p.cz a trioda jak drugi stopień wzmacniacza ARW sterowany z triody lampy ECL.
- drugi stopień wzmacniacza p.cz działałby jak obecnie na pentodzie kolejnej lampy ECF a trioda tej lampy działałaby jako generator BFO.
- detektor diodowy pozostałby bez zmian natomiast pierwszym stopniem wzmocnienia m.cz. byłaby trioda lampy ECL a regulacja wzmocnienia m.cz działałaby pomiędzy triodą a pentodą lampy ECL. Sygnał dla ARW pobierany byłby z anody triody ECL jak wspomniałem wcześniej.

Ostatecznie schemat dałoby się sprowadzić do 4 lamp z czego 3 lampy to EFC (np. ECF82, 6F1P, itd) oraz do lampy podwójnej m.cz np. ECL82.

L.J.
31-05-2020 17:15
Odwiedź stronę użytkownika Znajdź wszystkie posty użytkownika Odpowiedz cytując ten post
SP8GSC Offline
Krzysztof
**

Liczba postów: 77
Dołączył: 25-05-2020
Post: #6
RE: Odbiornik lampowy na 7 MHz z filtrem eletromechanicznym
(31-05-2020 17:15)SP6FRE napisał(a):  1 - częstotliwość generatora BFO to chyba 500kHz i powinna być uzyskana z rezonatora kwarcowego z możliwością dostrojenia częstotliwości do odpowiedniego zbocza filtra (nie mam doświadczenia ale czy filtry nie mają w kompecie kwarcowych pilotów?)
2 - częstotliwość heterodyny to zapewne 6.5-6.3 lub 7.5-7.7MHz
3 - zmieniłbym również kilka wartości elementów (głównie pojemności ale to detale)

4 Wydaje się, że nie ma przeszkód aby zastosować diody pojemnościowe, zapewniając ich wykorzystanie dla większych napięć w kierunku zaporowym.

5 Kondensator zmienny w tym układzie powinien być 3 sekcyjny aby z jedoczesną zmianą częstotliwości odbioru (heterodyna) zmieniało się również dostrojenie obwodów wejściowych i wejścia mieszacza.

Ale najważniejsze to zastąpienie co najmniej kilku lamp lampami podwójnymi.
6 Na pewno wzmacniacz m.cz. można wykonać na lampie ECL redukująć jedna z triod a generator BFO na triodzie lampy ECF redukująć druga triodę co w sumie pozwoli na eleiminację jednej z lamp ECC.
7 Podobnie, heterodynę można wykonać na triodzie lampy ECF a mieszacza na pentodzie tej lampy a rezygnując z wtórnika heterodyny udało by się usunąć drugą lampę ECC.

8 Wydaje się, że odbiornik ma od jednego do nawet trzech stopni za dużo. Rozważyłbym usunięcie wzmacniacza sygnału ARW (1/2 ECC) pobierając sygnał ARW z triody przed pentodą mocy a regulator wzmocnienia m.cz. wstawiłbym pomiędzy ostatnią triodę a pentodę końcową.
9 Obawiam się o wzbudzenie wzmacniacza w.cz lub p.cz. dlatego zrezygnowałbym z jednego ze stopni w jedynym lub w obu tych układach....

Na razie pierwsza część
1. Oczywiście że 500kHz (bład na schemacie). Mam taki filtr i nie ma pilotów wiec kwarcowe BFO odpada, ale dostrojenie gałka BFO do odpowiedniego zbocza filtru (na cw raczej górna wstega jest uzywana) jest proste, a wykonanie stabilnego generatora na 500kHz latwe. Przestrajane BFO daje wieksze mozlowosci odbioru cw (szczególnie jak ktos bedzie używał tego odbornika bez filtru (bo tez bedzie działał)
2. Heterodyna oczywiście 6,5 MHz przestrajana w dół
3. nie pisalem jeszcze o tym, ale faktycznie należaloby kondensatory sprzegające miedzy stopniami dobrać mniejsze ale takie by nie ograniczaly wzmocnienia odbiornika. (jesli nie bedzie wzbudzania to mogą zostac jakie sa)
4. jakiekolweik diody na odwodach wejsciowych mogą spowodowac detekcję sygnałów z anteny - ja bym ich unikał, ale jak ktos zrobi i nie bedzxie mial zakłoceń to oczywiscie mozna zastosować
5. można, ale wtedy nie bedzie mozna żarzyć lamp pierwszych stopni m.cz napięciem stałym, poza tym lampy ECL82 sa przewaznie o wiele mniej trwale niż lampa EL84.
6. można, ale kondensator trzysekcyjny jest przewaznie duży, latwiej zastosować oddzielne strojienie obwodow wejsciowych a oddzielnie VFO kondensatirem z precyzyjnya przekladnią (tym barzdiej że na cw mozna w ogóle zrezynowac z przestrajania obwodow wejściowych).
7. można, ale wtórnik po VFO jest wskazany, by silne sygnały z anteny nie wpływały na częstotliwość VFO
8. można zrobić taką modyfikacje, a przy silnym sygnale nie ma potrzeby stosowania wzm. ARW - wstarczy sama dioda - widzialem taki uklad.
9. We wzm. w.cz jest tylko jeden stopień - mozna z niego zrezydgowac ale wtedy trzeba zrobic bardzo czuły mieszacz co może byc problemem, a we wzm. p.cz. pownny byc dwa stopnie, taki odbiornik bedzie czulszy i jest go łatwiej wykonac, a na eliminację sprzężeń i wzbudzeń jest kilka prostych sposobów. Antyparazyty w s1 i anodzie nawet do 100 omów, zmiejszneie napiecia s2 (większy opornik), pogorszenie dobroci obwodów p.cz. przez zmniejszenie indykcyjnosci i zwiekszenie pojemności do rezonansu no i zmniejsznie wspomnianych pojemności miedzy stopniami. (a zapewne jeszcze kilka innych sposobów w tym przemontowanie ukladu i/lub wymiana kondensatorów blokujacych na inny typ). Do ukladow w.cz. najlepiej nadają sie kondensatory ceramiczne rurkowe, albo "talerzyki" do blkowania, albo mikowe tzw "czekoladki".
Wszystkie trzy typy możan "podziwiać" na zdjeciu konwertera lampowego w tzw. pająku

(31-05-2020 17:15)SP6FRE napisał(a):  1 - pierwszą lampą byłaby pentoda ECF stanowiąca wzmacniacz w.cz. i mieszacz jednocześnie. Trioda tej lampy byłaby hetrodyną. Kondensator strojeniowy byłby 2 sekcyjny, jeden na wejściu a drugi w heterodynie. Obciążeniem mieszacza byłby dławik szerokopasmowy a anoda połączona z filtrem przez pojemność i obwód rezonansowy jak jest obecnie.
2 - kolejnym stopniem byłby wzmacniaczp.cz również na lampie ECF. Pentoda działałaby tak jak obecnie pierwszy stopień wzmacniacza p.cz a trioda jak drugi stopień wzmacniacza ARW sterowany z triody lampy ECL.
3 - drugi stopień wzmacniacza p.cz działałby jak obecnie na pentodzie kolejnej lampy ECF a trioda tej lampy działałaby jako generator BFO.
4 - detektor diodowy pozostałby bez zmian natomiast pierwszym stopniem wzmocnienia m.cz. byłaby trioda lampy ECL a regulacja wzmocnienia m.cz działałaby pomiędzy triodą a pentodą lampy ECL. Sygnał dla ARW pobierany byłby z anody triody ECL jak wspomniałem wcześniej..
druga część
1. rezygnacja z obwodow w anodzie w.zm w.cz bedacego jednoczesnie mieszaczem to znaczne ograniczenie czulości - slabiutkich syganłow cw juz nie daloby rady odbierać
2. mozna
3. brak drugiego stopnia wzmoncienia p.cz. to kolejne opgraniczenie czulosci odbornika, to byby juz odbornik dla poczatkujacych nie dający dostepu do sluchania dx-owo w mniej sprzyjajacych warunkach propagacyjnych
4. kolejne ogranicznie czulosci przez wyrzucenie jednego stopnia wzmocnienia m.cz. - to juz staje sie odbiornik bardziej do zabawy niz do sluchania.
Taki odbiormik stawialby przed konstruktorem bardzo wysokie wymagania co do umiejetnosci zrobienia bardzo wysokiej dobroci obwodów, starannego dobrania napięc w.cz, sterujących poszczególnymi stopniami no i duzo wieksza trudnoścć w praktycznym zmonotowaniu takiego ukladu ze wzgledu na zgeszczenie elementów, a także (w zwiazku z tym) dużo wieksze prawodpodobiebnstwo wystapienia sprzeżeń, czyli dokladnie to czego chcialbym uniknąc w odbiorniku, który latwo zbduowac z uwagi na oddzielnie poszczególnych stopni od siebie. Transforamtory od odbiorniów lampowych daja sobie rade nawet z ośmioma lampami, wiec nie ma absolutnie zadnej potrzeby ograniczania ilości lamp.
Oczywiscie taki odbornik mozna zbudowac, ale jego uruchomienie moim zdaniem byłoby duzo bardziej skomplikowane, a parametry o wiele gorsze.
Niemniej dziekuję za wklad pracy w temat i pokazanie róznych mozliwosci modyfikacji, w tym znacznego uproszczenia ukladu, ale niestety kosztem jego parametrów oraz znaczego "zageszczenia" przy montażu.
Dodam, że w takim układzie mozan byloby zastsowac lampe ECH81, ktory bylaby duzo lepszym mieszaczem od pentody lampy ECF, ale dalej pozostaje problem obwodów w anodzie wzmacniacza w.cz. gduz jest on od razu mieszaczem,a to znacznie ogranicza czułośc odbiornika.
Obowdy w anodzie sa o wiele ważniejsze niż wejsciowe, bo na nich wlasnie buduje sie czulość odbiornika. Podwójne uklady obwodów pasmowych na wejsciu mieszacza sprzezone pojemnosciowo to uproszczenie ktore nie daje czulości, a wrecz ją ogranicza.


Załączone pliki Miniatury
İmage
(Ten post był ostatnio modyfikowany: 01-06-2020 11:39 przez SP8GSC.)
31-05-2020 19:53
Odwiedź stronę użytkownika Znajdź wszystkie posty użytkownika Odpowiedz cytując ten post
SP2JQR Offline
Henryk
*****

Liczba postów: 1,528
Dołączył: 23-08-2009
Post: #7
RE: Odbiornik lampowy na 7 MHz z filtrem eletromechanicznym
Pojedynczy obwód na wejściu przy częstotliwości p.cz. 500kHz da wytłumienie częstotliwości lustrzanej oddalonej o 1MHz zaledwie około 10 - 15dB. Trzeba być tego świadomym. Jeśli obwód jest pojedynczy to mocno trzeba się pochylić nad jego dobrocią...
01-06-2020 8:59
Znajdź wszystkie posty użytkownika Odpowiedz cytując ten post
SP8GSC Offline
Krzysztof
**

Liczba postów: 77
Dołączył: 25-05-2020
Post: #8
RE: Odbiornik lampowy na 7 MHz z filtrem eletromechanicznym
(01-06-2020 8:59)SP2JQR napisał(a):  Pojedynczy obwód na wejściu przy częstotliwości p.cz. 500kHz ...
Tak wiem. Dlatego upieram się przy wzmacniaczu w.cz., bo nawet przy niezbyt dużej dobroci obwodów, drugi obwód pasmowy w anodzie wzmacniacza da tak duże wzmocnienie sygnału pożądanego, że odstęp od harmonicznych oddalonych o 1 MHz będzie na pewno co najmniej dwukrotnie (na oko) wyższy w dB niż przy pojedynczym obwodzie na wejściu dołączonym do w s1 mieszacza. Podwójny obwód na wejściu sprzęgnięty pojemnościowo czy (lepiej) indukcyjnie niskoomowo też niewiele poprawi.
01-06-2020 10:49
Odwiedź stronę użytkownika Znajdź wszystkie posty użytkownika Odpowiedz cytując ten post
SP2JQR Offline
Henryk
*****

Liczba postów: 1,528
Dołączył: 23-08-2009
Post: #9
RE: Odbiornik lampowy na 7 MHz z filtrem eletromechanicznym
W takim przypadku do przestrajania potrzebny jest potrójny agregat. Trzeba policzyć obwody po kątem zbieżności i dołożyć elementy pozwalające tą zbieżność na koniec dostroić - musi być strojona zarówno indukcyjność jak i pojemność każdego obwodu.
01-06-2020 11:10
Znajdź wszystkie posty użytkownika Odpowiedz cytując ten post
SP8GSC Offline
Krzysztof
**

Liczba postów: 77
Dołączył: 25-05-2020
Post: #10
RE: Odbiornik lampowy na 7 MHz z filtrem eletromechanicznym
(01-06-2020 11:10)SP2JQR napisał(a):  W takim przypadku do przestrajania potrzebny jest potrójny agregat. Trzeba policzyć obwody po kątem zbieżności i dołożyć elementy pozwalające tą zbieżność na koniec dostroić - musi być strojona zarówno indukcyjność jak i pojemność każdego obwodu.
Nie trzeba potrójnego agregatu. Wystarczy podwójny i to o małej pojemności.
Nim będą strojone obwody pasmowe (wejściowy i w anodzie). Co prawda wymaga to oddzielnej gałki ale jest proste.
Obwód w heterodynie powinien być strojony kondensatorem z dużą przekładnią, najlepiej dobrej jakości.
Zupełnie niepotrzebne jest współbieżne strojenie obwodów wejściowych i heterodyny, to nie jest odbiornik radiofoniczny z szerokim zakresem KF czy fal średnich. Choć oczywiście można tak zrobić i nie jest to specjalnie trudne z uwagi na to że pasma amatorskie są wąskie i uzyskanie współbieżności jest łatwe.
(01-06-2020 11:10)SP2JQR napisał(a):  ...musi być strojona zarówno indukcyjność jak i pojemność każdego obwodu...
Ależ nie. Potrzebne jest tylko strojenie pojemnościowe przy użyciu kondensatorów zmiennych. Agregat dwusekcyjny max 100 p (wystarczy nawet 30 pF) we wzm. w. cz. i jakikolwiek (ale dobrej jakości) do heterodyny.
Nie jest wymaganie strojenie indukcyjności obwodów inaczej niż za pomocą rdzeni ferrytowych ustawionych na stałe.
Strojenie obwodów rdzeniami stosowane było tylko w bardzo startych głowicach UKF i wymagało skomplikowanego układu mechanicznego. Teraz załatwiają to diody pojemnościowe.
(Ten post był ostatnio modyfikowany: 10-04-2024 21:11 przez SP8GSC.)
01-06-2020 11:37
Odwiedź stronę użytkownika Znajdź wszystkie posty użytkownika Odpowiedz cytując ten post
Odpowiedz 


Skocz do:


Użytkownicy przeglądający ten wątek: 2 gości