Odpowiedz 
 
Ocena wątku:
  • 23 Głosów - 4.26 Średnio
  • 1
  • 2
  • 3
  • 4
  • 5
HUSAREK DSP
SP4LVC Offline
Bogdan sk
*****

Liczba postów: 761
Dołączył: 10-07-2009
Post: #1161
RE: HUSAREK DSP
Panowie wrzucam schematy płytek, które posiada Przemek. Informuję kolegów czekających na ,,domówione" obudowy, że dostałem obietnicę z firmy, iż będą zrobione w tym tygodniu. Coś im tam ten laser ostro stawał ,,okoniem", ale chyba się wreszcie uporali.
Edit - 05.07.2018 - niestety w tym tygodniu obudowy nie będą zrobione. Półtora tygodnia przerwy w pracy lasera spowodowało, że chłopaki mają zaległości w wypalaniu detali, które są potrzebne na linii do produkcji wózków podnośnikowych. Nasz człowiek od obudów dowiedział się, że nie ma mowy, aby w tym tygodniu mógł dostać się do lasera. Także raczej przyszły tydzień, a będzie dobrze jak będzie to jego początek.


Załączone pliki Miniatury
İmage İmage İmage İmage

Bogdan
(Ten post był ostatnio modyfikowany: 06-02-2019 12:57 przez SP4LVC.)
29-06-2018 23:02
Znajdź wszystkie posty użytkownika Odpowiedz cytując ten post
SP9KN Offline
Przemek
****

Liczba postów: 308
Dołączył: 18-10-2011
Post: #1162
RE: HUSAREK DSP
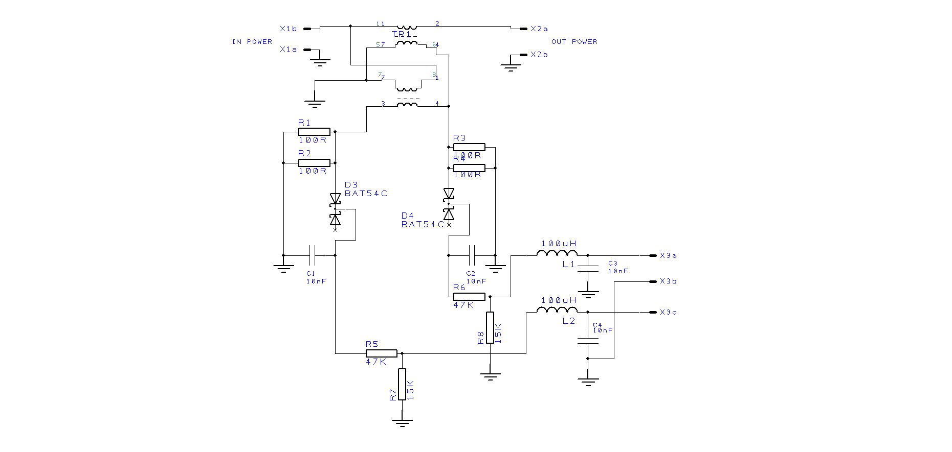
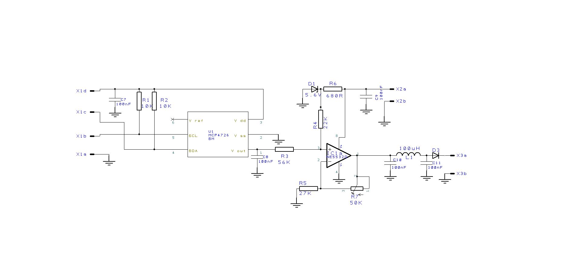
Czy wszyscy stroiliście filtry LPF i BPF?
Wrzucie jak możecie Wasze charakterystyki.
Ja zacząłem wczoraj męczyć LPF, no i niestety w stosunku do tego co na schematach są rozbieżności pomimo że elementy mierzone.
02-07-2018 9:46
Znajdź wszystkie posty użytkownika Odpowiedz cytując ten post
SQ2NIH Offline
Bartek
*

Liczba postów: 42
Dołączył: 02-01-2018
Post: #1163
RE: HUSAREK DSP
Mam wykonane tylko BPF (LPF niestety póki co brak kondensatorów), rdzenie nawijałem większą ilością zwojów, następnie pomiar i docinałem, czyt. #1092. Im częstotliwość pracy filtru wyższa tym więcej czynników ma wpływ na tę charakterystykę i pomiar tym bardziej wskazany. Postaram się z czasem wrzucić ch-ki, ale one wcześniej były już prezentowane przez Kolegów. Pomiary wykonywałem max-em, dodatkowo tłumienie filtru zweryfikowałem metodą oscyloskopową [20log(Um2/Um1)] i tłumienie wyszło większe w stosunku do max-a. A tak naprawdę to wszystko pomierzę kiedy już wszystkie PCB ubiorę w ekrany i poblokuję dławikami. Póki co brak czasu.
Pzdr.
04-07-2018 22:17
Znajdź wszystkie posty użytkownika Odpowiedz cytując ten post
SP2JQR Offline
Henryk
*****

Liczba postów: 1,528
Dołączył: 23-08-2009
Post: #1164
RE: HUSAREK DSP
Sam zabieram się dopiero do filtrów BPF i LPF.
Istotne w tych filtrach są nie tylko uzwojenia na pierścieniach, ale też rodzaj kondensatorów.
Kondensatory powinny być z materiału NPO.
Nie powinno się stosować kondensatoró z X7R, X5R i innych podobnych.
Ponieważ nie miałem wszystkich wartości z materiału NPO to wstawiłem takie jakei miałem w szufladzie dla 3 najniższych pasm.
Wstawienie takich kondensatorów niesie za sobą pewne konsekwencje. Pomijając mniejszą dobroć i możliwe większe tłumienie w paśmie przepuszczania, trzeba się liczyć ze zmianą pojemności takich kondensatorów po wlutowaniu na plus nawet o 10% i więcej.
Należy więc mierzyć kondensatory zarówno przed wlutowaniem, jak i po wlutowaniu. Trudno jest określić dokładnie o ile wzrośnie pojemność po wlutowaniu - i w tym największy problem.
Z tąd płynie praktyczny wniosek, żeby zaczynać montaż płytek od wlutowywania kondensatorów, aby była możliwość pomiaru w płytkach po wlutowaniu.
Polecam miernik elementów SMD wykonany w postaci pencety. Jest bardzo wygodny w użyciu i ma zdolność wykrywania rodzaju elementu.
Po zmontowaniu spróbuję pomierzyć filtry przy pomocy NWT500 i wkleić tu pomiary.
05-07-2018 11:14
Znajdź wszystkie posty użytkownika Odpowiedz cytując ten post
SQ3AUP Offline
Darek
**

Liczba postów: 57
Dołączył: 31-08-2010
Post: #1165
RE: HUSAREK DSP
Witam
Jakiś czas temu złożyłem filtry LFP do HUSARKA DSP. W zwiazku z tym że zamierzam wykorzystać wzmacniacz 100W opracowany przez SP9HVW cewki nawijałem na dwóch złożonych do kupy rdzeniach T-50. Takie rozwiązanie proponuje Józef, co prawda inne wartości pojemności i indukcyjności. W związku z tym że przy okazji zakupów w Mouser zamówiłem kondensatory do LPF Husarka, indukcyjności cewek również pozostały z Husarka. Ilość zwoi dobierałem eksperymentalnie nawijając, mierząc, odwijając tak aby uzyskać +/- 20% nominału. Mierzyłem chińskim miernikiem LC.
Po złożeniu bez żadnego strojenia zrobiłem pomiary "Osą103 mini" i tak to wygląda:
Darek[attachment=14076][attachment=14073][attachment=14074][attachment=14075][attachment=14077][attachment=14071][attachment=14072]
(Ten post był ostatnio modyfikowany: 05-07-2018 18:13 przez SQ3AUP.)
05-07-2018 18:04
Znajdź wszystkie posty użytkownika Odpowiedz cytując ten post
SQ2NIH Offline
Bartek
*

Liczba postów: 42
Dołączył: 02-01-2018
Post: #1166
RE: HUSAREK DSP
Załączam ch-ki bpf 80m - porównanie:
1) bpf wykonany na "pająka" na pcb uniwersalnej z wykorzystaniem "czekoladek" mikowych, starego typu THT,
2) bpf wykonany na pcb fabrycznej "BPF10_SP7ROH" z wykorzystaniem ceramicznych smd większości NP0.

İmage İmage
05-07-2018 23:06
Znajdź wszystkie posty użytkownika Odpowiedz cytując ten post
SP4LVC Offline
Bogdan sk
*****

Liczba postów: 761
Dołączył: 10-07-2009
Post: #1167
RE: HUSAREK DSP
Bartek wrzuć jeszcze jeden wykres na innych kondensatorach, ale ze znacznikami częstotliwości jak na pierwszym wykresie, bo tak jak teraz jest to my porównujemy jabłko z gruszką.

Bogdan
(Ten post był ostatnio modyfikowany: 06-07-2018 7:05 przez SP4LVC.)
06-07-2018 6:45
Znajdź wszystkie posty użytkownika Odpowiedz cytując ten post
SQ2NIH Offline
Bartek
*

Liczba postów: 42
Dołączył: 02-01-2018
Post: #1168
RE: HUSAREK DSP
Bogdan tu chodzilo mi bardziej o pokazanie ksztaltu i ewentualnie tlumienia w zaleznosci od uzytych kondensatorow. Bede mial troche czasu to wrzuce ze znacznikami tlumienia, szerokosci, harmonicznej. Pzdr.
Dorzucam ch-ki:


cd..

İmage İmage İmage İmage İmage İmage İmage İmage İmage İmage İmage

Wrzucałem po kolei, a wyszło inaczej.


Załączone pliki Miniatury
İmage İmage İmage İmage İmage İmage İmage İmage İmage İmage İmage İmage İmage İmage İmage İmage İmage
(Ten post był ostatnio modyfikowany: 06-07-2018 23:28 przez SQ2NIH.)
06-07-2018 8:53
Znajdź wszystkie posty użytkownika Odpowiedz cytując ten post
HA3HZ Offline
Gyula
*

Liczba postów: 43
Dołączył: 14-04-2018
Post: #1169
RE: HUSAREK DSP
Gratulacje dla Bartka, to miła robota.



Gratulacje dla Bartka, to miła robota.
(Ten post był ostatnio modyfikowany: 07-07-2018 12:36 przez HA3HZ.)
07-07-2018 12:35
Odwiedź stronę użytkownika Znajdź wszystkie posty użytkownika Odpowiedz cytując ten post
SP8GPQ Offline
Tadek
****

Liczba postów: 353
Dołączył: 26-01-2013
Post: #1170
RE: HUSAREK DSP
(26-06-2018 0:17)SQ2RH napisał(a):  Dobry wieczór Koledzy,

Kosztorys na sitodruk grafiki na front panel i back panel dla HDSP, to 90 zł koszt przygotowania samej matrycy + koszt samego nadruku kolor biały na obu płytach 10 zł, metoda opłacalna przy dużej ilości. Ja w końcu zdecydowałem się na wykonanie nadruku na płytach HDSP metodą grawerską laserem CO2, koszt 25 zł za obie płyty czas oczekiwania z dnia na dzień.
W załączeniu zdjęcie (wykonane komórką, słaba jakość) oraz spakowany projekt front panelu i back panelu HSDP w Corelu X13, można z tym iść do jakiegoś zakładu usługowego świadczącego usługi grawerskie metodą laserową CO2 i tam złożyć zamówienie. Sprawdziłem i polecam.

73
Roman

Zamierzam zrobić podobnie . U mnie lokalnie koszt 30zł komplet . Czy te litery nie mają poszarpanych krawędzi ?
13-07-2018 16:46
Znajdź wszystkie posty użytkownika Odpowiedz cytując ten post
Odpowiedz 


Skocz do:


Użytkownicy przeglądający ten wątek: 10 gości