Odpowiedz 
 
Ocena wątku:
  • 5 Głosów - 2.6 Średnio
  • 1
  • 2
  • 3
  • 4
  • 5
Tiny DDS bis
SP3SWJ Offline
Jarek
****

Liczba postów: 656
Dołączył: 20-03-2010
Post: #11
RE: Tiny DDS bis
W wolnej chwili przejrzyj te materiały - może Ci się przydadzą...

http://www.sp2swj.sp-qrp.pl/DDS_DL4JAL/INDEX.htm
http://sp2swj.sp-qrp.pl/DDS2_VFO_BFO/DDS2_VFO_BFO.htm

na jednym z linków są też źródła w ASM na '51

to VFO nie ma Śmetra i innych bajerów bo .... procek cały czas "śpi" ... jedynie podczas kręcenia gałką budzi się..

Może coś z tych linków Ci się przyda do twojej konstrukcji... :-)

/Jarek SP3SWJ
20-06-2012 0:10
Odwiedź stronę użytkownika Znajdź wszystkie posty użytkownika Odpowiedz cytując ten post
SQ4AVS Offline
Rafał
*****

Liczba postów: 1,421
Dołączył: 29-01-2010
Post: #12
RE: Tiny DDS bis
Leszku a możesz powiedzieć gdzie kupiłeś moduł DDS-a?
(Ten post był ostatnio modyfikowany: 21-06-2012 19:43 przez SQ4AVS.)
21-06-2012 19:43
Odwiedź stronę użytkownika Znajdź wszystkie posty użytkownika Odpowiedz cytując ten post
SP9MRN Offline
MAc
*****

Liczba postów: 822
Dołączył: 29-08-2009
Post: #13
RE: Tiny DDS bis
U Pana Chińczyka na ebayu. ja u tego: http://www.ebay.com/itm/AD9850-DDS-Signa...3f18c64c79

teraz pojawiły się też relatywnie tanie na 9851 i jakiś inny wariant na 9850 i 51 ale jeszcze się im nie przyglądałem

a i jeszcze tanie moduły na ltc http://www.ebay.com/itm/1KHz-to-33MHz-Ad...1e6cdc9b13

to to co f6bqu w mierniku anten stosował.

73
(Ten post był ostatnio modyfikowany: 21-06-2012 20:08 przez SP9MRN.)
21-06-2012 20:08
Odwiedź stronę użytkownika Znajdź wszystkie posty użytkownika Odpowiedz cytując ten post
SP6FRE Offline
Leszek
****

Liczba postów: 737
Dołączył: 20-09-2009
Post: #14
RE: Tiny DDS bis
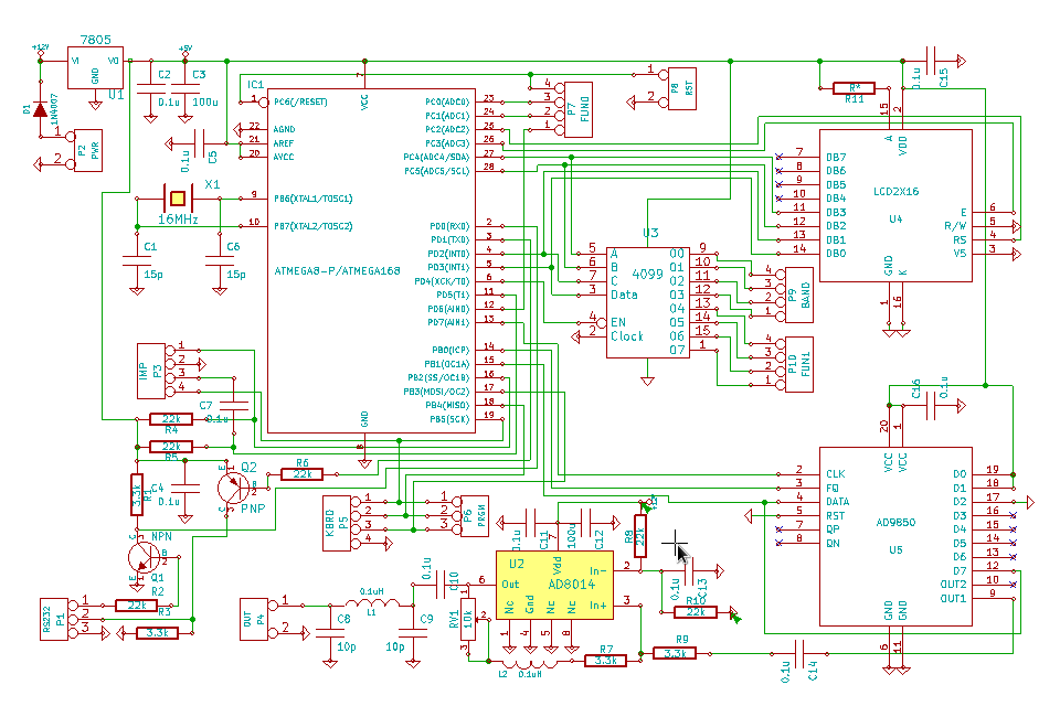
Mam wstępny schemat generatora oraz jego ustaloną funkcjonalność. Brakuje mi kilku wyjść i to mnie jeszcze ogranicza przed rozpoczęciem projektowania płytki.
Najważniejszą zmianą jaką wprowadzę będzie możliwość definiowania dla każdego pasma oddzielnie w jaki sposób działać będzie heterodyna względem częstotliwości odbioru dla urządzeń z pośrednią. Tak więc dla każdego pasma będzie można ustawić heterodynę wyżej lub niżej częstotliwości odbioru o pośrednią. To istotnie ułatwi formowanie sygnału tylko na jednym zboczu filtru.
Inną funkcjonalnością będzie, do wyboru, możliwość pomiaru siły sygnału, mocy lub napięcia zasilania (stan baterii).
Płytka wykonana zostanie w technologii smd i obsługiwać będzie zarówno proste impulsatory jak i te bardziej złożone. Na wyjściu działał będzie wzmacniacz zapewniający dobry poziom napięcia dla większości potrzeb. Być może pojawi się konieczność opracowania kilku wersji oprogramowania w zależności od potrzeb i wymagań.
L.J.


Załączone pliki Miniatury
İmage
28-06-2012 11:12
Odwiedź stronę użytkownika Znajdź wszystkie posty użytkownika Odpowiedz cytując ten post
SP6FRE Offline
Leszek
****

Liczba postów: 737
Dołączył: 20-09-2009
Post: #15
RE: Tiny DDS bis
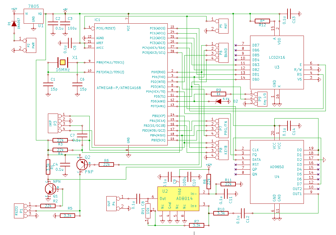
Niestety, z procesorem klasy Mega8 zabrakło mi trochę portów wyjściowych więc musiałem "dostawić" ekspander portów w postaci zatrzasku 8 bitowego CD4099, który będzie sterowany z tych samych linii co wyświetlacz a więc zyskam od 6 do 10 sygnałów we/wy dodatkowo. W ten sposób możliwy będzie pomiar dwóch wartości analogowych jednocześnie (np. s-metr oraz sygnał wyjściowy), ilość przełączanych pasm wyniesie do 16 i możliwe będzie sterowanie funkcjami dodatkowymi (np. włączeniem tłumika itp.). Na podstawie tych założeń zaczynam już projektować płytkę drukowaną, która będzie miała rozmiar 60/90mm.


Załączone pliki Miniatury
İmage
03-07-2012 13:38
Odwiedź stronę użytkownika Znajdź wszystkie posty użytkownika Odpowiedz cytując ten post
SP9MRN Offline
MAc
*****

Liczba postów: 822
Dołączył: 29-08-2009
Post: #16
RE: Tiny DDS bis
ad8014 jest krytyczny?

MAc
mrn
03-07-2012 15:56
Odwiedź stronę użytkownika Znajdź wszystkie posty użytkownika Odpowiedz cytując ten post
SQ8AQX Offline
Robert
***

Liczba postów: 189
Dołączył: 08-03-2010
Post: #17
RE: Tiny DDS bis
(03-07-2012 15:56)SP9MRN napisał(a):  ad8014 jest krytyczny?

MAc
mrn

Jest w TME

http://sq8aqx.blogspot.com/
03-07-2012 20:53
Odwiedź stronę użytkownika Znajdź wszystkie posty użytkownika Odpowiedz cytując ten post
SP6FRE Offline
Leszek
****

Liczba postów: 737
Dołączył: 20-09-2009
Post: #18
RE: Tiny DDS bis
Wzmacniacz AD8014 podnosi poziom napięcia wyjściowego oraz transformuje impedancję wyjściową generatora do niskiego poziomu. Oczywiście, można pominąć go jeśli wystarczającym poziomem jest ok. 1Vpp dla pojedynczych MHz a połączenie z innymi urządzeniami jest krótkie (pojemności) lub współpracujący stopień nie wymaga dużego poziomu a pasmo pracy leży nisko.
Faktycznie, wzmacniacz można zakupić w TME. Ten stopień ma regulowane wzmocnienie i mam nadzieję, że da się podbić charakterystykę dla wyższych częstotliwości. Podana wartość L2 w pętli sprzężenia jest wzięta na razie "z powietrza" , podobnie z resztą jak dane elementów filtra dolnoprzepustowego na wyjściu (L1, C6, C9). Na razie chodziło mi o fizyczne uwzględnienie tych elementów na płytce a wartości policzę nieco później. Pomijając wzmacniacz trzeba będzie zewrzeć R9 oraz połączyć pola 3 i 6 układu wzmacniacza i zapewne trzeba będzie również usunąć filtr L1, C6,9 lub przeliczyć go na inną impedancję.
L.J.
04-07-2012 12:10
Odwiedź stronę użytkownika Znajdź wszystkie posty użytkownika Odpowiedz cytując ten post
SP3SWJ Offline
Jarek
****

Liczba postów: 656
Dołączył: 20-03-2010
Post: #19
RE: Tiny DDS bis
pomyśl czy nie lepiej zaiast robic SMETR... nie wprowadzać procka w tryb uśpienia :-)


http://www.sp2swj.sp-qrp.pl/DDS_DL4JAL/IDLE/Idle.htm

a smetr analogowy klasyczny :-)
06-07-2012 23:25
Odwiedź stronę użytkownika Znajdź wszystkie posty użytkownika Odpowiedz cytując ten post
SP6FRE Offline
Leszek
****

Liczba postów: 737
Dołączył: 20-09-2009
Post: #20
RE: Tiny DDS bis
Działający s-metr odbiornika faktycznie wyklucza tryb sleep ale ponieważ będę miał do dyspozycji 16k pamięci to może uda się taką możliwość wcisnąć do setup-u gdzie użytkownik zadecyduje czy chce mieć pomiar sygnału czy woli mniej zakłóceń.
To ciekawa modyfikacja trybu pracy procesora i jeśli faktycznie miejsce się znajdzie to ją zaimplementuję. Na razie udało mi się zrobić projekt płytki drukowanej generatora w Kicad. Rozmiar głównej płytki to 60/90mm z generatorem AD9850 wstawianym na łączówkach z tyłu oraz wyświetlaczem i klawiszami z przodu płytki jak to pokazywałem wcześniej. Niestety, układ musi poczekać z realizacją na dwa inne projekty, które złożę jednocześnie aby wypełnić minimalny rozmiar formatki druku jaki stosuje wykonawca.
L.J.
09-07-2012 11:40
Odwiedź stronę użytkownika Znajdź wszystkie posty użytkownika Odpowiedz cytując ten post
Odpowiedz 


Skocz do:


Użytkownicy przeglądający ten wątek: 1 gości