Odpowiedz 
 
Ocena wątku:
  • 10 Głosów - 4.6 Średnio
  • 1
  • 2
  • 3
  • 4
  • 5
HUSAREK - nowa homodyna dla "każdego"
SP9HVW Offline
Józef
***

Liczba postów: 158
Dołączył: 14-06-2010
Post: #821
RE: HUSAREK - nowa homodyna dla "każdego"
Moduł PA 100W- jako docelowy stopień końcowy trscv Husar,jest to uniwersalny stopień mocy który można zastosować docelowo w homodynie Husarek, Pilgrim itp.
Wzmacniacz będzie zgłoszony do konkursu PUK w Burzeninie i wtedy będzie dostępny szczegółowy opis wykonania wzmacniacza.


Załączone pliki Miniatury
İmage
14-08-2015 15:07
Znajdź wszystkie posty użytkownika Odpowiedz cytując ten post
SP9HVW Offline
Józef
***

Liczba postów: 158
Dołączył: 14-06-2010
Post: #822
RE: HUSAREK - nowa homodyna dla "każdego"
Zdjęcie środka wzmacniacza z elementami. Wykonanie robocze PCB
oraz PCB firmowe. Trafo stopnia końcowego i drivera.


Załączone pliki Miniatury
İmage İmage İmage İmage İmage İmage İmage İmage
(Ten post był ostatnio modyfikowany: 27-08-2015 12:21 przez SP9HVW.)
27-08-2015 12:19
Znajdź wszystkie posty użytkownika Odpowiedz cytując ten post
SP4LVC Offline
Bogdan sk
*****

Liczba postów: 761
Dołączył: 10-07-2009
Post: #823
RE: HUSAREK - nowa homodyna dla "każdego"
Józku, czy będzie to klocek do wstawienia wewnątrz radia, czy raczej gabaryty na to nie pozwolą? Jakim poziomem sygnału da się go rozbujać do opisanej mocy wyjściowej?

Bogdan
(Ten post był ostatnio modyfikowany: 29-08-2015 10:08 przez SP4LVC.)
29-08-2015 10:08
Znajdź wszystkie posty użytkownika Odpowiedz cytując ten post
SP9HVW Offline
Józef
***

Liczba postów: 158
Dołączył: 14-06-2010
Post: #824
RE: HUSAREK - nowa homodyna dla "każdego"
Witam, jest to moduł do wstawienia jako samodzielny stopień mocy .PCB wzm. zostało zaprojektowane pod typowy radiator A4291 produkowany przez Kęty o wymiarach 165x35x115 mm.Jako Ekran wzmacniacza zastosowano profil ceownika 100 x 38 z aluminium. Elementy te są łatwo dostępne i tanie. Wzmacniacz można wysterować z dowolnego mieszacz + BPF na wejściu jest tłumik typu Pi na rezystorach gdzie można dobrać jego tłumienie do danego sygnału. Zamieszczam tabelkę z pomiarem mocy.
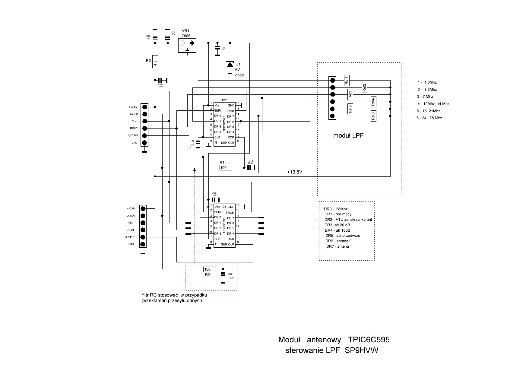
Mam też gotowy moduł LPFów jako oddzielny moduł mieszczący się w profilu ceownika 100x38 i przykręcany na kanapkę do wzmacniacza, jak zmontuje to zamieszczę zdjęcie. W module LPF jest postawiona płytka PCB z rejestrami do sterowania LPF na układach TPIC6C595 piny tych układów nie sa zgodne z pinologią HC595.
Przykładowy moduł LPF z dobudowaną płytką na układach TPIC6C595 do bezpośredniego sterowania przekaźnikami ( TPIC6C595 ma układ wykonawczy na DMOSie i wydajność prądową 100mA- max 250mA, U do33V). Moduł o wymiarach 165x100 x38 można zamocować na PA.
Mam firmowe PCB pod LPF i Notch na MAX7400 schemat i opis #792 - PCB przywiozę do Burzenina dla zainteresowanych.
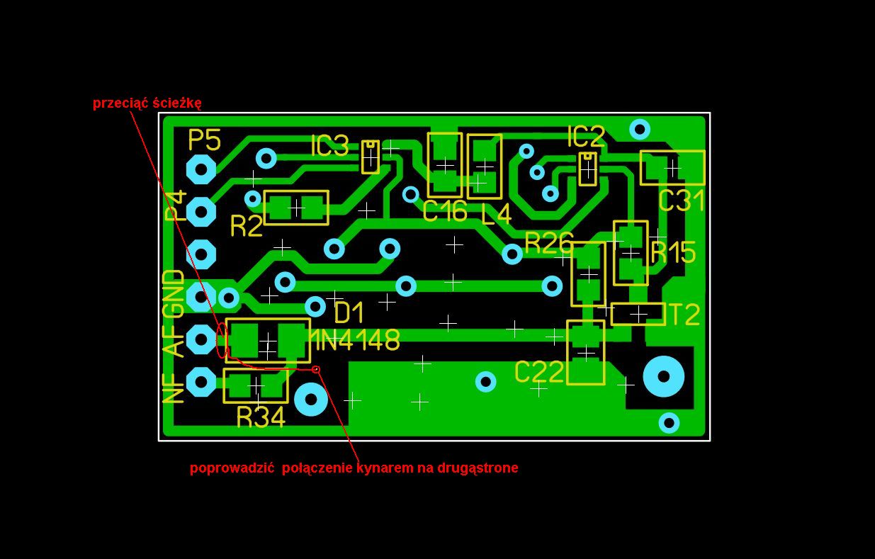
Zauważyłem błąd na PCB LPF i Notch i propozycja jak to naprawić


Załączone pliki Miniatury
İmage İmage İmage İmage İmage İmage İmage İmage İmage
(Ten post był ostatnio modyfikowany: 14-09-2015 19:19 przez SP9HVW.)
30-08-2015 21:16
Znajdź wszystkie posty użytkownika Odpowiedz cytując ten post
SP5FCS Offline
Adam
*****

Liczba postów: 1,073
Dołączył: 02-02-2009
Post: #825
RE: HUSAREK - nowa homodyna dla "każdego"
Józef, bardzo ciekawa i potrzebna konstrukcja do zastosowania praktycznie w każdym radiu amatorskim. Zapewne wielu kolegów budujących Husarka zechce nieć radio w wersji 100W.

(29-08-2015 10:08)SP4LVC napisał(a):  Józku, czy będzie to klocek do wstawienia wewnątrz radia, czy raczej gabaryty na to nie pozwolą?

Płytka wzmacniacza ma wymiary 165x98,5mm, jest niestety 2,5 mm za wysoka pod obudowę Husarka. Przy odrobinie modyfikacji jest szansa wcisnąć ten moduł w posiadane obudowy. Około 1mm da się przypiłować PCB wzmacniacza a brakujące 1,5mm możemy uzyskać rozsuwając lekko dekle na otworach mocujących.
Najbardziej profesjonalnie byłoby dorobić jeden dekiel o większej wysokości pod gabaryty PA z przewidzianym radiatorem.

PS
Za kilka dni "stuknie milion" wejść na wątku o Husarku.

73 Adam
03-09-2015 23:21
Znajdź wszystkie posty użytkownika Odpowiedz cytując ten post
SP9HVW Offline
Józef
***

Liczba postów: 158
Dołączył: 14-06-2010
Post: #826
RE: HUSAREK - nowa homodyna dla "każdego"
PA zmontowane na PCB firmowym. Zdjęcia robocze obudowy i wzmacniacza z LPFami w obudowie wykonanej przez Krzysztofa SQ9KG.


Załączone pliki Miniatury
İmage İmage İmage İmage İmage İmage İmage İmage
(Ten post był ostatnio modyfikowany: 10-09-2015 17:13 przez SP9HVW.)
10-09-2015 17:01
Znajdź wszystkie posty użytkownika Odpowiedz cytując ten post
SQ9KG Offline


Liczba postów: 7
Dołączył: 21-04-2014
Post: #827
RE: HUSAREK - nowa homodyna dla "każdego"
Propozycja obudowy która jest uniwersalna, można zaadoptować do różnych konstrukcji trscv. Gdzie zostały wydzielone boksy do których prowadzą trzy wydzielone ekranowane przestrzenie do prowadzenia połączeń między boksami.
Obudowa została zaprojektowana docelowo pod trscv. HUSAR o mocy wyjściowej 100W. Obudowa będzie zaprezentowana na spotkaniu w Burzeninie.
Krzysiek SQ9KG, pozdrawiam.


Załączone pliki Miniatury
İmage İmage İmage
(Ten post był ostatnio modyfikowany: 11-09-2015 23:30 przez SQ9KG.)
10-09-2015 21:31
Znajdź wszystkie posty użytkownika Odpowiedz cytując ten post
SP0NGE Offline
Jakub
*

Liczba postów: 12
Dołączył: 24-11-2015
Post: #828
RE: HUSAREK - nowa homodyna dla "każdego"
Cześć wszystkim,

Jeżeli ktoś pamięta z Burzenina "naszych" z Hackerspace Kraków albo Klub SP9KGP Ryjek, to przywędrowałem z tego samego źródła.
Radioamatorzy goszczą już u nas od dwóch lat, Marek zwalcza kolejny transceiver (Kacpra), a ja po chwili walki z ATS100 (podziękowania dla SQ5EKU za kod w Bascomie) doszedłem do wnisosku że w zasadzie nic tam nie ma i można by spróbować poskładać własne radio. Wziąwszy do ręki "Konstrukcje radioamatorskie" z 1995 i przeczytawszy, że "ze względu na długi cykl wydawniczy konstrukcje w momencie wydania mogą być przestarzałe" zacząłem szukać projektów TRXów, docierając finalnie do martwawego Picastara, rosyjskojęzycznego Piligrima i właśnie Husarka.

Tak więc jestem (przynajmniej chwilowo z Wami) i chciałbym dowiedzieć się kilku rzeczy odnośnie tej konstrukcji:

1/ Czy, skoro BPF jest przed PA więc pracuje na małych mocach, można zamiast przekaźników wykorzystać scalone przełączniki HF, np. HMC190?
2/ Czy są jakieś alternatywne gotowe strojone cewki inne niż niedostępne Slot 10 Coilcrafta użyte przez SP4HKQ?
3/ Gdzieniegdzie w wątku można znaleźć informację, że niektóre z modułów Husarka są reinterpretacją innych schematów. Jaka jest licencja całości projektu? Czy można wprowadzać modyfikacje (chętnie zobaczyłbym np. diody kontrolne przy przekaźnikach wyboru pasma, czasem inny footprint elementu lub wymiar płytki) i rozpowszechniać zmienione pliki?
4/ Ciężko oczekiwać od każdego przebrnięcia przez 80 stron wątku, ale skoro już się na to porywam chciałbym zebrać zawarte informacje, projekty płytek, listy komponentów w jedną całość. Czy takie opracowanie można udostępnić np. na CC-BY-SA?

Z pozdrowieniami,
Jakub Kramarz
(Ten post był ostatnio modyfikowany: 25-11-2015 14:18 przez SP0NGE.)
25-11-2015 14:17
Znajdź wszystkie posty użytkownika Odpowiedz cytując ten post
SQ5EKU Offline


Liczba postów: 5
Dołączył: 14-04-2011
Post: #829
RE: HUSAREK - nowa homodyna dla "każdego"
(25-11-2015 14:17)JKRAMARZ napisał(a):  po chwili walki z ATS100 (podziękowania dla SQ5EKU za kod w Bascomie
Na zdrowie Smile

Zastępowanie przekaźnika przełącznikiem elektronicznym to zbędna komplikacja układu, HMC190 poprawnie działa pow 50MHz.
Licząc się z pogorszeniem pewnych parametrów będzie prościej zastosować przełącznik na diodach PIN.

sq5eku.blogspot.com
17-01-2016 19:24
Znajdź wszystkie posty użytkownika Odpowiedz cytując ten post
SQ4AVS Offline
Rafał
*****

Liczba postów: 1,421
Dołączył: 29-01-2010
Post: #830
RE: HUSAREK - nowa homodyna dla "każdego"
Zastąpienie przekaźników kluczami np typu HMC190 wbrew wypowiedziom Kolegi SQ5EKU ma same zalety. Klucze takie wymagają jedynie separacji składowej stałej za pomocą kondensatorów -wystarczy przeanalizować ich budowę -karta znajduje się tutaj http://www.tvsat.com.pl/pdf/H/hmc190_hitt.pdf . Wykorzystywałem je w całym zakresie kf i działały bez zarzutu. Diody pin to już tylko niektóre typy się nadają na częstotliwości poniżej 10MHz np BAR64 (BAP64), tak naprawdę mały wybór -ważny jest parametr Charge carrier life time . Jeśli przekaźniki to najlepiej sygnałowe nieraz zdarza się w starszych radiach, że po czasie traci czułość wystarczy jednak przez styki z godzinę przepuścić 100-200mA i po kłopocie (na jakiś czas)
(Ten post był ostatnio modyfikowany: 17-01-2016 21:38 przez SQ4AVS.)
17-01-2016 21:37
Odwiedź stronę użytkownika Znajdź wszystkie posty użytkownika Odpowiedz cytując ten post
Odpowiedz 


Skocz do:


Użytkownicy przeglądający ten wątek: 7 gości