Odpowiedz 
 
Ocena wątku:
  • 8 Głosów - 4.13 Średnio
  • 1
  • 2
  • 3
  • 4
  • 5
Wzmacniacz pośr. (IF) wg. F6CER, ew. hycas wg. W7ZOI
SP9LVZ Offline
Piotr
*****

Liczba postów: 809
Dołączył: 13-01-2015
Post: #181
RE: Wzmacniacz pośr. (IF) wg. F6CER, ew. hycas wg. W7ZOI
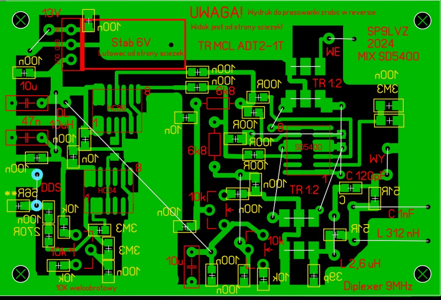
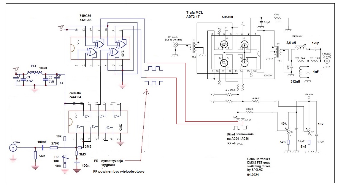
Jeśli jest ktoś zainteresowany szerszym eksperymentem z p.cz. na mosfetach, to zrobiłem trzecią wersję mieszacza z wykorzystaniem klucza analogowego na DMOS SD5400 (smd). Planuję go przetestować w kompletnym odbiorniku z naszą p.cz. Układ mieszacza pierścieniowy (okrojona wersja H mode) wg. koncepcji Colina Horrabina (G3SBI SK). Zmieniłem jego wersję kształtowania sygnału heterodyny z 74H74 (co wymaga podwojenia częstotliwości heterodyny), na moją wersję z HC04 i HC86 (steruje się częstotliwością heterodyny).
Układ pracuje od pierwszego włączenia - test mieszacza wykonałem. Płytka testowa - prasowanka, wymaga krosów. Gdyby byli chętni do takiego rozwiązania mieszacza, to zdecydował bym się przeprojektować na profesjonalną PCB z płytkarni - dwustonną bez krosów (realizacja na luty). Najważniejsze, że układy SD5400 są nadal dostępne z krajowym sklepie TVSAT-SHOP. Na ten moment nie jestem w stanie określić czy ten mieszacz nadawał by się bez problemów do nadajnika (teoretycznie tak), ale doprojektował bym przekaźnik sygnału, tak by płytka "pasowała" do koncepcji naszej p.cz.
p/s moduł detektora SSB/CW i modulatora DSB na UL1042 w trakcie przygotowań.


Załączone pliki Miniatury
İmage İmage İmage

.lay6  płytka mixer_SD5400_AC86_smd.lay6 (Rozmiar: 150.14 KB / Pobrań: 404)
(Ten post był ostatnio modyfikowany: 04-01-2024 15:53 przez SP9LVZ.)
04-01-2024 15:37
Odwiedź stronę użytkownika Znajdź wszystkie posty użytkownika Odpowiedz cytując ten post
SQ4AVS Offline
Rafał
*****

Liczba postów: 1,421
Dołączył: 29-01-2010
Post: #182
RE: Wzmacniacz pośr. (IF) wg. F6CER, ew. hycas wg. W7ZOI
Piotrze a nie lepiej zaprojektować modulator na MC1496, łatwiej dostępny no i lepsze parametry
04-01-2024 19:12
Odwiedź stronę użytkownika Znajdź wszystkie posty użytkownika Odpowiedz cytując ten post
SP9LVZ Offline
Piotr
*****

Liczba postów: 809
Dołączył: 13-01-2015
Post: #183
RE: Wzmacniacz pośr. (IF) wg. F6CER, ew. hycas wg. W7ZOI
Ja nie chcę narzucać rozwiązań czy ograniczać koncepcji dla pozostałych modułów... wręcz było by ciekawie gdyby powstały rożne rozwiązania układowe dla całości urządzenia - w rozumieniu, że jakieś TRX-y chyba z tego wyjdą. Dla mnie UL1042 (S042, K174PS1) to jest tak samo komórka Gilberta jak MC1496 i traktuję je porównywalnie (choć aplikacja jest inna).
Ja osobiście planuję pójść dalej i zrobić jedną z wersji trx na modulatorze diodowym, w takim klasycznym układzie jaki był robiony w fabrycznych urządzeniach.
Podobnie jak z mieszaczem odbiornika (i nadajnika), na pewno jakąś inną wersję niż na SD5400 będę wykorzystywał...
Z UL1042 jest prosta sprawa w aplikacji, bo ma w środku wszystkie elementy wymaganej polaryzacji, a do MC1496 trzeba dołożyć zewnętrzne rezystory polaryzujące.
Jakie parametry w przypadku modulatora na MC1496 będą lepsze niż na UL1042? Lepsze zrównoważenie, wzmocnienie przemiany, szumy - nie wiem na ile to będzie miało znaczenie?
UL1042 i odpowiedniki poza dostępnością w naszych szufladach są nadal dostępne na znanym portalu sprzedażowym.
Może ktoś się zdecyduje i dorzuci wersję układu i PCB z MC1496?
Najciekawsze w tym projekcie może być właśnie porównanie rożnych rozwiązań - może spotkają się nasze urządzenia na zjeździe w przyszłości??
(Ten post był ostatnio modyfikowany: 04-01-2024 20:30 przez SP9LVZ.)
04-01-2024 20:30
Odwiedź stronę użytkownika Znajdź wszystkie posty użytkownika Odpowiedz cytując ten post
SQ4AVS Offline
Rafał
*****

Liczba postów: 1,421
Dołączył: 29-01-2010
Post: #184
RE: Wzmacniacz pośr. (IF) wg. F6CER, ew. hycas wg. W7ZOI
Dobra ja zrobię na MC1496
04-01-2024 20:39
Odwiedź stronę użytkownika Znajdź wszystkie posty użytkownika Odpowiedz cytując ten post
SP9LVZ Offline
Piotr
*****

Liczba postów: 809
Dołączył: 13-01-2015
Post: #185
RE: Wzmacniacz pośr. (IF) wg. F6CER, ew. hycas wg. W7ZOI
Ok, super! Tylko to co by (nam) na teraz brakowało do płytki p.cz. (na mosfetach) to demodulator i modulator. Ja to planuję zrobić na jednej płytce (dwa UL1042), plus BFO (LSB/USB/CW), plus przedwzmacniacz mikrofonowy - tak by to był jeden moduł. Jest jeszcze opcja, że sygnał BFO można generować z syntezy (np rozwiązania z Si5351), wtedy odpada nam cały układ BFO. Powstaje kolejna wersja - z tego powodu ja ostatnio robię projekty zindywidualizowane.
(Ten post był ostatnio modyfikowany: 06-01-2024 15:07 przez SP9LVZ.)
04-01-2024 21:17
Odwiedź stronę użytkownika Znajdź wszystkie posty użytkownika Odpowiedz cytując ten post
SQ4AVS Offline
Rafał
*****

Liczba postów: 1,421
Dołączył: 29-01-2010
Post: #186
RE: Wzmacniacz pośr. (IF) wg. F6CER, ew. hycas wg. W7ZOI
Płytka pod syntezę si5351 ale funkcjonalności dokładnie jak zaproponowałeś. Przyszło mi do głowy jednak coś innego MC1496 jako demodulator a modulator na diodach pojemnościowych. Od lat na niego chorowałem
07-01-2024 22:05
Odwiedź stronę użytkownika Znajdź wszystkie posty użytkownika Odpowiedz cytując ten post
SP9LVZ Offline
Piotr
*****

Liczba postów: 809
Dołączył: 13-01-2015
Post: #187
RE: Wzmacniacz pośr. (IF) wg. F6CER, ew. hycas wg. W7ZOI
Zrobiłem projekt PCB modulatora/demodulatora na UL1042 wraz z BFO. Płytka jest rozmiarów podstawowej płytki wzmacniacza p.cz. Dodałem do płytki wzmacniacz audio na TDA2003 (wg wersji wcześniej przedstawionej), stabilizator napięcia do zasilania BFO oraz pozostałych modułów. Jeśli ktoś zmontował już płytkę do TDA2003, to można ją "nadkręcić" do obecnej bazowej lub usunąć tą część z PCB. Demodulator zawiera drugie wyjście (opcja jako II mieszacz) do ew drugiej p.cz. np. na 500kHz filtr elektromechaniczny. Na płytce są trzy generatory BFO, można skonfigurować moduł wg. własnych potrzeb. Dla testów porównywania odbioru można zrobić detekcję sygnałów na I p.cz. (9Mhz) i wykorzystując opcję - jednocześnie drugi demodulator na II p.cz. (500 kHz). Po dodaniu przełącznika możemy mieć możliwość odbioru w dwóch wersjach układowych.
Może uda mi się w najbliższym tygodniu zrobić PCB i przetestować całość ze wzmacniaczem p.cz..
Załączam schemat, print screen i lay.


Załączone pliki Miniatury
İmage

.pdf  Schemat bloku demodulatora i modulatora.pdf (Rozmiar: 241.35 KB / Pobrań: 603)
.lay6  SP9LVZ_MODUL_DEMODULATORA.lay6 (Rozmiar: 272.31 KB / Pobrań: 418)
(Ten post był ostatnio modyfikowany: 08-01-2024 16:44 przez SP9LVZ.)
08-01-2024 16:44
Odwiedź stronę użytkownika Znajdź wszystkie posty użytkownika Odpowiedz cytując ten post
SP9LVZ Offline
Piotr
*****

Liczba postów: 809
Dołączył: 13-01-2015
Post: #188
RE: Wzmacniacz pośr. (IF) wg. F6CER, ew. hycas wg. W7ZOI
Płytkę demodulatora uruchomiłem, działa poprawnie. Poniżej link do filmu z odbioru na tym module, w konfiguracji: BPF - mieszacz na SD5400 - demodulator UL1042 - wzmacniacz TDA2003.
Układ testowy jest celowo bez toru wzmacniacza p.cz. (bez fiiltru kwarcowego). To był test zarówno poprawności pracy mieszacza na SD5400 jak i czułości oraz pracy demodulatora.
Cały ten układ pracuje praktycznie bez szumu własnego! Oczywiście trzeba wziąć pod uwagę obecny poziom wzmocnienia i czułość wejścia.
Jak z testu wynika, odbiór w tej konfiguracji jest już możliwy bez wzmacniacza p.cz. - wnioski jak będzie pracować po dołożeniu niskoszumowego toru p.cz. pozostawiam na później...

P/S Mam już płytki wzmacniacza p.cz. będę przez weekend się kontaktował z osobami zainteresowanymi.
Test w wersji bez p.cz.:
https://youtu.be/rPOQ24FWT2I
=========================
Zrobiłem już test całej konfiguracji odbiornika: BPF - mieszacz na SD5400 - tor p.cz. na mosfetach - demodulator UL1042 - wzmacniacz audio.
W tej konfiguracji pomiędzy UL1042 i TDA2003 nie ma żadnego przedwzmacniacza i żadnego filtru szumowego (np typu LC).
W planie jako ostatnie testy mam jeszcze dołożenie przedwzmacniacza antenowego i za nim jednocześnie tłumik ok 3 dB w celu zamknięcia szerokopasmowym dopasowaniem SD5400 od strony anteny. To będą ostatnie testy i trzeba by chyba już montować całe urządzenie na gotowo...
Test odbioru już z torem p.cz. na 14 Mhz
https://youtu.be/bfrn0z-wKqw
Test odbioru z torem p.cz. na 28 Mhz
https://youtu.be/OFC4hUTy6J4
Test szumowy - sam odbiornik i po włączeniu anteny w paśmie 14 Mhz - słychać wzrost odbieranego szumu z pasma. Jest wyraźna różnica w poziomach szumów, co oznacza że tłumiony sygnał (tu szum z pasma) przez BPF i mieszacz na SD5400 jest i tak na wyższym poziomie niż graniczna czułość toru p.cz. / szum toru p.cz.
https://youtu.be/XsvK2zKp_E4

Pozostaje tylko weryfikacja czy dodanie przedwzmacniacza antenowego i jednocześnie tłumika wpłynie pozytywnie na wypadkowy efekt odbiornika.
(Ten post był ostatnio modyfikowany: 14-01-2024 18:14 przez SP9LVZ.)
14-01-2024 18:14
Odwiedź stronę użytkownika Znajdź wszystkie posty użytkownika Odpowiedz cytując ten post
SP2JQR Offline
Henryk
*****

Liczba postów: 1,528
Dołączył: 23-08-2009
Post: #189
RE: Wzmacniacz pośr. (IF) wg. F6CER, ew. hycas wg. W7ZOI
Na jaki poziomie są szumy antenowe w fabrycznym odbiorniku porównawczym?
15-01-2024 12:40
Znajdź wszystkie posty użytkownika Odpowiedz cytując ten post
SP9LVZ Offline
Piotr
*****

Liczba postów: 809
Dołączył: 13-01-2015
Post: #190
RE: Wzmacniacz pośr. (IF) wg. F6CER, ew. hycas wg. W7ZOI
Zrobiłem ponowny test "szumowy" z porównaniem z FTDX10. Konfiguracja: FTDX10 z włączonym przedwzmacniaczem AMP1, nasz odbiornik testowy z dodanym przedwzmacniaczem na 2N5109. Wpierw same odbiorniki bez anten, potem z wkręconą anteną.
Na FTDX10 - szumy po wkręceniu anteny (szum pasma na 14 MHz) na poziomie wskazań poniżej S1, ale bardzo wyraźnie słyszane.
Podobnie słychać w naszym odbiorniku testowym. Możemy na tej podstawie porównać poziom szumu własnego i czułości odbiornika.
Film obrazujący test:
https://youtu.be/-X3ZEy41i98
15-01-2024 23:57
Odwiedź stronę użytkownika Znajdź wszystkie posty użytkownika Odpowiedz cytując ten post
Odpowiedz 


Skocz do:


Użytkownicy przeglądający ten wątek: 2 gości