Odpowiedz 
 
Ocena wątku:
  • 8 Głosów - 4.13 Średnio
  • 1
  • 2
  • 3
  • 4
  • 5
Wzmacniacz pośr. (IF) wg. F6CER, ew. hycas wg. W7ZOI
SQ5KVS Offline
Karol
*****

Liczba postów: 1,013
Dołączył: 26-09-2012
Post: #171
RE: Wzmacniacz pośr. (IF) wg. F6CER, ew. hycas wg. W7ZOI
Piotrze, daj proszę linka do ostatecznego schematu tych PCB?

Nie rozumiem - nie robię. Chyba że robię żeby zrozumieć.
22-12-2023 13:50
Znajdź wszystkie posty użytkownika Odpowiedz cytując ten post
SP9LVZ Offline
Piotr
*****

Liczba postów: 809
Dołączył: 13-01-2015
Post: #172
RE: Wzmacniacz pośr. (IF) wg. F6CER, ew. hycas wg. W7ZOI
Proszę jeszcze o chwilę cierpliwości. Schemat mam w fragmentach tak jak kolejno były realizowane modyfikacje (po przetestowanej modyfikacji robiłem do tego zmianę schematu). Jeszcze skupiam się na sprawdzaniu ostatecznym PCB bo wersję nowego projektu z dwoma filtrami (SSB+CW) zrobiłem teraz. PCB mają iść do płytkarni na początku stycznia. Tym samym zamykam planowaną ilość do realizacji.
Wzmacniacz p.cz. jest ostatecznie tak zrobiony by nie stwarzał problemu ze wzbudzeniami. Pod uwagę wziąłem też testy i rozwiązania kolegów, którzy wykonywali inne rozwiązania p.cz. na mosfetach.
Szkic schematu z wprowadzonymi modyfikacjami jest w #120, ale nie jest to dokalnie to sano co na PCB.
(Ten post był ostatnio modyfikowany: 22-12-2023 18:27 przez SP9LVZ.)
22-12-2023 18:27
Odwiedź stronę użytkownika Znajdź wszystkie posty użytkownika Odpowiedz cytując ten post
SQ5KVS Offline
Karol
*****

Liczba postów: 1,013
Dołączył: 26-09-2012
Post: #173
RE: Wzmacniacz pośr. (IF) wg. F6CER, ew. hycas wg. W7ZOI
Pytałem bo zastanawiam się mocno czy nie dołączyć ale chciałbym wiedzieć jaki schemat na PCB Smile

Nie rozumiem - nie robię. Chyba że robię żeby zrozumieć.
02-01-2024 11:58
Znajdź wszystkie posty użytkownika Odpowiedz cytując ten post
SP2SGA Offline
Adam
***

Liczba postów: 110
Dołączył: 10-02-2014
Post: #174
RE: Wzmacniacz pośr. (IF) wg. F6CER, ew. hycas wg. W7ZOI
Pewnie do płytkowiczów dotrze Smile

Pozdrawiam
Adam
SP2SGA
02-01-2024 12:06
Znajdź wszystkie posty użytkownika Odpowiedz cytując ten post
SP9LVZ Offline
Piotr
*****

Liczba postów: 809
Dołączył: 13-01-2015
Post: #175
RE: Wzmacniacz pośr. (IF) wg. F6CER, ew. hycas wg. W7ZOI
Tak,... schematy ostateczne zrobię w tym tygodniu - dwie wersje zgodne z PCB.
PCB "wyprzedziło" schemat, muszę do PCB zrobić schemat, a nie odwrotnie... hihi
Dobra informacja z dziś rano - płytki już są w toku produkcji. Poszło bardzo szybko, powinny być w przyszłym tygodniu.

==================================================​==========================
W załączeniu schemat wersji PCB 2024 (na schemacie są dwie opcje płytek).


Załączone pliki
.pdf  Schemat p_cz v 2.0.pdf (Rozmiar: 394.11 KB / Pobrań: 478)
(Ten post był ostatnio modyfikowany: 03-01-2024 21:10 przez SP9LVZ.)
03-01-2024 16:32
Odwiedź stronę użytkownika Znajdź wszystkie posty użytkownika Odpowiedz cytując ten post
SP9TWP Offline


Liczba postów: 9
Dołączył: 13-09-2017
Post: #176
RE: Wzmacniacz pośr. (IF) wg. F6CER, ew. hycas wg. W7ZOI
Małe sprostowanie MC1350 wyjście jest z pin1 .


Załączone pliki Miniatury
İmage
03-01-2024 20:02
Znajdź wszystkie posty użytkownika Odpowiedz cytując ten post
SP9LVZ Offline
Piotr
*****

Liczba postów: 809
Dołączył: 13-01-2015
Post: #177
RE: Wzmacniacz pośr. (IF) wg. F6CER, ew. hycas wg. W7ZOI
Dziękuję za sprostowanie... schemat już podmieniłem. Proszę się nie martwić, na PCB wyprowadzenia MC1350 są poprawne! Wersja pierwsza PCB była uruchomiona i było OK :-).
PCB było weryfikowane z kartą katalogową MC1350, a nie ze schematami.
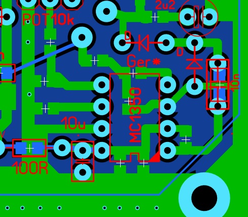
Schemat jak chyba można zauważyć "zmodyfikowałem" ze schematu p.cz. F6CER z "Poradnika UKF... " i tak to bywa nawet w zacnych publikacjach - są błędy. Sprawdziłem też teraz w broszurze F6CER (skąd w "Poradniku ..." ten błąd?), ale F5CER sygnał obierał z pin 8 a pin 1 ma na "plusie".
Dla "zainteresowanych" by odetchnęli z ulgą fragment PCB z MC1350.... :-)

İmage
(Ten post był ostatnio modyfikowany: 03-01-2024 21:27 przez SP9LVZ.)
03-01-2024 21:19
Odwiedź stronę użytkownika Znajdź wszystkie posty użytkownika Odpowiedz cytując ten post
SQ5KVS Offline
Karol
*****

Liczba postów: 1,013
Dołączył: 26-09-2012
Post: #178
RE: Wzmacniacz pośr. (IF) wg. F6CER, ew. hycas wg. W7ZOI
Gdzieś tu była mowa o ekranowaniu, generalnie przy takim wzmocnieniu warto by było zaekranować całość lub choćby miejsca o wysokiej impedancji (dawno temu odbierałem na pośredniej ~5MHz rosyjską titawę z 4996KHz - na samych ścieżkach), a nie widzę przewidzianego obrysu/miejsca bez soldermaski.

Nie rozumiem - nie robię. Chyba że robię żeby zrozumieć.
04-01-2024 11:10
Znajdź wszystkie posty użytkownika Odpowiedz cytując ten post
SP9LVZ Offline
Piotr
*****

Liczba postów: 809
Dołączył: 13-01-2015
Post: #179
RE: Wzmacniacz pośr. (IF) wg. F6CER, ew. hycas wg. W7ZOI
@SQ5KVS "takie wzmocnienie" oryginału p.cz. F6CER zostało zredukowane o jeden stopień mosfeta, tak jak opisywałem - redukujemy układ do dwóch mosfetów po filtrze SSB... wzmocnienie p.cz. nie jest już "takie". P.cz. jest planowane na 9 Mhz, a nie na 5 Mhz.
Kolejna zmiana - inaczej niż w oryginale - pierwszy mosfet ten po filtrze (SSB) - G1 (czuły punkt) nie jest na wysokiej impedancji obwodu rezonansowego (który został usunięty) - jest na impedancji 510 ohm - rezystor zamykający filtr SSB. Natomiast mosfet wejściowy całego układu (przed filtrem SSB) ma od strony G1 upakowane elementy smd jeden przy drugim "bez ścieżkowo", najdłuższe połączenie jest od cewki obwodu wejściowego 7x7 215 do kondensatora sprzęgającego i ścieżka ma długość równe 2mm. Celowo zmieniłem cały układ w elementy smd.
Dodatkowo - PCB na górnej części jest cała wylana masą i przelotkowana (w przeciwieństwie do rozwiązania pierwowzoru tego PCB z przed kilku lat) - co stanowi swoisty ekran dla ścieżek na dolnej stronie PCB. Skłaniam się raczej do klasycznych rozwiązań, czyli jeśli ktoś chce - to całą p.cz. zamknąć w pudełku w ekranie.
Pośrodku filtru (SSB jak i CW) jest pasek otwartej soldermaski od strony ścieżek (dolna strona) - można wlutować dodatkową przegrodę ekranującą. Wg. pomiarów izolacji na PCB pierwszej wersji pomiędzy ścieżkami wej/wyj filtru SSB była izolacja powyżej 80dB, co jest większe od możliwości tłumienia filtrów. Pierwsza wersja PCB (z trzema mosfetami) na testach nie wykazywała "łapania" sygnałów z 9 Mhz na ścieżkach, a była na wysokich "impedancjach".
Nie podzielam obaw Karola, że będzie "łapanie" sygnałów niepożądanych przez ścieżki.

Ponadto, testowałem współczesne rozwiązanie fabryczne jakim jest FTDX10 - mający pierwszą p.cz. na 9 Mhz (wrócono do klasyki rozwiązań z niską pierwszą p.cz.) - to co najważniejsze, YAESU stosuje w nim "pułapkę p.cz." na wejściu odbiornika. Na tej częstotliwości FTDX10 ma ponad 40 dB mniejszą czułość niż w pasmach. Należało by zatem wzorem urządzeń fabrycznych jednak uwzględniać pułapkę - eliminator p.cz. od strony wejścia antenowego...
(Ten post był ostatnio modyfikowany: 04-01-2024 12:45 przez SP9LVZ.)
04-01-2024 12:18
Odwiedź stronę użytkownika Znajdź wszystkie posty użytkownika Odpowiedz cytując ten post
SP1CWL Offline
Stanisław
***

Liczba postów: 144
Dołączył: 27-07-2011
Post: #180
RE: Wzmacniacz pośr. (IF) wg. F6CER, ew. hycas wg. W7ZOI
Pułapki stosowano w prostych odbiornikach radiowych.
04-01-2024 14:13
Znajdź wszystkie posty użytkownika Odpowiedz cytując ten post
Odpowiedz 


Skocz do:


Użytkownicy przeglądający ten wątek: 2 gości