Odpowiedz 
 
Ocena wątku:
  • 0 Głosów - 0 Średnio
  • 1
  • 2
  • 3
  • 4
  • 5
Pixie
SQ9RZI Offline
Zaawansowany użytkownik
****

Liczba postów: 403
Dołączył: 19-03-2010
Post: #1
Pixie
Ktoś z was próbował już zabawy z tą klasyczną konstrukcją zrobioną z garstki części?

http://www.qsl.net/sp5ddj/pixie3.htm
http://www.al7fs.us/AL7FS2.html

Jak to się sprawdza w praktyce? Działa tylko przy jakichś niezwykle sprzyjających warunkach propagacyjnych, czy można się dowołać do kogokolwiek i zrobić łączność również na co dzień?

Chyba najciekawsza wersja w wykonaniu F6BQU:
http://lpistor.chez-alice.fr/pixie.htm
(Tak BTW to ten BC558 można zastąpić BC557?)
20-03-2011 11:23
Znajdź wszystkie posty użytkownika Odpowiedz cytując ten post
SP5RF Offline
Robert
****

Liczba postów: 343
Dołączył: 13-03-2010
Post: #2
RE: Pixie
Gdyby dodać jakiś filtr akustyczny CW, chociażby LC... Na YT jest trochę filmików ale żaden nie jest jakiś dla mnie do końca przekonywujący...
Ale jako ciekawostka Smile


Pozdr!

Shy SP5RF
23-03-2011 19:48
Znajdź wszystkie posty użytkownika Odpowiedz cytując ten post
SP9UOJ Offline


Liczba postów: 3
Dołączył: 08-01-2011
Post: #3
RE: Pixie
Witam.
Zrobiłem dla testów Tiny Tornado, bez układu PTO z strony:
http://www.indianapolis.net/QRPp-I/tinytornado.html
i schemat:
http://www.indianapolis.net/QRPp-I/kits/...ematic.gif
Układ prawie niczym się nie różni od Pixie2 z strony:
http://www.al7fs.us/AL7FS2.html
Ja dodałem do 1 nóżki układu Us1 opornik 4,7 Kom i poprzez potencjometr 10 Kom do masy. A w szereg w obwód kwarcu włączyłem Dławik osiowy 11uH. Cześć odbiorcza ruszyła od razu. Część nadawczą sprawdzę po wykonaniu prostej sondy Wcz.
Testy wykonałem na Antenie 10m odcinku przewodu rozrzuconego w pomieszczeniu, z podpiętym uziemieniem z CO. Do prób używam pospolitych rezonatorów kwarcowych7,159 Mhz i 14,318 Mhz.
Wymiana tranzystora Q2 z 2n2222 na BF 257 pogorszyło czułość Rx-a ale powinna się zwiększyć moc w antenie.
Dodam że toroid to pierwszy lepszy szary rdzeń o nie znanych parametrach z około 20zw przewodu 0,5mm.

.mp3  ok1apb_7Mhz.mp3 (Rozmiar: 735.03 KB / Pobrań: 1657)
.mp3  sq6iys_7Mhz.mp3 (Rozmiar: 265.53 KB / Pobrań: 1538)
.mp3  Stacja_z_DL.mp3 (Rozmiar: 490.53 KB / Pobrań: 1509)
Zamieściłem trzy pliki mp3 z nagraniem na telefon zasłyszanych stacji.
Cdn……
(Ten post był ostatnio modyfikowany: 08-09-2011 6:58 przez SP9UOJ.)
08-09-2011 6:57
Znajdź wszystkie posty użytkownika Odpowiedz cytując ten post
SQ9RZI Offline
Zaawansowany użytkownik
****

Liczba postów: 403
Dołączył: 19-03-2010
Post: #4
RE: Pixie
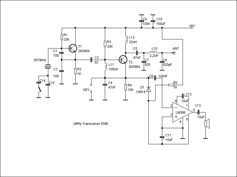
Ostatnio przy okazji innych zakupów nabyłem też płytkę do Pixie i w ciągu kilku chwil zmontowałem układ korzystając zarówno z elementów standardowych jak i SMD. Kwarc 3,579 MHz w niskiej obudowie, w tej chwili szeregowo z kondensatorem 100pF od strony masy. W FDP dwa kondensatory 820pF i cewka 2,2uH nawinięta na Amidonie.

Podłączyłem to do baterii, założyłem słuchawki na uszy i podpiąłem moją prowizoryczną antenę (20m kabla za oknem). Słychać sygnał CW (można go nawet uznać za czytelny). W tle jednak czasami słychać staje radiofoniczne AM (w pewnym momencie bardzo mocno wybiło się Radio Watykańskie) oraz jakąś transmisję cyfrową. Poza tym obecny jest dość mocny brum sieciowy.

Na ile jest to wina prowizorycznej quasi-anteny? To znaczy o ile lepiej taki transceiverek pracowałby na jakimś dipolu półfalowym na 80m, tudzież W3DZZ?
Wiem, że tutaj nie ma co oczekiwać cudów - nie ma filtru pasmowego dla RX (jednie FDP), słaba selektywność. Jestem po prostu ciekaw ile można wyciągnąć z tej prostej konstrukcji.

Nie sprawdzałem jeszcze TX na sztucznym obciążeniu i oscyloskopie. Smile
13-01-2012 20:51
Znajdź wszystkie posty użytkownika Odpowiedz cytując ten post
SQ2RBW Offline
Marcin
**

Liczba postów: 76
Dołączył: 21-10-2011
Post: #5
RE: Pixie
Witam,
spróbuj zasilić baterią 9V, jak nadal słychać brum to raczej jakieś zakłócenia np. od urządzeń tyrystorowych. A najlepiej jakbyś zabrał ze sobą z kilkanaście metrów miedzianego drutu, prowizorycznie gdzieś rozwiesił z daleka od zabudowań i sprawdził czy nadal brum istnieje. Takie proste urzadzenie musi być ekranowane, bo zbiera zakłócenia od sprzętu znajdującego się w pobliżu.
Jeżeli chodzi o odbiór stacji radiofonicznych to m.in. na stronie projektu TinyTornado jest wspomniane o tym problemie, a żeby go rozwiązać każą stosować 5 elementowy filtr Czybyszewa pomiędzy anteną a mini-trx-em, tzn. 3 kondensatory i 2 cewki, tak jak np. jest w Taurusie. Z tym, że pewnie trzeba przeliczyć go trochę na mniejszą częstotliwość, np. 3,6MHz.
Istnieją także proste i tanie filtry cw składające się z układów uA741 oraz LM386, np.
http://www.qsl.net/sp6ifn/filtr_cw.htm
a dokładniej:
http://www.qsl.net/sp6ifn/pliki_filtr_cw/oz8ao_sch.pdf
oraz tu prostszy i mniej skuteczny na pojedyńczym uA741:
http://www.rason.org/Projects/cwfilter/cwfilter.htm

Ja zamierzam zrobić coś takiego:
http://www.qsl.net/kc6wdk/QRP/tornado.htm
tylko że zamiast trudno dostępnych kwarców (na inne pasma niż 80m) zrobić PTO i dodać filtr CW. Na telegrafii 0,5W mi wystarczy Smile chociaż autor pisze, że przy zasilaniu z 12V ma około 1W z tego 2n2219A Smile

Pozdrawiam
(Ten post był ostatnio modyfikowany: 13-01-2012 22:51 przez SQ2RBW.)
13-01-2012 22:51
Znajdź wszystkie posty użytkownika Odpowiedz cytując ten post
SQ9RZI Offline
Zaawansowany użytkownik
****

Liczba postów: 403
Dołączył: 19-03-2010
Post: #6
RE: Pixie
(13-01-2012 22:51)SQ2RBW napisał(a):  spróbuj zasilić baterią 9V, jak nadal słychać brum to raczej jakieś zakłócenia np. od urządzeń tyrystorowych.

Tak właśnie go zasilam. Generalnie wychodzę z założenia, że projekt Pixie powinno się rozpatrywać właśnie w kategoriach małego, bateryjnego urządzenia. Zasilanie z zasilacza czy nawet akumulatora 12V, to w tym przypadku lekkie przekombinowanie jak dla mnie. Wink

Cytat:A najlepiej jakbyś zabrał ze sobą z kilkanaście metrów miedzianego drutu, prowizorycznie gdzieś rozwiesił z daleka od zabudowań i sprawdził czy nadal brum istnieje.

To generalnie było pierwszą myślą, jaka przyszła mi do głowy. "Antena" biegnie w pewnym momencie bezpośrednio przy ścianie. Pewnie pojawiają się jakieś zakłócenia od kabli wchodzących w skład domowej instalacji elektrycznej. W przypadku Bartka nie ma problemu, ale w końcu tam i filtrowanie jest nieporównywalnie lepsze...

Cytat:Takie proste urzadzenie musi być ekranowane, bo zbiera zakłócenia od sprzętu znajdującego się w pobliżu.

Krótko mówiąc jedyną opcją jest zamknięcie Pixie w metalowej puszce?

Sprawdziłem już część nadawczą (oczywiście tylko na oscyloskopie i odbiorniku kontrolnym postawionym zaraz obok). Sygnał brzmi nawet nieźle, przebieg bardzo mocno zbliżony do sinusoidy.

Tak swoją drogą jak wygląda faktyczna skuteczność takich łączności QRPp? Można liczyć na to, że na jakimś dłuższym dystansie, przy dobrej propagacji można by zrobić łączność między dwoma takimi urządzeniami, czy cała zabawa polega na tym, że jedna ze stron musi mieć silny nadajnik i czuły odbiornik, rekompensując niedomagania Pixie?

I jeszcze jedno: do czego służą kondensatory przyłączane do kwarcu? Wiem, że zmieniają częstotliwość, ale po co takie skokowe strojenie? Układ robiłem w oparciu o ten schemat:


Załączone pliki Miniatury
İmage
14-01-2012 15:11
Znajdź wszystkie posty użytkownika Odpowiedz cytując ten post
SQ2RBW Offline
Marcin
**

Liczba postów: 76
Dołączył: 21-10-2011
Post: #7
RE: Pixie
Powinieneś odsunąć antenę od muru tym bardziej jak przebiegają tam przewody od sieci energetycznej.

Kondensator przyłączny do kwarcu odpowiada za przesunięcie częstotliwości przy odbiorze np. o 600Hz. Wtedy jeżeli ustawisz się na częstotliwości i słyszysz ton korespondenta o częstotliwości aukstycznej = 600Hz to nadajesz na takiej samej częstotliwości jak on. Sygnał telegraficzny jest niemodulowany, więc trzeba użyć przesunięcia aby usłyszeć ton.

Ekranowanie urządzenia jest konieczne, bardzo mi się podoba taka obudowa:
http://www.indianapolis.net/QRPp-I/KA8MA...TT-40.html
Nie jest trudna do wykonania.

Pixie ma prosty odbiornik i małą moc, więc rację bytu mają raczej łączności ze stacjami silnymi wyposażonymi w dobre anteny. Ale to chyba i tak nie zmniejsza satysfakcji z takiego urządzenia.
14-01-2012 18:12
Znajdź wszystkie posty użytkownika Odpowiedz cytując ten post
SQ2RBW Offline
Marcin
**

Liczba postów: 76
Dołączył: 21-10-2011
Post: #8
RE: Pixie
Dość mocno zainteresowała mnie tematyka pracy mocą poniżej 1W. Czy się da coś na tym zrobić? Zdecydowanie tak, poniżej znajduje się link do strony internetowej beacona SK6RUD na której jest log raportów słyszalności odebranych w różnych lokalizacjach.

Beacon SK6RUD, 10133kHz, antena 1/4 vertical i moc zaledwie 500mW.
Log (500 pozycji): http://www.radiorud.se/fyren.asp
Całość logu: http://www.radiorud.se/fyren_popup_10.asp
Oraz schemat nadajnika: http://www.radiorud.se/MMM.pdf

Jakiekolwiek łączności z taką mocą można przeprowadzić. Ale trzeba być zdeterminowanym i nie "wymiękać" przy sytuacjach w których my wołamy a korespondent nas nie słyszy. Zazwyczaj takie rzeczy odpychają od QRPp i dużo osób się zniechęca wyrabiając sobie zdanie, że praca taką mocą jest stratą czasu.
01-02-2012 17:22
Znajdź wszystkie posty użytkownika Odpowiedz cytując ten post
SQ2RBW Offline
Marcin
**

Liczba postów: 76
Dołączył: 21-10-2011
Post: #9
RE: Pixie
Popełniłem tą konstrukcję (na pasmo 80m) i zakłócenia od stacji AM są bardzo duże. Nie da się tego słuchać Smile Póki co wypróbowałem kilka sposobów jak się ich pozbyć, ale niestety żaden z nich nie przynosi efektu. Problemem być może też fakt, że pracujący oscylator generuje harmoniczne, które także docierają do mieszacza co dodatkowo nanosi interferencje np. przy słuchaniu na 80m w dzień słyszałem także polskie stacje pracujące na 7160kHz. Brak tu jakiejkolwiek filtracji przed mieszaczem tak aby te harmoniczne wytłumić. Póki co tor odbiorczy zdecydowanie odpada.

Inaczej to wszystko wygląda patrząc od strony nadajnika. Przy zasilaniu 13,8V (pobór prądu 0,10A - 0,11A) układ oddaje w granicach 450mW - 500 mW na sztuczne obciążenie 50om (około 7V w.cz.) w paśmie 80m (w innych narazie nie sprawdzałem). Na 2n2222 potrzebny radiator, bo się grzeje. Przy zasilaniu z baterii 9V oddaje 150mW (4V w.cz), pobór prądu w granicach 0,06A. Filtr wyjściowy zapewnia przyzwoite wytłumienie harmonicznych. Przy zastosowaniu dwóch połączonych równolegle kwarców da się taki mininadajnik przystosować do pracy w znacznie szerszym zakresie wycinka CW.

Można go wykorzystać przy współpracy z jakimś fabrycznym odbiornikiem globalnym i wtedy antena pełnowymiarowa do transmitera a kawałek przypadkowego drutu np. 3m do odbiornika (w zupełności wystarczy aby odbierać sygnały z pasma). Takie "tanie" QRP Smile
(Ten post był ostatnio modyfikowany: 02-03-2012 13:39 przez SQ2RBW.)
02-03-2012 13:36
Znajdź wszystkie posty użytkownika Odpowiedz cytując ten post
SP8GVM Offline
Krzysiek
*

Liczba postów: 40
Dołączył: 26-06-2009
Post: #10
RE: Pixie
Pierwsze łączności na Piligrimie robiłem z PA na BFW-16 i można z taką mocą działać.Myślę że trzeba blokowac mcz no i uszy trenować do odbioru CW.
(Ten post był ostatnio modyfikowany: 02-03-2012 16:22 przez SP8GVM.)
02-03-2012 16:22
Znajdź wszystkie posty użytkownika Odpowiedz cytując ten post
Odpowiedz 


Skocz do:


Użytkownicy przeglądający ten wątek: 1 gości