Odpowiedz 
 
Ocena wątku:
  • 13 Głosów - 4.62 Średnio
  • 1
  • 2
  • 3
  • 4
  • 5
Transceiver HMG 2010 "HUSAR"
HM_DIPOL Offline
Heniek
***

Liczba postów: 172
Dołączył: 27-04-2010
Post: #71
RE: Transceiver HMG 2010 "HUSAR"
Mam takie pytanie, czy do pomiaru dopasowania roofing filtra zamiast NWT z mostkiem mogę użyć jakiejś wersji VNA ?
Nie widzę specjalnie różnicy ale mogę się mylić Blush(zakres pomiarowy, dokładność, inne).
15-03-2011 16:34
Znajdź wszystkie posty użytkownika Odpowiedz cytując ten post
SP4HKQ Offline
Zdzisław SK!
****

Liczba postów: 490
Dołączył: 19-08-2009
Post: #72
RE: Transceiver HMG 2010 "HUSAR"
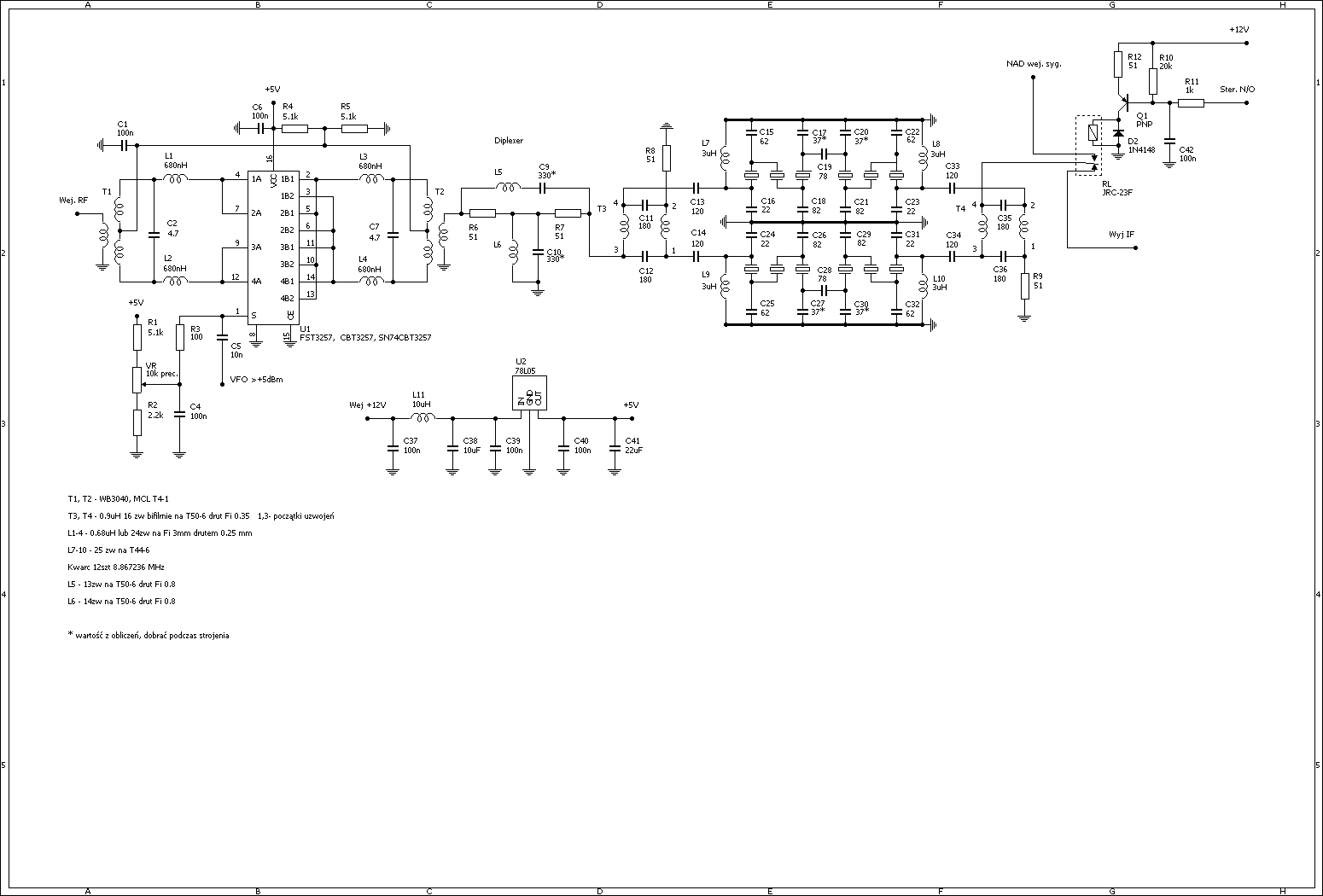
Kolejny 4 filtr gotowy. Do jego budowy użyłem kwarców z Maritexu bez oznaczeń producenta. Kwarce dobrane z dokładnością ok 25 Hz. Filtry są niedokładnie zestrojone, co widać na lewym zboczu wykresu. Przyczyną jest zbyt duża wartość kondensatora sprzęgającego po 3 kwarcach filtru fioletowego, lub za mała filtru czerwonego. Dodam ok 4.7 do 10 pF i powinno być OK. Na razie tak zostaje ponieważ chcę sprawdzić jaka będzie różnica w odbiciu roofingu dokładnie zestrojonego, a z takim minimalnym rozstrojeniem. Jak widać ten filtr ma szersze pasmo i większe tłumienie od filtrów wykonanych z kwarców PY. Kondensatory (poza dwoma środkowymi do masy) są dokładnie takie jak na schemacie filtru. Zamiast tych środkowych daje trymery i nimi zgrywam charakterystyki obu filtrów.
W załączeniu uaktualniony schemat wejścia HUSARa.


Załączone pliki
.pdf  Filtr4 8.866 dwa kanały.pdf (Rozmiar: 17.54 KB / Pobrań: 1812)
.bmp  HUSAR mixer.BMP (Rozmiar: 201.04 KB / Pobrań: 2240)
(Ten post był ostatnio modyfikowany: 15-03-2011 22:25 przez SP4HKQ.)
15-03-2011 22:18
Znajdź wszystkie posty użytkownika Odpowiedz cytując ten post
SP4HKQ Offline
Zdzisław SK!
****

Liczba postów: 490
Dołączył: 19-08-2009
Post: #73
RE: Transceiver HMG 2010 "HUSAR"
Dziś postaram się napisać w przystępnej formie opis działania roofing filtra. Rozdzielacz sygnału na wejściu jest wykonany z dwóch indukcyjności i dwóch pojemności, których wartość nie jest przypadkowa. Należy je wyliczyć dla konkretnej częstotliwości pracy, aby zapewnić przesunięcie fazowe sygnału każdego elementu rozdzielacza/sumatora o 45 st. . Sygnał podawany z dipleksera na wejście jest rozdzielany na dwa tory. Do górnego toru jest podawany przez indukcyjność, a do dolnego (patrząc na schemat) przez pojemność. Indukcyjność przyśpiesza sygnał w fazie o + 45 st. a pojemność opóźnia o - 45 st. Rozpatrzmy przypadek kiedy w obu torach nie ma filtrów tylko oporniki. Gdy mają oporność 50 Om są idealnie dopasowane do rozdzielacza i pochłaniają całkowicie doprowadzoną energię sygnału. Gdy mają np 75 Om częściowo pochłaniają energię, a częściowo ja odbijają. Ponieważ oporniki odbijając sygnał nie wnoszą dodatkowego przesunięcia fazy, sygnał wraca z górnego toru ponownie przez indukcyjność przesuwając się o kolejne + 45 st., a z dolnego toru przez pojemność przesuwając się o kolejne - 45st. Więc odbite sygnały pojawią się na wejściu rozdzielacza przesunięte w fazie o -90 i + 90 st. Nastąpi "zniesienie" sygnału ponieważ ich faza jest przeciwna tzn przesunięta o 180 st. Odbity sygnał może też "popłynąć" inaczej, z górnego toru przez kondensator, a z dolnego przez indukcyjność do 4 wrót rozdzielacza obciążonych opornikiem 50 Om. Oba sygnały odbite będą miały fazę "0" wiec wydzielą się na oporniku. Podobny proces zachodzi na wyjściu sumatora. Teraz co się dzieje gdy na miejscu oporników są filtry kwarcowe. Załóżmy przypadek idealny oba filtry są jednakowe tzn przesunięcia sygnału przechodzącego przez filtr są jednakowe i charakterystyki są tak dobrane, że od zboczy odbijają sygnał o tej samej częstotliwości z tą samą fazą. Na wejsciu rozdzielacza będą zachodziły dokładnie takie procesy jak dla oporników. Ale jak wiemy filtry które wykonamy nie będą idealne. W tej sytuacji nastąpi podział sygnału. Im charakterystyki filtrów będą bardziej niezgodne tym więcej sygnału będzie wracało do dipleksera, a mniej odkładało na oporniku w 4 wrotach rozdzielacza. Ponieważ nie znamy stosunku wartości sygnału przechodzącego przez filtr i odbitego to tylko pomiar obiciowy na wejściu rozdzielacza pozwoli na określenie jakości zestrojenia filtrów w całym zakresie pracy roofing filtra tj +- 1 MHz od środka filtru. Natomiast pomiar sygnału na oporniku w 4 wrotach pozwoli dodatkowo określić jakość zestrojenia filtrów w paśmie jego przenoszenia. W obu przypadkach im mniej tym lepiej. Teraz co się dzieje po stronie sumatora. Jeśli oba filtry wnoszą jednakową fazę przesunięcia sygnału przechodzącego to cały sygnał zostaje zsumowany w całości, jeśli nie to część sygnału wydzieli się na oporniku 4 wrót sumatora. Zasada podobna im mniej sygnału na oporniku tym lepiej. Możliwe, że powyższy opis jest bardzo spłycony, ale jako nie elektronik z wykształcenia, piszę jak to ja widzę.
W najbliższym czasie postaram się wykonać amatorskie pomiary i je zaprezentować na forum.
(Ten post był ostatnio modyfikowany: 16-03-2011 11:12 przez SP4HKQ.)
16-03-2011 10:00
Znajdź wszystkie posty użytkownika Odpowiedz cytując ten post
SP4HKQ Offline
Zdzisław SK!
****

Liczba postów: 490
Dołączył: 19-08-2009
Post: #74
RE: Transceiver HMG 2010 "HUSAR"
Prezentuję pierwsze pomiary za pomocą mostka SWR. Pierwszy wykres przedstawia pomiar SWR filtrów kwarcowych z posta 72, a kolejny to wykres SWR całkowicie zmontowanego roofing filtra. Na wykres jest nałożona charakterystyka zamontowanych filtrów. Pomiar filtru za pomocą mostka SWR, jak napisał Henryk SP2JQR, jest o wiele dokładniejszy. Widać każdą zmianę wartości kondensatora w filtrze, tak jakbyśmy wykonywali pomiar sondą liniową. Jak widać na drugim wykresie, pomimo zestrojenia tylko ich charakterystyk za pomocą wobuloskopu, wynik jest zadowalający. W następnych dniach sprawdzę czy możliwe jest lepsze zestrojenie roofing filtra, tz czy uzyskam SWR w całym zakresie poniżej 1.1


Załączone pliki
.pdf  SWR filtrów kwarcowych.pdf (Rozmiar: 19.18 KB / Pobrań: 1930)
.pdf  SWR wej roofing filtru.pdf (Rozmiar: 18.35 KB / Pobrań: 1779)
19-03-2011 18:34
Znajdź wszystkie posty użytkownika Odpowiedz cytując ten post
stan Offline


Liczba postów: 3
Dołączył: 22-03-2011
Post: #75
RE: Transceiver HMG 2010 "HUSAR"
Układy diplekserów rezonansowych nie potrafią zrobić dobrego dopasowania w wąskim paśmie w zakresie kilku kiloherców w okolicy pasma przenoszenia filtrów kwarcowych. Aby tego dokonać dobroć użytych cewek musiałaby być zbliżona do dobroci kwarców i wynosić kilka tysięcy. Dlatego działanie diplekserów tego typu zrealizowanych na realnie możliwych do uzyskania obwodach zaczyna się dopiero od około 1 MHz do 1,5MHz. Takie układy służą do dopasowania odległych produktów mieszania, aby mieszacz nie przesterowywał się bardzo silnymi sygnałami z poza pasma odbieranego zarówno od nadajników amatorskich z innych pasm, ale przede wszystkim od nadajników radiofonicznych o mocach rzędu megawatów.
Niewielkie różnice w wartościach elementów w takim przypadku nie będą miały istotnego znaczącego wpływu na działanie tych układów. Z tego powodu układ można śmiało wykonać z wcześniej sprawdzonych sprawnych elementów. Tolerancja 10% w tym przypadku będzie zupełnie wystarczająca.

Nasz filtr w diplekserze musi tłumić znacznie więcej, co najmniej 20dB, z tąd rzeczywista realna szerokość pasma jego działania zaczyna się dopiero od około 1MHz.
Śmiało więc koledzy róbcie tę część układu bez sztucznych komplikacji i problemów. Po zrobieniu warto sprawdzić działanie tej części schematu za pomocą analizatorów NWT dowolnej maści.
Należy wykonać pomiar pasma przenoszenia oraz pomiar dopasowania stosując mostek odbiciowy. Badany diplekser należy obciążyć rezystorem 50 omów przy pomiarze dopasowania. Przy pomiarze pasma obciążeniem będzie sonda pomiarowa, która powinna (!!!) meć dokładnie 50 omów.

Taki rezonansowy układ dipleksera nie jest wystarczający do zapewnienia dobrego obciążenia mieszacza dla częstotliwości będących w pobliżu pasma przenoszenia filtru kwarcowego. Filtr kwarcowy ma pasmo około 3kHz i tylko dla tego wąskiego pasma ma dobre dopasowanie ( zakładam, że jest dobrze zrobiony). Już na granicy pasma przenoszenia nasępuje skok impedancji i praktycvznie całkowite odbicie produktów mieszania dla częstotliwości z poza pasma przenoszenia filtru kwarcowego, a więc w szczególnie wrażliwym miejscu dla odbiornika, a mianowicie na sąsiednim kanale odbiorczym, z tąd też klasyczne odbiorniki mają bardzo duże problemy z selekcją sygnałów sąsiedniokanałowych, pomimo stosowania dobrych filtrów kwarcowych.


Witam Kolegow!

To jest moj pierwszy post na tym forum.Chcialbym odniesc sie do tez tu padajacych odnosnie tegoz diplexera.

Otoz jego podstawowym i wlasciwym zadaniem jest zapewnienie wlasciwego dopasowania wyjscia mixera tzn. zapewnienia mu 50 omow w szerokim zakresie czestotliwosci do min.80 MHZ(im wiecej tym lepiej) przy wprowadzaniu jak najmniejszego tlumienia wtraceniowego dla pcz. powiedzmy 9Mhz.Tlumienie wtraceniowe poza 9Mhz nie ma zadnego juz znaczenia.Wazne jest tylko aby mixer widzial 50 om.Chodzi tu oto aby wszelkie pozostale produkty mieszania oprocz pozadanego 9Mhz po odbiciu sie od filtru kwarcowego nie wracaly do mixera psujac tym samym znacznie jego IP3.Wartosci dla LC dla obwodu szeregowego i rownoleglego sa(powinny byc rozne).Swego czasu wykonalem taki diplexer i z tego co pamietam to dopasowanie dla f=9Mhz bylo cos ok.-30db przy tlumieniu wtraceniowym -0.17db,zas dopasowanie dla czestotliwosci powyzej 9Mhz do 120Mhz bylo nie gorsze niz -26db.Diplexera nie liczylem na "piechote".Optymalizacje wykonalem wykozystujac program ANSOFT DESIGNER.

Pozdrawiam
22-03-2011 16:07
Znajdź wszystkie posty użytkownika Odpowiedz cytując ten post
SP4HKQ Offline
Zdzisław SK!
****

Liczba postów: 490
Dołączył: 19-08-2009
Post: #76
RE: Transceiver HMG 2010 "HUSAR"
Dopasowanie czy obciążenie, dla wielu kolegów te funkcje układów są jednoznaczne. Jednak tak nie jest. Diplekser wraz z roofing filtrem zapewniają prawidłowe obciążenie mieszacza w szerokim zakresie częstotliwości opornością 50 Om. Diplekser ze względu na małą dobroć obwodów obciąża mieszacz poza częstotliwością pośrednią (w odstępie + - 1-1.5 MHz), natomiast roofing filtr obciąża mieszacz w obrębie częstotliwości pośredniej. Sygnały dokładnie o częstotliwości pośredniej (znajdujące się w bramce filtru), przekazywane są do dalszych stopni możliwie bez stratnie. Oba układy niczego nie dopasowują, ponieważ ich oporności wejścia i wyjścia wynoszą 50 Om. Natomiast układ dopasowania ma na celu, prawidłowe (maksymalne) przekazanie mocy miedzy dwoma stopniami o różnych opornościach.
(Ten post był ostatnio modyfikowany: 23-03-2011 10:13 przez SP4HKQ.)
23-03-2011 9:49
Znajdź wszystkie posty użytkownika Odpowiedz cytując ten post
stan Offline


Liczba postów: 3
Dołączył: 22-03-2011
Post: #77
RE: Transceiver HMG 2010 "HUSAR"
Witam!

Oczywiscie ze sam diplexer niczego nie dopasowuje,tylko obciaza mieszacz,zapewniajac mu 50 om w szerokim zakresie czestotliwosci jak juz napisalem coby wszelkie produkty poza pcz. nie wracaly do mixera i to ten diplexer z powodzeniem robi.Oczywiscie po samym diplexerku trzeba pomyslec o ukladzie dopasowujacym go do filtru kwacowego,w najprostszym wydaniu moze to byc autotrafo,ale jak Wiesz to juz nastepne zagadnienie.
Niemniej jesli diplexer w pasmie do powiedzmy 80Mhz bedzie znaczaco rozny od 50 Om to zaden,nawet najlepszy roof nic nie pomoze.Swoja droga sproboje zoptymalizowac diplexer do dowch pojemnosci 300p i zobacze co z tego wyjdzie.Dla uproszczenia przyjme elementy LC za idealne.

pozdrawiam
Witam!

Do mojej wypowiedzi doklejam dwa jpg.Jeden 2x330pf to ch-ki diplexera z uzytymi wlasnie takimi pojemnosciami,jak widac dla 9Mhz taki diplex bedzie obciazal mixer dobrze,dla produktow juz niebardzo,poza tym tlumienie wtraceniowe ponad 3dB.W wykonaniu praktycznym bedzie jeszcze troche wieksze gdyz jak juz napisalem uzylem elementow idealnych dla lepszego zobrazowania tematu.Drugi zas jpg to diplexer optymalizowany na minimalne tlumienie wtraceniowe dla p.cz oraz minimalne odbicie zarowno dla p.cz jak i produktow.

Pozdrawiam İmage İmage
Pierwszy z lewej 1z2 to optymalizowany 2z2 ten z prawej to 2x330pf
(Ten post był ostatnio modyfikowany: 23-03-2011 18:06 przez stan.)
23-03-2011 17:10
Znajdź wszystkie posty użytkownika Odpowiedz cytując ten post
TG50 Offline
Józef
***

Liczba postów: 178
Dołączył: 20-11-2009
Post: #78
RE: Transceiver HMG 2010 "HUSAR"
(23-03-2011 17:10)stan napisał(a):  Pierwszy z lewej 1z2 to optymalizowany 2z2 ten z prawej to 2x330pf

Co to znaczy"zoptymalizowany", może jakiś schemat, wartości elementów, jaką metodą była robiona optymalizacja, przez symulację ?
Wypowiedzi są ciekawe, warto aby jeszcze były precyzyjne i zrozumiałe dla wszystkich, dopiero wtedy możemy się czegoś nowego nauczyć.
23-03-2011 19:10
Znajdź wszystkie posty użytkownika Odpowiedz cytując ten post
stan Offline


Liczba postów: 3
Dołączył: 22-03-2011
Post: #79
RE: Transceiver HMG 2010 "HUSAR"
Witam!


Schemat samego diplexera jest dokladnie taki sam jak w trx HUSAR, dodalem schemat z wartosciami elementow. Oczywiscie kondensatory mozna wybrac najblizsze z typoszeregu korygujac nieco wartosci cewek.
Zoptymalizowany w tym przypadku oznacza ze byl liczony przez profesjonalny program pod katem okreslonych zalozen,tzn. maxymalnie dobrago obciazenia i minimalnego tlumienia wtraceniowego dla 9Mhz,oraz maxymalnie dobrego obciazenia dla czestotliwosci powyzej 9Mhz do conajmniej 80Mhz.Dwa rezystory szeregowe zamiast 2x51Ohm lepiej zastosowac 2x47Ohm "dostrajajac" je bardzo drobnym papierem sciernym przy stalym pomiarze do 50Ohm. İmage
23-03-2011 23:13
Znajdź wszystkie posty użytkownika Odpowiedz cytując ten post
SP5FCS Offline
Adam
*****

Liczba postów: 1,073
Dołączył: 02-02-2009
Post: #80
RE: Transceiver HMG 2010 "HUSAR"
Wiele ciekawych informacji na temat diplexera oraz prosty program do obliczania wartości elementów znajdziemy na stronie Diplexers Topics

Rzeczywiście charakterystyka odbiciowa diplexera Kolegi Stana po stronie wyższych częstotliwości jest optymalniejsza od pierwotnej wersji Husara ale tłumienie w pasmie roofingu jest większe.
Zmodyfikowałem lekko wartości elementów L=900nH, C=360pF i wygląda to lepiej niż na początku. Dla porównania pliki z trzema wersjami dipexera w RFsim99 do dalszych prób i eksperymentów.


Załączone pliki
.cct  Diplexer_Husar.cct (Rozmiar: 16.95 KB / Pobrań: 1694)
.cct  Diplexer_stan.cct (Rozmiar: 16.95 KB / Pobrań: 1455)
.cct  diplexer_Husar_2.cct (Rozmiar: 16.95 KB / Pobrań: 1546)

73 Adam
24-03-2011 19:21
Znajdź wszystkie posty użytkownika Odpowiedz cytując ten post
Odpowiedz 


Skocz do:


Użytkownicy przeglądający ten wątek: 1 gości