Odpowiedz 
 
Ocena wątku:
  • 2 Głosów - 4 Średnio
  • 1
  • 2
  • 3
  • 4
  • 5
Synteza RD3AY z kolorowym wyświetlaczem
SP9IZM Offline
Jerzy
**

Liczba postów: 59
Dołączył: 18-12-2009
Post: #21
RE: Synteza RD3AY z kolorowym wyświetlaczem
Układy scalone mają w Farnellu
http://pl.farnell.com/jsp/search/browse....id=1133254
i
http://pl.farnell.com/jsp/search/browse....id=1135029

a tutaj różnej maści transformatorki
http://www.box73.de/catalog/index.php?cP...l786l422c1

Jurek
(Ten post był ostatnio modyfikowany: 28-01-2011 7:42 przez SP9IZM.)
26-01-2011 15:47
Znajdź wszystkie posty użytkownika Odpowiedz cytując ten post
SQ6ADE Offline
Radjoamator.
****

Liczba postów: 540
Dołączył: 05-04-2010
Post: #22
RE: Synteza RD3AY z kolorowym wyświetlaczem
Widziałem w postach że ktoś robił własną PCB to tej sowieckiej konstrukcji.
Może przy okazji poprawek wywalic tego dzikusa BU2090 i zastąpić go 2szt 4094 plus scalony bufor ?

tylko na FM UKF -> Just True Sound Hi-Fi Smile
(Ten post był ostatnio modyfikowany: 26-01-2011 17:04 przez SQ6ADE.)
26-01-2011 17:03
Znajdź wszystkie posty użytkownika Odpowiedz cytując ten post
SQ6IYY Offline
miso(michal]
***

Liczba postów: 157
Dołączył: 21-09-2009
Post: #23
RE: Synteza RD3AY z kolorowym wyświetlaczem
witam ad8045a znajdesz w http://www.alfine.com.pl

Nie otrzymasz koni wyścigowych krzyżując dwa osły
26-01-2011 20:16
Znajdź wszystkie posty użytkownika Odpowiedz cytując ten post
SP2NBC Offline
Zdzisław
***

Liczba postów: 107
Dołączył: 28-01-2010
Post: #24
RE: Synteza RD3AY z kolorowym wyświetlaczem
Płytka była zmontowana, tak jak na załączonych wyżej zdjęciach, co mnie zdziwiło ponieważ zapłaciłem tylko za płytkę i procesor.
10-02-2011 10:27
Znajdź wszystkie posty użytkownika Odpowiedz cytując ten post
SP2NBC Offline
Zdzisław
***

Liczba postów: 107
Dołączył: 28-01-2010
Post: #25
RE: Synteza RD3AY z kolorowym wyświetlaczem
Uruchomiona synteza. Użyty wyświetlacz to zamiennik. Encoder – impulsator na razie na 350 impulsów, idealny to 1000 impulsów co odpowiada 10khz na jeden obrót .


Załączone pliki Miniatury
İmage İmage İmage
(Ten post był ostatnio modyfikowany: 04-04-2011 19:03 przez SP2NBC.)
04-04-2011 19:02
Znajdź wszystkie posty użytkownika Odpowiedz cytując ten post
SP4HKQ Offline
Zdzisław SK!
****

Liczba postów: 490
Dołączył: 19-08-2009
Post: #26
RE: Synteza RD3AY z kolorowym wyświetlaczem
Informacja dla składających syntezę RD3AY. Zdarzają się wypadki blokowania DDSa: podczas pomiarów, dotknięcia ręką płytki, a nawet załączenia lutownicy transformatorowej w pobliżu i przestaje on generować sygnał. Konstantin radzi w takiej sytuacji zmniejszanie oporników w liniach sterujących z 1 kOm nawet do 100 Om. W moim wypadku wystarczyły oporniki 430 Om.
13-04-2011 21:24
Znajdź wszystkie posty użytkownika Odpowiedz cytując ten post
RTVKRIS Offline
Nowicjusz
*

Liczba postów: 20
Dołączył: 30-09-2010
Post: #27
RE: Synteza RD3AY z kolorowym wyświetlaczem
udało mi się uruchomić syntezę z kolorowym lcd od konstantina i współgrać ją z Piligrimem,,synteza działa dobrze na wszystkich pasmach,problem mam tylko na 28mhz ,lecz myślę ze problemem moze byc 74f02 w układzie piligrima,,nie moglam dostac nigdzie wersji act w DIP ,74164 jest w wersji act,,probowalem zmienic 7402 na 7400 w wersji smd ale o dziwo chodził on jeszcze niżej tylko do pasma 21mhz,,czasami zauważyłem ze nie odbieralem sygnału na 80m! ale wystarczyło przepiąć wyj. ddsa przed opornik 47ohm na wyjsciu po ad8045 i sygnal się pojawił ,,,może ktoś doradzi coś mądrego?
ja podejrzewam jedno-na wyj ad9951 jest sinus i nie wiem czy nie zastosowac jakis bramek dla zrobienia prostokata? przyznam ze probowalem roznych opcji na 74f04 na nand ,nor i zawsze to samo jezeli chodzi o pasmo 28mhz ,,na si570 o dziwo działało czyli 74f02 pracowal przy 120mhz,,wogole jak ruszam przewodem ktory laczy ddsa i plytke piligrima ,a jest to pare centymetrow przewodu ekranowego to tak jakby sie cos wzbudzalo,,cos z wyj. ddsa jest chyba nie tak,,jest to wersja smd,,zaznaczam ze dziala cat i program pod usb i o dziwo pod usb mam pasmo 28mhz ale tam jest level w programie do ustawienia ponad 100procent i wtedy chodzi a na rownym 100 nie dziala juz ,,a w menu rd3ay w lcd jest do 100procent ,,moze napiecie wyj, z ddsa jest za małe?

narazie załączam zdjęcia z dds-a w Piligrimie,,wyświetlacz śaieci bardzo ładnie w fajnych kolorach czego nie oddają zdjęcia,,doświadczalnie podpowiem że napięcie dla podświetlania jest doprowadzone z 12v poprzez rezystor 150ohm a za nim jest dioda zabezpieczająca zenera na 11v, wtedy dopiero swieci w pełni tak jak powinien,
encoder jest wykonany z silnika z talerzy z hdd i podłączony pod tem sam układ który jest w aplikacji podanej w dokumentacji od Konstantina RD3AY,,ten z silnika krokowego,,kręci bardzo dobrze zresztą ołożyskowanie w silniku hdd to rewelacja ,,nawet przy bardzo powolnym kręceniu dds przestraja bez problemu,,zaznaczę tlko że wyjścia tego układu sterują ddsa poprzez transoptor,,,dds współpracuje dobrze z mixw32 oraz powersdr ,,natomiast problem jest z hrddeluxe oraz multipsk,,dds działa również bez problemu pzez usb na programie od RD3AY,,narazie tyle ,,chętnie pomogę w niektórych kwestiach rozwiązań praktycznych.


Załączone pliki Miniatury
İmage İmage

.mp3  20m.mp3 (Rozmiar: 1.5 MB / Pobrań: 1584)
.mp3  40m.mp3 (Rozmiar: 817.98 KB / Pobrań: 1326)
.mp3  80m.mp3 (Rozmiar: 872.68 KB / Pobrań: 1658)
(Ten post był ostatnio modyfikowany: 30-04-2011 23:14 przez RTVKRIS.)
17-04-2011 17:27
Znajdź wszystkie posty użytkownika Odpowiedz cytując ten post
SP4HKQ Offline
Zdzisław SK!
****

Liczba postów: 490
Dołączył: 19-08-2009
Post: #28
RE: Synteza RD3AY z kolorowym wyświetlaczem
UWAGA!!!!
Wykonana synteza w oparciu o AD9951 na 2 płytkach możne robić nam "psikusy". Najczęstszym kłopotem z tą synteza jest jej wyłączanie się gdy zapalamy nad stołem świetlówkę (żarówkę energooszczędną) bądź w pobliżu płytki "pstrykniemy" lutownicą transformatorową. Im dłuższe przewody łączące płytki sterownika i syntezy tym wada występuje częściej.
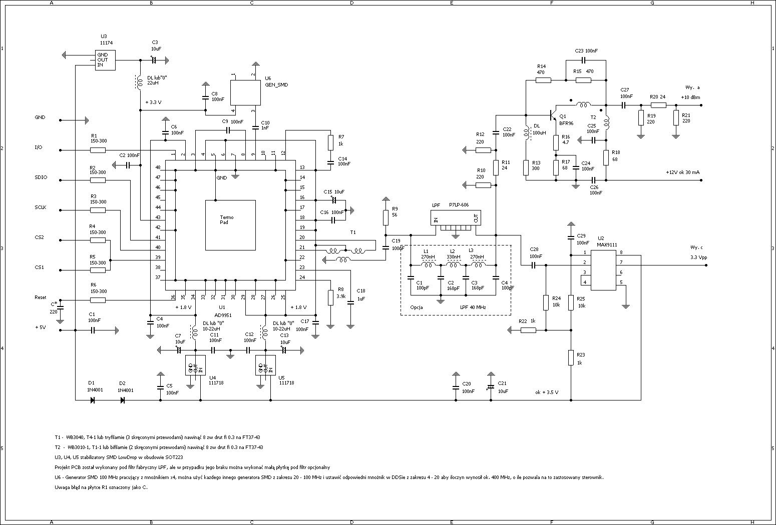
Dlaczego tak się dzieje? Impuls RESET do DDSa jest wysyłany przez sterownik tylko raz, w momencie uruchomienia syntezy. Po RESECIE sterownik wysyła, też raz, ciąg rozkazów ustawiających DDS. Gdy na linii RESET wystąpi przypadkowy impuls, a nie zostaną wysłane rozkazy ustawiające, DDS przestaje generować sygnał. Rozwiązaniem tego problemu jest eliminacja przypadkowych impulsów zakłócających. Na płytce DDSa zaprojektowanej do syntezy RD3AY, przewidziano pola na kondensatory eliminujące zakłócenia na szynach sterujących. Wczoraj wykonałem próby z tym DDSem i się okazało, że dodanie kondensatora C* 220pF do masy na wejściu szyny RESET uwalnia nas od kłopotu. Możliwe, że przy dłuższych przewodach sterujących (ponad 20 cm) konieczne będzie dodanie kondensatorów na wszystkich liniach sterujących. Sprawdzeniem jest załączenie lutownicy transformatorowej nad płytkami syntezy (2-3 cm) i brak omawianego "efektu"


Załączone pliki
.bmp  Moduł DDS AD9951.BMP (Rozmiar: 201.04 KB / Pobrań: 2382)
06-06-2011 8:20
Znajdź wszystkie posty użytkownika Odpowiedz cytując ten post
SP6LTP Offline
Zbyszek
****

Liczba postów: 318
Dołączył: 02-02-2010
Post: #29
RE: Synteza RD3AY z kolorowym wyświetlaczem
Moja synteza już tez prawie zmontowana. Zostało jeszcze kilka elementów.
Czy ktoś ma informacje gdzie można zdobyć filtr pasmowy i transformatorki 4:1 i 1:1.


Załączone pliki Miniatury
İmage İmage

73! Zbyszek
19-06-2011 22:53
Znajdź wszystkie posty użytkownika Odpowiedz cytując ten post
3Z6AEF Offline
Waldek
***

Liczba postów: 237
Dołączył: 27-06-2009
Post: #30
RE: Synteza RD3AY z kolorowym wyświetlaczem
(19-06-2011 22:53)SP6LTP napisał(a):  [...]Czy ktoś ma informacje gdzie można zdobyć filtr pasmowy i transformatorki 4:1 i 1:1.[...]
transformatory: np. sklep box73 (zob. tutaj) albo u Janusza SQ5IZX
filtr pasmowy: bezpośrednio u Coilcraft'a (kupić lub spróbować poprosić o próbki)
albo... zrobić samemu! Rolleyes (indukcyjności/pojemności SMD są dosyć łatwo dostępne,
a jakość tego filtru nie musi być jakaś rewelacyjna...)
19-06-2011 23:39
Znajdź wszystkie posty użytkownika Odpowiedz cytując ten post
Odpowiedz 


Skocz do:


Użytkownicy przeglądający ten wątek: 2 gości