Odpowiedz 
 
Ocena wątku:
  • 0 Głosów - 0 Średnio
  • 1
  • 2
  • 3
  • 4
  • 5
Mieszacz FTDX10
SP9FKP Offline
Piotr
*****

Liczba postów: 1,287
Dołączył: 28-06-2009
Post: #1
Mieszacz FTDX10
Problem wybrania topologii i podzespołów pierwszego mieszacza superheterodyny nie jest trywialny zwłaszcza, że kryteria decydujące o przydatności takiego czy innego rozwiązania często stoją we wzajemnej sprzeczności. Oczywistym jest, że chcielibyśmy mieć mieszacz szerokopasmowy, o dużej dynamice, minimalnych szumach, prosto sterowany, o czystym widmie, tani i powtarzalny.
Jak trudne to zadanie najlepiej świadczą wpisy z tego i tego wątku.
Rzecz jasna, nasze hobby opiera się na eksperymencie i nikt nie wymaga by zbudowane przez nas urządzenie spełniało współcześnie wymagane parametry, zwłaszcza, że często nie ma czym je pomierzyć. Czy zatem nie ma wyjścia i "trzeba kupić fabrykę"?
Niekoniecznie. Można skorzystać z rozwiązań sprawdzonych bo powielonych w tysiącach egzemplarzy, zaprojektowanych przez specjalistów dysponujących bogatym wyposażeniem i odpowiednią wiedzą. Jako przykład niech posłuży nam mieszacz z FTDX10, urządzenia aktualnie produkowanego i aspirującego do "wyższej półki".
Układ mieszacza zastosowany w tym urządzeniu z pozoru wydaje się być "oczywistym", jednak po bliższym zapoznaniu rodzi wiele wątpliwości. Myślę, że nie tylko u mnie. Zaznaczam, że to co napiszę dalej jest wyłącznie analizą teoretyczną bowiem nie miałem jak do tej pory żadnej możliwości kontaktu "organoleptycznego" z tym urządzeniem, nie wspominając o jakichkolwiek pomiarach.
FTDX10 to hybrydowa superheterodyna z pośrednią 9.005 MHz i VFO opartym na HDDDS. Można by rzec "klasyka". No nie do końca, bo jest tam i DSP i DDC dla szerokopasmowego podglądu pasma.
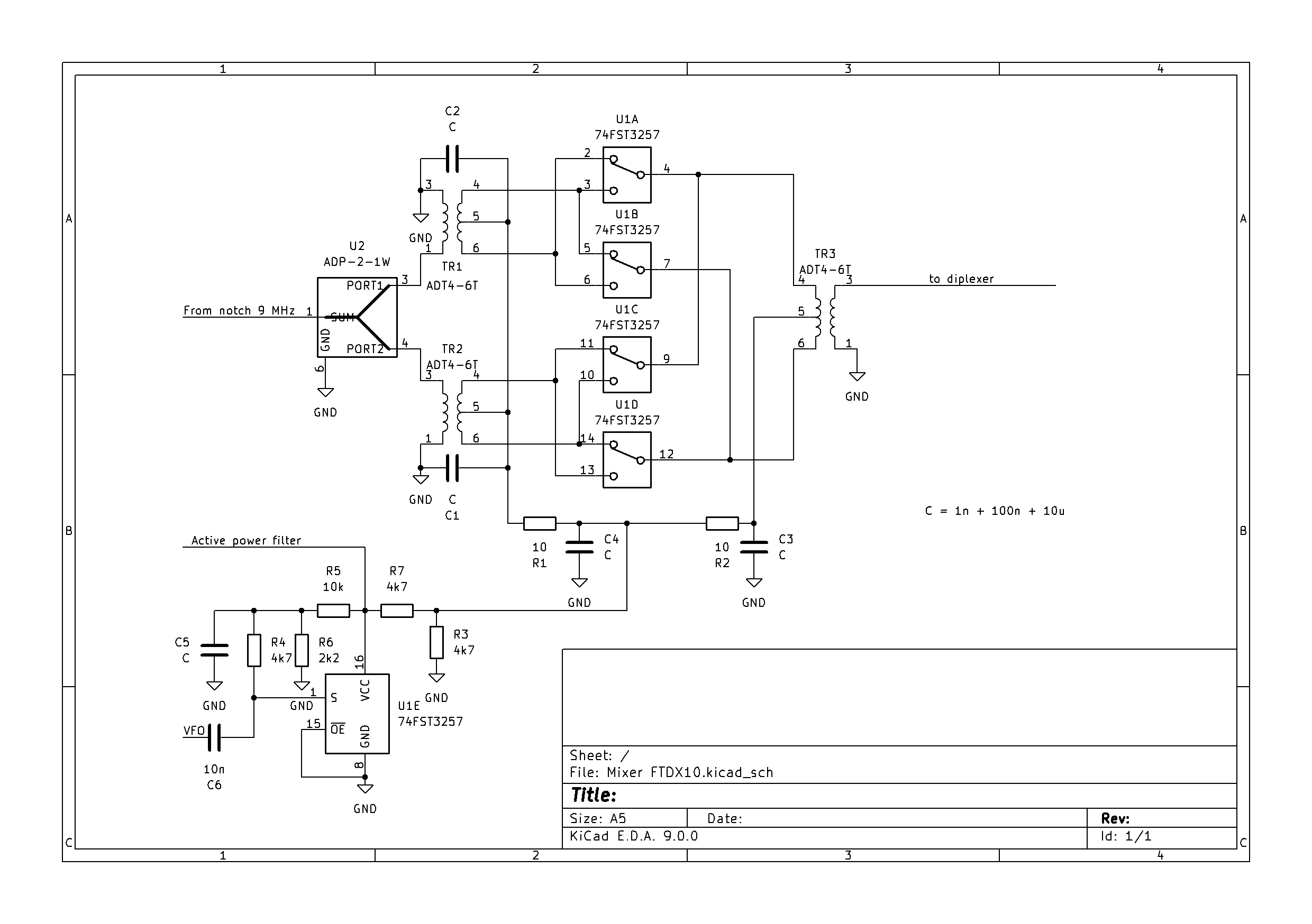
Aby łatwiej zanalizować to "cudo" przerysowałem dla Was fragment samego mieszacza zbudowanego na kluczach 74FST3257. Schemat poniżej.
İmage
Sygnał radiowy z filtru wycinającego częstotliwość pośrednią trafia na rozdzielacz, który zachowuje dopasowanie i fazę ale pozwala na separację wrót wyjściowych. Dalej mamy klasyczne mieszacze kołowe oparte o klucze i sterowane synchronicznie sinusoidalnym sygnałem VFO o wysokiej rozdzielczości i regulowanej amplitudzie. Na uwagę zasługuje sposób polaryzacji kluczy i dbałość o dobre odfiltrowanie i czystość zasilania bowiem mimo zastosowania dobrego stabilizatora szeregowo jeszcze dodano "mnożnik pojemności" w znanym z akustyki układzie. Dokumentacja mówi o ustawieniu amplitudy w zależności od zakresu.
Jednakże niespodzianką jest wyjście bowiem oba tory łączą się na wspólnym transformatorze. Dalej jest klasyczny diplekser i linearyzowany wzmacniacz wysoko-prądowy sterujący filtry zasadniczej selektywności (roofing filtr). Jaki jest cel rozdzielenia sygnału wejściowego w rozdzielaczu ze stratą 3dB na dwa tory by potem łączyć je równolegle? Czy ważna jest która bramka jest w danym torze? Oczywistym jest, że ważna jest faza w zastosowanych transformatorach czyli gdzie postawić kropki.
W oryginalnym układzie zastosowano dedykowane transformatory, dla uproszczenia wkleiłem elementy biblioteczne o podobnej funkcji. W jakim stopniu może to "popsuć" parametry? Wiele pytań i rodzą się kolejne.
Liczę na Waszą pomoc w rozwikłaniu tego układu.

Praktykujący teoretyk
13-03-2025 19:08
Znajdź wszystkie posty użytkownika Odpowiedz cytując ten post
SQ4AVS Offline
Rafał
*****

Liczba postów: 1,421
Dołączył: 29-01-2010
Post: #2
RE: Mieszacz FTDX10
Moje podejrzenia idą w stronę mieszacza potrójnie zrównoważonego, mniej prawdopodobne ale nie robiłem jakiejś głębszej analizy w stronę, że może być to mieszacz typu TIM (Termination Insensitive Mixer -mieszacz niewrażliwy na dopasowanie). Postaram się w przyszłym tygodniu dokładniej przeanalizować układ a w wolnym czasie zaprojektować pcb i sprawdzić go. Temat wygląda ciekawie.
14-03-2025 8:04
Odwiedź stronę użytkownika Znajdź wszystkie posty użytkownika Odpowiedz cytując ten post
SP9FKP Offline
Piotr
*****

Liczba postów: 1,287
Dołączył: 28-06-2009
Post: #3
RE: Mieszacz FTDX10
Dobry pomysł. Może warto by uwzględnić dodatkowo (ze zworkami) towarzyszące mu filtry (diplekser i notch) i złącza SMA tak by powstał gotowy do zaaplikowania moduł. W dokumentacji jest bardzo czytelny rysunek płyty PCB bloku Main, można wprost adoptować. Piotr SP9LVZ mógłby uwzględnić go w swych eksperymentach.

Praktykujący teoretyk
14-03-2025 10:26
Znajdź wszystkie posty użytkownika Odpowiedz cytując ten post
Odpowiedz 


Skocz do:


Użytkownicy przeglądający ten wątek: 1 gości