Odpowiedz 
 
Ocena wątku:
  • 0 Głosów - 0 Średnio
  • 1
  • 2
  • 3
  • 4
  • 5
Waterfall - jak to działa
SP2QVX Offline
Nowicjusz
*

Liczba postów: 11
Dołączył: 26-10-2020
Post: #21
RE: Waterfall - jak to działa
Witam Wszystkich.
Znalazłem na schemacie FTDX3000 jaki sprzęt został zaangażowany do obsługi wodospadu. Jest to oddzielna płytka, nazwana SCP, i jest to kompletny odbiornik z podwójną przemianą częstotliwości (40MHz i 455KHz), filtrami IF, wzmacniaczem IF i detekcją poziomu sygnału. Wejściowy sygnał dla SCP pobierany jest zaraz za mieszaczem odbiornika (9MHz), następnie konwertowany na 40MHz i dalej 455KHz. SCP ma swoją heterodynę opartą o DDS AD9834. Rozwiązanie jest bardzo czytelne technicznie (schemat na 67 stronie manuala). Dokument dostępny np. tu:

http://ve7ed.com/FTDX-3000%20Technical%20Manual.pdf

Pozdrawiam
Maciej SP2QVX
(Ten post był ostatnio modyfikowany: 04-06-2022 12:58 przez SP2QVX.)
04-06-2022 12:58
Znajdź wszystkie posty użytkownika Odpowiedz cytując ten post
SP6FRE Offline
Leszek
****

Liczba postów: 737
Dołączył: 20-09-2009
Post: #22
RE: Waterfall - jak to działa
Witam!

Dziękuję za wszystkie informacje. Schemat jaki udostępnił Maciek utwierdził mnie w przekonaniu, że rozwiązanie w postaci oddzielnego odbiornika z przemianą i wysoką p.cz. to jedno z podstawowych rozwiązań praktycznych.
I w tym duchu przedstawiam swój najnowszy pomysł, który będę realizował. Przypominam, że jednym z założeń rozwiązania ma być jego prostota i niska cena co będzie na pewno okupione jakością wyniku końcowego.

İmage

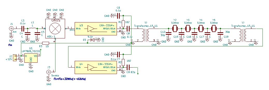
Pokazane rozwiązanie to na razie część odbiorcza całości, już projektowana w Kickad-zie. Na wejściu działa filtr LPF o częstotliwości 30MHz, kolejno jest mieszacz zintegrowany z pośrednią 32MHz, wzmacniacz ERA3, prosty filtr kwarcowy 32MHz dopasowany z obu stron za pomocą sekcji LC (Lmatch), kolejny wzmacniacz i jako detektor sygnału AD8307. Na rysunku podałem spodziewane poziomy mocy zakładając, że AD8307 zadziała od -70dbm (-100dB). W tym zestawieniu możliwe jest uzyskanie czułości na poziomie ok. 0.7-1uV (ok. S3). Heterodyna to SI5351 strojona w najszerszym zakresie mniej więcej +- 66kHz ale jeśli próby wypadną pozytywnie to nawet +-112KkHz. Dolną granicą przemiatania będzie chyba zakres +-1.2kHz a może nawet +-2.4kHz co ma związek z dającym się uzyskać pasmem filtra kwarcowego.

Niestety, ciągły brak czasu nie pozwolił mi na większe postępy w programowaniu samego wyświetlacza ale udało mi się zbudować zarys rozwiązania końcowego.

İmage

Całość można podzielić na 5 elementów:
- pierwsza linia to programowalny tytuł, z możliwością wpisania dowolnego komentarza jedno liniowego o długości 24 znaki
- kolejno to wskaźnik sygnału S
- z jego prawej strony sekcja informacyjna (modulacja, prędkość klucza, stan RIT-a, stan tłumika, SWR, moc, inne?)
- poniżej częstotliwość pracy - F0 (duży font) z wyróżnieniem na czerwono jaki jest aktualnie skok przestrajania, oraz częstotliwość zapasowa F1 zapisana mniejszym fontem. Odpowiedni klawisz zapewni przełączanie tych częstotliwości
- dół ekranu to waterfall, jego punkt środkowy odpowiada częstotliwości F0, pozioma linia opisuje szerokość przemiatania a 12 ostatnich linii pokazuje siłę sygnału w paśmie przemiatania.

Jak to działa na  żywo można obejrzeć w linkach:
waterf2
waterf3

Tu procesor sterowany jest kwarcem 24MHz i wydaje się, że jest to kres możliwości tego zestawu jeśli chodzi o prędkość (jakość) obrazowania.

Część cyfrowa zapewni sterowanie całości a w szczególności generatorem SI5351, wyświetlaczem, obsługą impulsatora, przetwarzaniem próbek do wykonania waterfall-a, obsługą klawiatury, innymi pomiarami (np. SWR i/lub mocy podczas nadawania), sterowaniem klucza elektronicznego oraz oczywiście konfiguracją wszystkich ustawialnych parametrów.
Ponieważ SI5351 ma 3 sterowalne heterodyny to będzie możliwa, synchroniczna do F0, zmiana częstotliwości heterodyny dla właściwego odbiornika oraz ustawienie dla niego częstotliwości BFO. W ten sposób będzie można podłączyć urządzenie do każdego odbiornika z pojedynczą przemianą a może nawet do odbiorników DC.

Mam jeszcze wątpliwości czy zaprojektować pokazany odbiornik na jednej płytce z częścią cyfrową ale chyba zrobię dwie oddzielne płytki o tych samych wymiarach, montowanych "na kanapkę" na tulejkach dystansowych, z możliwością zaekranowania każdej z części oddzielnie.

L.J.
08-06-2022 12:55
Odwiedź stronę użytkownika Znajdź wszystkie posty użytkownika Odpowiedz cytując ten post
SP9FYS Offline
Zaawansowany użytkownik
****

Liczba postów: 305
Dołączył: 12-12-2009
Post: #23
RE: Waterfall - jak to działa
Co prawda temat mnie przerasta, ale np. OMIG ma w swojej ofercie szerokie filtry które wydają się być odpowiednie: http://www.omig.com.pl/?M=5679
Trudno powiedzieć jaka jest dostępność i cena ale zapytać zawsze można..
08-06-2022 18:02
Znajdź wszystkie posty użytkownika Odpowiedz cytując ten post
SP6FRE Offline
Leszek
****

Liczba postów: 737
Dołączył: 20-09-2009
Post: #24
RE: Waterfall - jak to działa
Witam!

Dziękuję za informację na temat filtrów OMIG, to interesujące w kontekście urządzeń z podwójną przemianą gdzie szerokość pasma pierwszej pośredniej nie ma dużego znaczenia. Przy okazji zapytam gdzie to można kupić i w jakiej cenie?

W moim przypadku filtr kwarcowy jest jedynym elementem selekcji sygnałów i można go porównać do okna przesuwanego wzdłuż pasma przemiatania. Wszystko co przejdzie przez to okno, a więc w najlepszym przypadku wszystkie sygnały z z pasma przepuszczania filtra (+-3.75kHz) zostanie zaliczone przez detektor (AD8307) na poczet sygnału częstotliwości bieżącej przemiatania. W 7kHz pasma zmieści się kilka stacji sumując swój sygnał na poczet sterowania AD8307 co nieco zafałszuje wynik pomiaru. Dlatego zależy mi na dość wąskim paśmie, np. 1kHz co przy przemiataniu z krokiem właśnie ok. 1kHz powinno odseparować sygnały odległe właśnie o tą wartość. Rano zakupiłem kwarce i zacznę dobierać filtr. Co wyjdzie opiszę.

L.J.
09-06-2022 11:12
Odwiedź stronę użytkownika Znajdź wszystkie posty użytkownika Odpowiedz cytując ten post
SQ5KVS Offline
Karol
*****

Liczba postów: 1,013
Dołączył: 26-09-2012
Post: #25
RE: Waterfall - jak to działa
Filtry omiga, zwłaszcza te nietypowe, można kupić w .. Omigu Wink
Wąskopasmowy detektor i przemiatanie częstotliwości to sposób na analizator widma. Mając okno o szerokości 1kHz, przesuwając się co powiedzmy 500kHz (taki overlapping), mając ekranik np. 128 punktowy (w poziomie) dostaniemy 128 punktów i 64 kHz szerokości pasma na wodospadzie.
Jaki czas trzeba "stać" na danej częstotliwości aby zebrać skuteczny pomiar? 100ms ? 10ms ? W zasadzie nie wiem, zależy od filtru. No ale niechby 10ms to przelecenie całego pasma nam zajmie 1.28 sekundy. Niby niezbyt wiele ale....
Oczywiście gdyby chcieć zwiększyć rozdzielczość to zaczynają się schody właśnie w czasie zbieranie jednej "linijki".
Dlatego właśnie FFT, gdzie od razu (kosztem obliczeń, oczywiście) dostaje się informację o chwilowym natężeniu wielu częstotliwości w danym oknie, jest szybsza, choć też trzeba odpowiednią ilość próbek zebrać.

Nie rozumiem - nie robię. Chyba że robię żeby zrozumieć.
09-06-2022 14:17
Znajdź wszystkie posty użytkownika Odpowiedz cytując ten post
SP6FRE Offline
Leszek
****

Liczba postów: 737
Dołączył: 20-09-2009
Post: #26
RE: Waterfall - jak to działa
Witam!

Tak właśnie będzie działać ten 'waterfall', bez cyfrowej obróbki za pomocą złożonych algorytmów ale przez pomiar sygnału w oknie podczas przemiatania pasma z prostą detekcją za pomocą wzmacniacza logarytmicznego. Ginie w ten sposób cała wyrafinowana procedura analizy badanych próbek i zostaje jedynie sumaryczny sygnał (moc) z całego okna pomiarowego. Zamiast złożonej analizy jest detektor logarytmiczny, który "odwala" całą robotę obliczeniową z gotowym skalowaniem 25mV/dB.
Sądząc po doświadczeniach z NA01 (taki analizator, który kiedyś zrobiłem), czas potrzebny do analizy próbki w oknie (pomiar i konwersja A/D) jest krótszy niż czas trwania najkrótszego z okien pomiarowych więc spodziewam się prędkości pracy całości na poziomie pokazanym na załączonym filmie.

Tymczasem zakupiłem kilka kwarców 32MHz i złożyłem próbnie filtr kwarcowy posiłkując się procedurą projektową opisaną właśnie w wątku z NA01:

projektowanie filtra kwarcowego

Postępując zgodnie z ta procedurą uzyskałem dla kupionych kwarców i pojemności mniej więcej zgodnych z wyliczeniami taki filtr:

İmage İmage

Filtr ma pasmo ok. 500Hz na poziomie 3dB oraz ok 2.7kHz na poziomie -40dB a więc w przybliżeniu to o co mi chodziło z tym, że tłumienie ma większe niż zakładałem (3dB) mniej więcej o dodatkowe 5dB. Dodatkowo zastosowałem dopasowanie filtra za pomocą transformatorów z obu stron o przekładni impedancyjnej 1:4. Dopasowanie typu L wnosiło ok. 2dB większe tłumienie.
Jutro dostaję wzmacniacze ERA i mieszacza ADE-1 więc spróbuję oszacować tor wzmocnienia z dopiętymi z obu stron wzmacniaczami.

L.J.
09-06-2022 18:56
Odwiedź stronę użytkownika Znajdź wszystkie posty użytkownika Odpowiedz cytując ten post
SP6FRE Offline
Leszek
****

Liczba postów: 737
Dołączył: 20-09-2009
Post: #27
RE: Waterfall - jak to działa
Witam!

Mam kolejny niewielki postęp ale za to w zakresie oprogramowania jak i analizy sprzętowej.

W zakresie oprogramowania zrobiłem najważniejszą część dotyczącą sterowania SI5351 i sprawdziłem, że generowanie przemiatania w 112 punktach z pomiarem i konwersją AC/DC nie spowalnia zbyt mocno pracy całości więc można się spodziewać końcowej efektywności jak na pokazanych wcześniej filmach.
Ponadto zaprogramowałem obsługę impulsatora, która jest jednak jeszcze do poprawki oraz zrobiłem kosmetykę wyświetlania wodospadu dodając więcej poziomów oraz kolorów z grubsza odpowiadających wartościom S na skali.
Do zrobienia jest:
- zmiana zakresu przemiatania w zakresach +-56kHz, +-28kHz, +-14kHz, +-7kHz i +-3kHz
- ustalenie poziomów miernika sygnału S
- powiązanie drugiej heterodyny z definiowalną pośrednią skojarzonego odbiornika
- setup pozwalający na :
*definicję częstotliwości użytego filtra w odbiorniku wodospadu
*definicję częstotliwości pośredniej skojarzonego odbiornika
*definicję funkcji dodawania lub odejmowania heterodyny/pośredniej dla każdego z pasm skojarzonego odbiornika
*definicję częstotliwości BFO skojarzonego odbiornika
*oprogramowanie RIT-a
*sterowanie filtrami pasmowymi skojarzonego odbiornika/nadajnika
*generowanie sygnałów sterowania N/O i modem pracy nadajnika (USB/LSB/CW)
*klucz elektroniczny
*inne funkcje dotyczące nadajnika
Jak widać zamierzenia są ambitne ale zamierzam udostępnić plik .hex jak tylko będzie działać jako tako moduł odbiornika wodospadu co wiąże się także z wykonaniem płytek drukowanych dla modułu wyświetlacza i modułu odbiornika wodospadu.

Na razie zmontowałem odbiornik od mieszacza do wzmacniacza pośredniej włącznie a więc coś podobnego do tego:

İmage

W naturze wygląda to mniej okazale:

İmage

Na zdjęciu widać z lewej strony mieszacz ADE-1 i mniej więcej pośrodku dwie czarne kropki - dwa wzmacniacza ERA33. Wzmacniacze są bardzo prądożerne - każdy z nich pochłania ok. 40mA a pół watowe oporniki obciążenia grzeją się tak, że trudno je dotknąć. Przy okazji spaliłem już dwa takie wzmacniacze (wrażliwe tranzystory InGaP ) dołączając zewnętrzną heterodynę (made in China) zasilaną z innego obwodu w ścianie. Różnica potencjałów między masami zrobiła swoje :-(

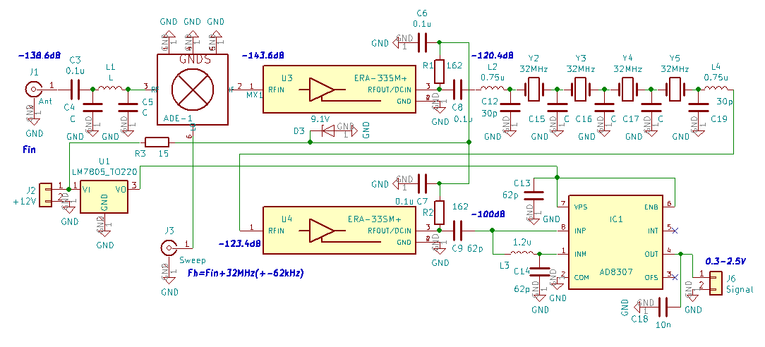
Układ zmontowałem aby sprawdzić obliczenia dynamiki lub inaczej możliwej dolnej granicy pomiarowej. Okazało się, że filtr ma 5-6dB większe tłumienie niż zakładałem a wzmacniacze ERA mają o 2-3 dB mniejsze wzmocnienie. Powoduje to ubytek w bilansie co najmniej 10 dB i zastanawiam się gdzie to odzyskać.

Ale do rzeczy, na dalszych zdjęciach wyjaśnię o co chodzi:

İmage İmage

Pierwsze zdjęcie pokazuje wzmocnienie całego toru przemiany a drugie dostępną dynamikę. Biorąc pod uwagę użyte na wejściu dwa tłumiki 20dB to cały tor przemiany ze wzmacniaczami pośredniej ma -17.2dB+40dB=22.8dB a dostępna jeszcze dynamika to 47.6-17.2dB=30.4dB.
Zakładając więc, że dynamika AD8703 to 70 dB wydaje się, że do dyspozycji ostatecznie będzie 70+22.8+30.4=ok. 123dB czyli ok. 0.5*10^-13W=U^2/50 -> stąd napięcie skuteczne U=sqrt(2.5*10^-12)=ok.1.55*10^-6 czyli ok. 1.6uV. Odpowiada to sile sygnału ok. S3-4 a więc szału nie ma.
Przydałoby się trochę wzmocnienia przed mieszaczem, dodatkowy wzmacniacz ERA33 przed mieszaczem dałby kolejne 20dB a więc poziom sygnału rzędu 0.15uV. Ale być może szumy własne i zakłócenia od procesora zniwelują efekt wzmocnienia wstępnego. Dodatkowo wzmacniacz przed mieszaczem pogorszy dynamikę. Mieszacz jest mocno wrażliwy na moc heterodyny. na kolejnym zdjęciu widać jak spada dynamika jeśli heterodyna ma moc dużo większą niż 2-3mW.:

İmage

Tu widać, że dynamika całego toru spadła więcej jak o połowę kiedy mieszacz zasiliłem wprost z SI5351, który pompuje do mieszacza ok. 20mW (1V).

Testowanie robiłem na częstotliwości odbiornika wodospadu 20MHz z heterodyną większą właśnie o 32MHZ (filtr kwarcowy odbiornika wodospadu) czyli z heterodyną ok. 52MHz.
Zakładam możliwość definiowania częstotliwości filtra odbiornika wodospadu i wydaje się, że użycie tu filtra np. o częstotliwości ok. 10MHz zmniejszy tłumienie filtra i poprawi dynamikę całości.

Muszę ustalić ostateczny schemat, w szczególności w zakresie otoczenia mikroprocesora i zrobię szybko płytki bo praca na tych małych elementach wiszących w powietrzu to męczarnia a konfiguracja układu na płytce laboratoryjnej za pomocą drutów o niepewnym styku nieustannie mnie frustruje :-( .
Czekam jeszcze na AD8307 i być może dołożę do tego strupa jeszcze i ten układ żeby sprawdzić całość odbiornika.

L.J.
(Ten post był ostatnio modyfikowany: 22-06-2022 21:33 przez SP6FRE.)
22-06-2022 21:22
Odwiedź stronę użytkownika Znajdź wszystkie posty użytkownika Odpowiedz cytując ten post
SP6FRE Offline
Leszek
****

Liczba postów: 737
Dołączył: 20-09-2009
Post: #28
RE: Waterfall - jak to działa
Witam!

Po dłuższej przerwie mam jakiś niewielki postęp w zakresie oprogramowania urządzenia i jeśli chodzi o odbiornik wodospadu. Ale o ile w zakresie oprogramowania mogę powiedzieć, że układ nadaje się do wstępnego testowania - jeśli ktoś chciałby spróbować, o tyle jeśli chodzi o odbiornik "wodospadu" to na razie szału nie ma.

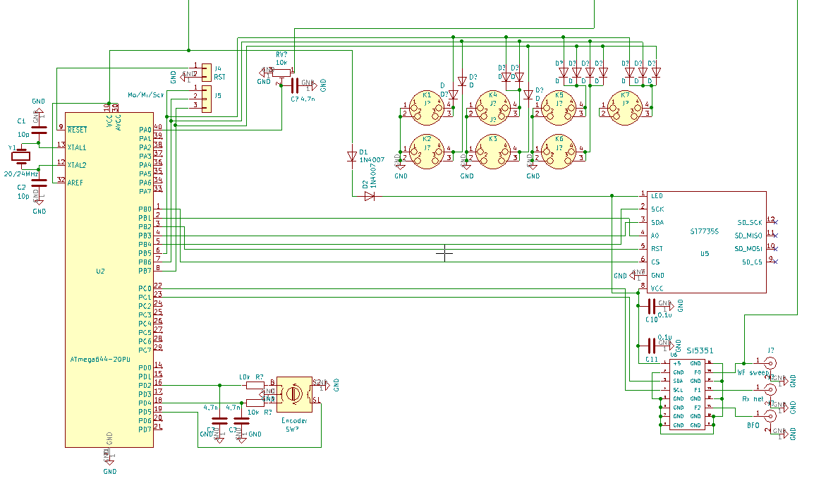
Ale po kolei, żeby sprawdzić u siebie pracę absolutnie wymagane jest posiadanie MEGA644, wyświetlacza ST7735S SPI, generatora SI5351, enkodera oraz co najmniej 2 przycisków.

İmage İmage İmage

Można oczywiście spróbować zmontować odbiornik wodospadu według pokazanego wcześniej schmatu ale możliwe jest także użycie zewnętrznego odbiornika zasilanego heterodyną i BFO z ukłądu, który ma jakieś ARW lub możliwość podłączenia do procesora sygnału którego poziom związany będzie z poziomem odbieranego sygnału.

İmage
.hex  lcd7735_2.hex (Rozmiar: 125.67 KB / Pobrań: 501)

Program jaki prezentuję pozwala na razie na:
- zmianę częstotliwości odbioru Fo
- zmianę kroku sterowania częstotliwością
- zmianę zakresu przemiatania wodospadu
- zmianę ustawienia częstotliwości pośredniej odbiornika wodospadu Fp
- zmianę częstotliwości pośredniej dołączonego odbiornika (Fbfo)

Widoczna na ekranie główna częstotliwość odbioru Fo powiązana jest z częstotliwościami generowanymi na wyjściach Si5351 następująco:
F0 Si5351 = Fo+Fp +- zakres przestrajania wodospadu
F1 Si5351 = Fo + Fbfo
F2 Si5351 = Fbfo
Domyślnie, Fp = 32.0MHz a Fbfo = 9.0MHz
Tak więc jeśli zakres przemiatania wodospadu jest ustawiony na +-14kHz a odbierana częstotliwość to 3.5MHz to poszczególne sygnały na wyjściu Si5351 są:
F0 = 32.0MHz + 3.5MHz +-14kHz = 35.5MHz +-14kHz
F1 = 3.5MHz + 9.0MHz = 12.5MHz
F2 = 9.0 MHz
Sygnały F1 i F2 mogą być wprost użyte do sterowania zewnętrznym odbiornikiem w pełnej synchronizacji ze wskazaniami wodospadu.

Do ustawiania częstotliwości Fp i Fbfo zrobiłem procedurę Setup, do której wchodzi się włączając zasilanie z przyciśniętym klawiszem B1
Podobnie, wartości domyślne Fp=32.0MHz oraz Fbfo=9.0MHz wpisuje się do urządzenia używając wciśniętego klawisza B2. Na razie te dwa klawisze i enkoder w pełni wystarczają do sterowania urządzeniem.
Na filmie Procedura SETUP pokazałem jak można zmieniać częstotliwość Fp i Fbfo. Zmianę kroku zapewnia klawisz B1 a przejście do kolejnej pozycji SETUP i wyjście do normalnej pracy klawisz B2.

Kolejny film pokazuje rolę klawisza B1 w normalnej pracy - służy on do zmiany stanu pracy w cyklu trzech stanów: Zmiana Częstotliwości -> Zmiana Kroku Sterowania -> Zmiana Zakresu Przemiatania -> ZC -> ZKS -> ZZP -> ZC -> SKS ..... itd.
Stan zmiany kroku sygnalizowany jest poziomą linią pod główną częstotliwością a stan zmiany zakresu przemiatania zmianą koloru opisu przemiatania. Właściwa zmiana parametru odbywa się za pomocą enkodera.

A na koniec mam film z praktycznej próby działania wodospadu gdzie widać trzy sygnały rejestrowane przez wodospad oraz wpływ szerokości przemiatania na wygląd wodospadu.

İmage

Niestety, odbiornik wodospadu okazała się "tępy" i na razie to najjsłabsze ogniwo tego rozwiązania ale napiszę o tym więcej nieco później, dołączę też odpowiednie schematy.

L.J.
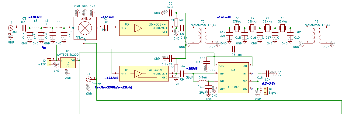
Załączam obiecane schematy procesora oraz odbiornika

İmage

İmage

O ile układ procesora z wyświetlaczem, generatorem Si5153, enkoderem i klawiszami spisują się zgodnie z przewidywaniami to poniosłem porażkę jeśli chodzi o odbiornik.
Nie zachowuje się zgodnie z przewidywaniami i nie chodzi o to, że nie jest na przykład tak czuły jak liczyłem ale coś w nim kompletnie nie działa. Muszę chyba zrobić jakąś płytkę drukowaną bo na tym pokazanym strupie ciężko jest coś zmienić, poprawić lub nawet pomierzyć.
Selektywność odbiornika opiera się wyłącznie na filtrze kwarcowym i teoretycznie, po mieszaczu i filtrze kwarcowym, na wyjściu filtra nie powinno być nawet śladu heterodyny a tu po dołączeniu jej do układu mam tak wysoki poziom na wyjściu AD8307, że trudno zauważyć jakiś mierzony sygnał jeśli nie jest koszmarnie wielki. Zastanawiam się nad bardziej selektywnym układem mieszacza z zyskiem np. NE612 z obwodem rezonansowym zamiast mieszacza ADE-1 oraz z klasycznym wzmacniaczem rezonansowym na jednym tranzystorze zamiast wzmacniacza ERA33.
Ale pokazany odbiornik to gniot sklecony dorywczo z paskudną zapętloną masą więc i nie dziwią przecieki.

L.J.
(Ten post był ostatnio modyfikowany: 15-07-2022 19:13 przez SP6FRE.)
15-07-2022 15:34
Odwiedź stronę użytkownika Znajdź wszystkie posty użytkownika Odpowiedz cytując ten post
SQ4AVS Offline
Rafał
*****

Liczba postów: 1,421
Dołączył: 29-01-2010
Post: #29
RE: Waterfall - jak to działa
Leszku przy czułym odbiorniku jaki masz oczywiście problemem są długie połączenia. W moim analizatorze widma opierającym się na tej samej koncepcji przy odległości około 4.5cm problemem były cewki do dopasowania filtrów. Sprzęgały się mimo iż były prostopadłe względem siebie (dławiki osiowe). Odbiornik odzyskał dynamikę po wrzuceniu jednego z dławików pod spód płytki, nagle zyskałem 30dB dynamiki. Jednolita masa zadziałała jak ekran. Dodatkowym problemem jest brak buforowania si5351, mimo iż są w stanie sterować 50 omami to powoduję bardzo wyraźny wzrost szumów fazowych i zachodzi zjawisko odwróconej przemiany -zmniejszenie selektywności układu, nawet najlepszy filtr kwarcowy tu nie pomoże. Prosty bufor a bramce 74lvc1g04 rozwiązuje problem. Przy NE602 problemu nie będzie bo oporniki tłumiące sygnał lo będą mogły mieć wysoką wartość rezystancji.
(Ten post był ostatnio modyfikowany: 17-07-2022 8:39 przez SQ4AVS.)
17-07-2022 8:39
Odwiedź stronę użytkownika Znajdź wszystkie posty użytkownika Odpowiedz cytując ten post
SP6FRE Offline
Leszek
****

Liczba postów: 737
Dołączył: 20-09-2009
Post: #30
RE: Waterfall - jak to działa
Witam!

Rafale, zdaje się, że wrócę do starej, sprawdzonej koncepcji elementów rezonansowych w odbiorniku.
Wydaje się, że w jakiś sposób uszkodziłem mieszacz ADE-1 i jeden ze wzmacniaczy ERA. A jako, że nie mam innego mieszacza tego typu to musiałem i tak użyć NE612 z obwodem rezonansowym na wyjściu.
Po wymianie mieszacza na NE612 mam teraz układ odbiornika z filtrem kwarcowym po mieszaczu dołączony wprost do AD8307. Po doborze napięcia heterodyny uzyskałem czułość na poziomie 1mV na wejściu. Dołożę dwa klasyczne stopnie wzmacniacza rezonansowego - przed i po filtrze co powinno chyba wystarczyć.
Rezygnuję ze wzmacniaczy ERA jako zbyt delikatnych do kontaktu ze mną i zastosuję docelowo NE612 na wejściu. Poza tym wzmacniacze te są bardzo prądożerne a użyte w ich obwodzie zasilania oporniki sporo się grzeją. Nie zależy mi przecież na pełnej liniowości toru wzmocnienia - i tak muszę na pewnym etapie wyskalować pomiar siły sygnału.

Ostatnio najwięcej czasu zajęło mi wyłapanie błędów programu. Już to źle działał impulsator, albo z niewiadomych powodów traciłem obraz na wyświetlaczu. Narobiłem się też przy podprogramie do zmiany kroku przestrajania z jednoczesną zmianą koloru cyfry na pozycji kroku. A do tego jeszcze ostatnie upały nie skłaniały do intensywnej pracy.

Jak się uporam jako tako z odbiornikiem zabiorę się za zrobienie płytek - większość uszkodzeń wzmacniaczy ERA i chyba też mieszacza wiąże się z niechlujną konstrukcją odbiornika, bylejakością połączeń i moim własnym lenistwem ;-)

L.J.
17-07-2022 21:02
Odwiedź stronę użytkownika Znajdź wszystkie posty użytkownika Odpowiedz cytując ten post
Odpowiedz 


Skocz do:


Użytkownicy przeglądający ten wątek: 2 gości