Odpowiedz 
 
Ocena wątku:
  • 0 Głosów - 0 Średnio
  • 1
  • 2
  • 3
  • 4
  • 5
Zasilacz odporny na w.cz.
SQ4AVS Offline
Rafał
*****

Liczba postów: 1,421
Dołączył: 29-01-2010
Post: #1
Zasilacz odporny na w.cz.
Konstrukcja Maćka SP5CGI, dodałem tylko wzór pcb. Rezystory dużej mocy 5W. Możliwość zmiany zakresu ograniczenia prądowego. Kluczowe ścieżki pozbawione soldermaski tak że można nalutować na nie kawałki drutu by mieć dużooooo prądu. Wspomniałem o możliwości zastosowania pmosfeta zamiast tranzystora pnp.


Załączone pliki Miniatury
İmage

.lay6  zasilacz.lay6 (Rozmiar: 49.83 KB / Pobrań: 737)
15-05-2021 6:35
Odwiedź stronę użytkownika Znajdź wszystkie posty użytkownika Odpowiedz cytując ten post
SP1UJB Offline
Wojtek
***

Liczba postów: 206
Dołączył: 17-01-2012
Post: #2
RE: Zasilacz odporny na w.cz.
Rafał, czy ten zasilacz był już robiony w wariancie 13,8V/20-25 A ?
Pytam się dlatego, że próbowałem go zrobić w takim wariancie i nie wiedzieć dlaczego miałem sporo kłopotów i ostatecznie zostałem przy 723, gdzie wszystko poszło zgodnie z przewidywaniami.
(Ten post był ostatnio modyfikowany: 16-05-2021 11:27 przez SP1UJB.)
16-05-2021 11:26
Znajdź wszystkie posty użytkownika Odpowiedz cytując ten post
AdamC Offline
Użytkownik
***

Liczba postów: 170
Dołączył: 28-05-2010
Post: #3
RE: Zasilacz odporny na w.cz.
(16-05-2021 11:26)SP1UJB napisał(a):  Rafał, czy ten zasilacz był już robiony w wariancie 13,8V/20-25 A ?
Pytam się dlatego, że próbowałem go zrobić w takim wariancie i nie wiedzieć dlaczego miałem sporo kłopotów
Z czystej ciekawości jakie były niepożądane objawy ?
W wersji 13,8V to różni się wartością dzielnika R1 R2 reszta może zostać taka sama.
16-05-2021 11:57
Znajdź wszystkie posty użytkownika Odpowiedz cytując ten post
SQ4AVS Offline
Rafał
*****

Liczba postów: 1,421
Dołączył: 29-01-2010
Post: #4
RE: Zasilacz odporny na w.cz.
Tak jak Adam, pytanie o objawy, powiem nie miałem żadnych problemów poza chińskimi L200
(Ten post był ostatnio modyfikowany: 16-05-2021 15:26 przez SQ4AVS.)
16-05-2021 15:25
Odwiedź stronę użytkownika Znajdź wszystkie posty użytkownika Odpowiedz cytując ten post
SP1UJB Offline
Wojtek
***

Liczba postów: 206
Dołączył: 17-01-2012
Post: #5
RE: Zasilacz odporny na w.cz.
Może rzeczywiście, to był niepełnowartościowy scalak. Problemy były oczywiście z wariujacym napięciem, bo po obciążeniu działy się cuda.
16-05-2021 17:00
Znajdź wszystkie posty użytkownika Odpowiedz cytując ten post
SP5CII Offline
Użytkownik
***

Liczba postów: 196
Dołączył: 14-12-2009
Post: #6
RE: Zasilacz odporny na w.cz.
Widzę że mój schemat zasilacza jest w obróbce skonstruowany jakieś ok 40 lat temu.Uwagi wszystkie są słuszne. Ale było to wykonane w czasach kiedy L 200 był przywieziony z Niemiec bo był padnięty w telewizorze. Przywieziono mnie kilka sztuk i zainteresowała mnie prostota układu i wszystkie zabezpieczenia. Do chwili obecnej pracuje bezawaryjnie ,był sprawdzony także w LBO ( w celu zniszczenia-padł zasilacz impulsowy z którego był zasilany badany układ). Jest b/wiele rozwiązań układowych. Dwa tranzystory po to żeby można było z niego większy prąd....rezystory w emiterach po to żeby płynął prąd przez wszystkie równoległe tranzystory...przy braku prąd płynie tylko przez jeden. Używam zasilacza do końcówki tranzystorowej 2 x KT931 10A/25V. Tu można dostawić płynną regulacje ograniczenia prądu /bezpiecznik. Mnie w tym układzie nie była potrzebna regulacja...po przekroczeniu prądu 10.5A zasilacz w ułamku sekundy się zabezpieczał....obecnie przestawiłem 9.5 A bo moja "samoróbka" pracuje emisjami cyfrowymi także FT8/FT4
Adam C --pracuje poprawnie ale w innym układzie można do 40 A Do tego układu jest możliwość dostawienia .
bezpiecznika elektronicznego regulowanego na mosfecie. od mA do 30/40 A
Na wyjściu ma być kondensator elektrolityczny nie większy od 100 uF!!!! nie zapomnieć o dwóch diodach 1N40.... zabezpieczenie od elektrostatyki od anteny Dlaczego -zostawiam do pomyślenia i w tym miejscu proszę nie majstrować z większą pojemnością. (po co jest potrzebny komparator w układzie).Publikacja zasilacza w AVT jest z błędem pali L200. Kupowałem w TME kilka lat temu mam jeszcze kilka w zapasie...przewiozłem się na "expresie" i tam już nic nie kupuje i nie kupie...płaciłem chyba po ok 8 zł za sztukę. Już nie pamiętam gdzie ale gdzieś na HM są schematy w oparciu Włocha I2VIU
[attachment=17318] mój schemat oparty o rys 29
tu schematy
http://sp-hm.pl/thread-4106-page-2.html chciałem zmodyfikować schemat ale mam brak dostępu do postu kliknąć na czarny obrazek pokaże się zawartość.

.rar  bezpiecznik.rar (Rozmiar: 2.68 MB / Pobrań: 700) bezpiecznik elektroniczny dla tych którzy zasilają z akumulatora (ile mam tyle dam hi)
73!
Ps.sq4avs....możesz to wkleić w PDF-e

(Ten post był ostatnio modyfikowany: 26-08-2021 17:00 przez SP5CII.)
25-08-2021 17:41
Znajdź wszystkie posty użytkownika Odpowiedz cytując ten post
SP5CII Offline
Użytkownik
***

Liczba postów: 196
Dołączył: 14-12-2009
Post: #7
RE: Zasilacz odporny na w.cz.
Chciałem kilka schematów z L200 podrzucić ale widzę że "komuś " nie na rękę , komu służy te embargo.Proszę o podanie przyczyny.
do ciebie Henryk odpowiedź też usunięta ...pełna edycja zablokowana.

(Ten post był ostatnio modyfikowany: 30-08-2021 10:24 przez SP5CII.)
29-08-2021 15:43
Znajdź wszystkie posty użytkownika Odpowiedz cytując ten post
SP2JQR Offline
Henryk
*****

Liczba postów: 1,528
Dołączył: 23-08-2009
Post: #8
RE: Zasilacz odporny na w.cz.
A może pliki były za duże i po prostu się nie zmieściły. Ja tak miałem wiele razy i musiałem zastosować odchudzanie plików.
29-08-2021 16:57
Znajdź wszystkie posty użytkownika Odpowiedz cytując ten post
SP5CII Offline
Użytkownik
***

Liczba postów: 196
Dołączył: 14-12-2009
Post: #9
RE: Zasilacz odporny na w.cz.
Witam.
Henryk jest inormacja o zablokowaniu posta - spakowałem RAR......zostały usunięte.
73!

30-08-2021 10:21
Znajdź wszystkie posty użytkownika Odpowiedz cytując ten post
SP8LNG Offline
Początkujący
**

Liczba postów: 83
Dołączył: 13-12-2011
Post: #10
RE: Zasilacz odporny na w.cz.
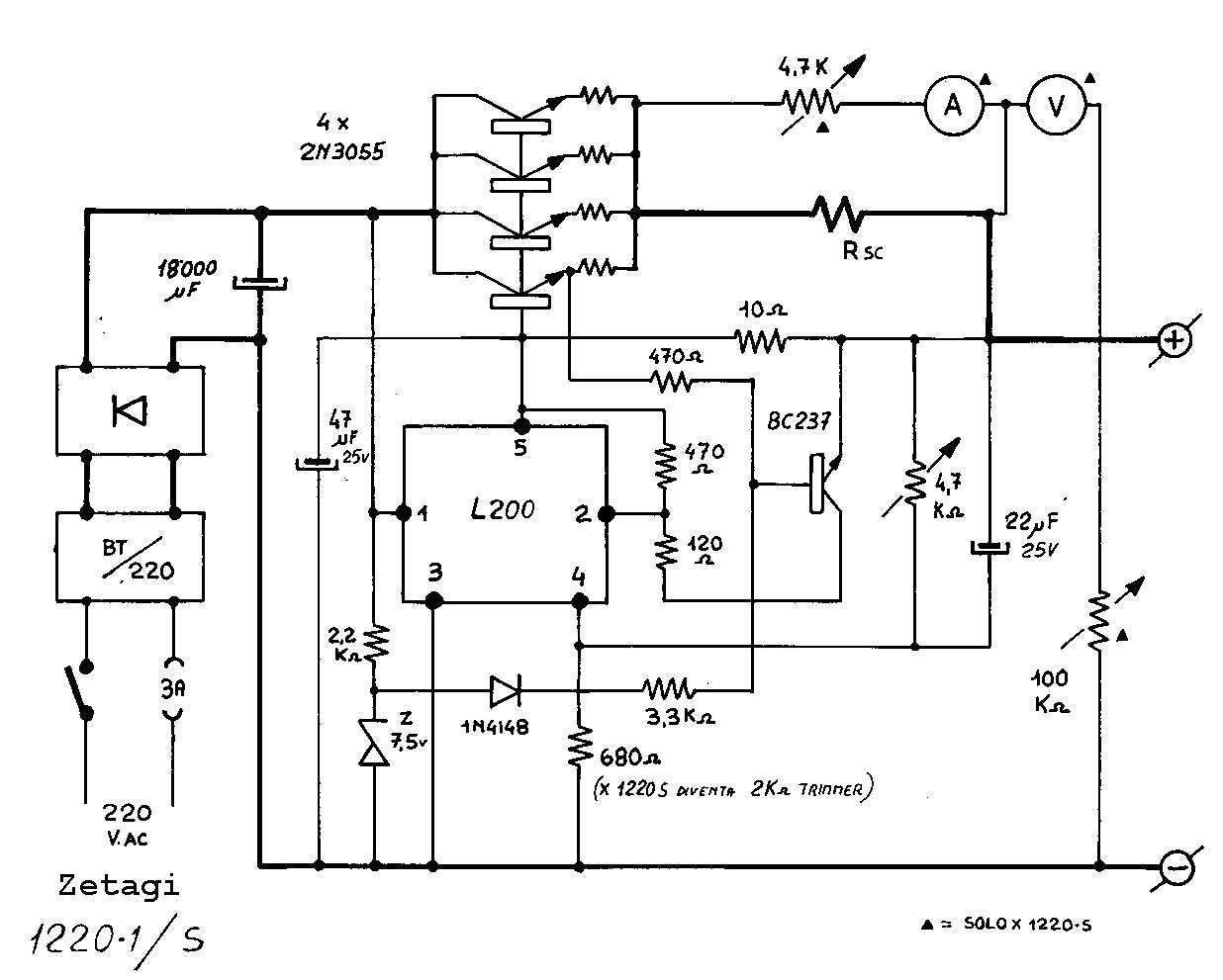
Witam
Jako przykład schemat włoskiego fabrycznego zasilacza 25A.

İmage

pozdrawiam
Paweł SP8LNG
(Ten post był ostatnio modyfikowany: 31-08-2021 8:37 przez SP8LNG.)
31-08-2021 8:37
Znajdź wszystkie posty użytkownika Odpowiedz cytując ten post
Odpowiedz 


Skocz do:


Użytkownicy przeglądający ten wątek: 1 gości