Tak wyglada tranzystor ze sklepu w Holandii. Przepraszam za ciemne zdjęcie i refleksy świetlne, ale nie chciałem go na razie wyciągać z folii antyelektrostatycznej, a wszelkie próby sfotografowania z lampą kończyły się odbiciem błysku od folii. Zrobiłem więc zdjęcie bez lampy.
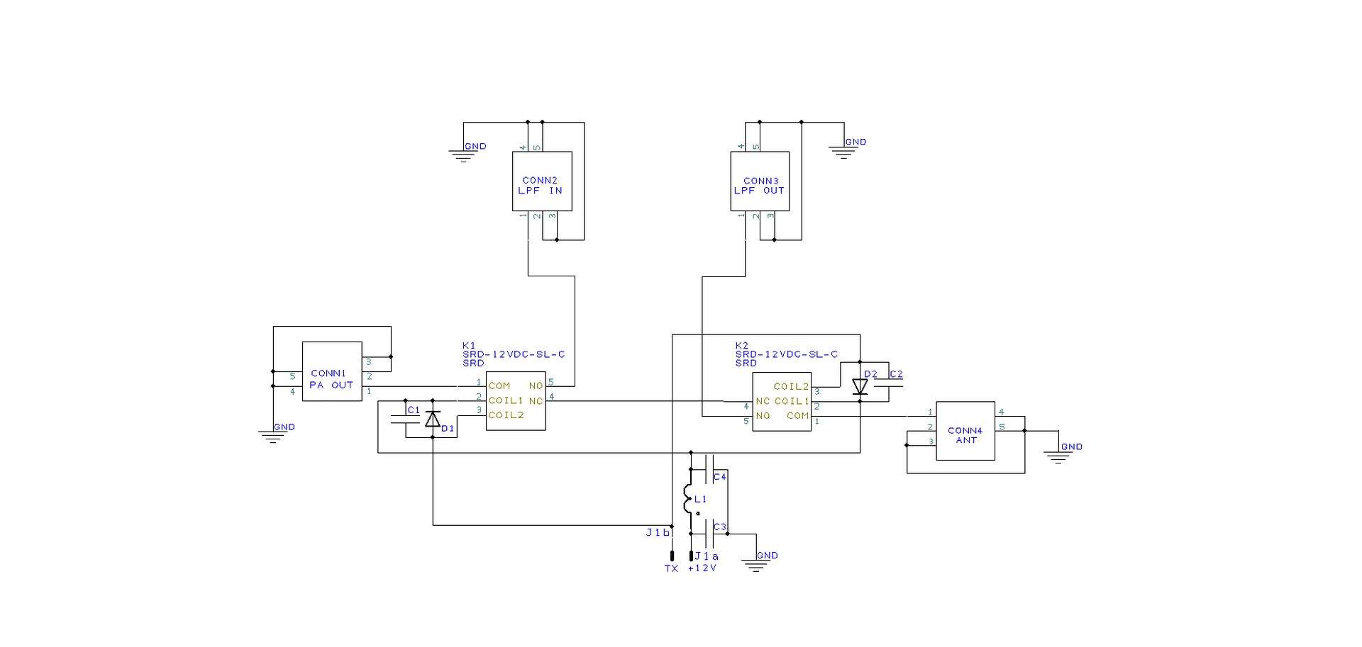
Załączam schemat płytki Auto/Manual z zintegrowanym obrotowym przełącznikiem 8 pozycyjnym. W pozycji 1 mamy opcję Auto. W pozycjach 2 - 8 opcja Manual. Taki sposób sterowania opcjami pozwala zrezygnować z przełącznika kołyskowego na płycie czołowej. W tym rozwiązaniu w opcji Auto przekaźniki są załączone i pobierają prąd, a w opcji Manual są w stanie spoczynku (bez poboru prądu). Jeżeli chcemy zrobić odwrotnie to zamieniamy funkcjonalność gniazd J2 i J3 na płytce. To znaczy, że do gniazda J2 przyłączamy przełącznik obrotowy, a do gniazda J3 wyjście band dekodera z płytki LPF. Tym razem w pozycji 1 (Auto) przełącznika obrotowego nie podajemy już z niego poziomu GND na wejście cewek przekaźników (złącze J4B), a piny gniazda J2 crosujemy z odpowiadającymi im cewkami przekaźników, na które ma trafiać GND. W ten sposób cewki zespołu przekaźników będą dostawać poziom GND w pozycjach 2-8 z przełącznika obrotowego (opcja Manual). Załączanie zespołu przekaźników zapewni taką komutację, że do złącza J1 trafiają na odpowiednie jego wejścia poziomy GND z przełącznika obrotowego.
Jeżeli przełączanie obwodów LPF wzmacniacza będzie częściej pracowało w opcji Auto to polecam ten drugi sposób podłączenia. Nie ma sensu pobierać ciągle ok. 100 mA prądu na utrzymywanie stanu aktywnego 7 przekaźników. W wypadku preferowanego użytkowania w opcji Manual podłączamy wyjście band dekodera i przełącznik obrotowy jak na początku niniejszego opisu (i zgodnie z zamieszczonym schematem).
Edit - 24.01.2019 - wrzucam schemat płytki Protect uruchamiającej przekaźnik zabezpieczający. Ma ona wymiar ok. 23x24 mm i będzie wkładana pionowo w złącze obok przekaźnika. Kondensatory mają pojemność 100nF. Lada moment wysyłam zamówienie na PCB do fabryki. Koledzy, którzy mają płytkę PA w wersji z gniazdem J3 5 pin, a jeszcze nie zaczęli montażu mogą obok pinu 5 ,,dowiercić" dodatkowy otwór na 6 pin GND, który przychodzi z płytki Protect i po oskrobaniu soldermaski zalutować tam złącze CRIMP 6 pin (na płytce PA). Można również bez ingerencji wiertarką zastosować w obu płytkach (PA, Protect) złącza 5 pin, a GND pociągnąć kabelkiem. Będzie to jednak rozwiazanie kiepsko ,,rozłączalne". Można w ostateczności zastosować na obu płytkach złącza CRIMP 5 pinowe, a pin 6 wykonać jako rozłączany z pojedynczego złącza kątowego goldpin.
Edit - 27.01.2019 - dostałem informację, że 6 sztuk tranzystorów D1029UK, które są na składzie sklepu w Holandii to już ostatnie egzemplarze i na razie nie przewidują uzupełniania półek. Sklep z Niemiec oferuje na Ebay jeszcze 3 sztuki D1028UK, które wygladają łudząco podobnie do tranzystora D1029UK, jaki otrzymałem z Holandii. Raczej oryginał - może więc warto się skusić.
https://www.ebay.pl/itm/N-Kanal-MOSFET-T...Yw-uQ:rk:3
f:0
Edit - 31.01.2019 - Stabiliizator 12V na płytce wzmacniacza dosyć mocno się grzeje i potrafi nagrzewać płytkę PA. Piszę o tym, ponieważ czujnik temperatury wentylatora był u mnie umieszczony pomiędzy radiatorem, a płytką PA w bezpośrednim sąsiedztwie źródła tranzystora mocy. Pozostaje nam jeszcze do umieszczenia drugi termistor od multimetru. Szukając lokalizacji dla tych czujników pamiętajmy, aby nie umieszczać ich w bezpośrednim sąsiedztwie stabilizatora. Przecież chcemy mierzyć temperaturę tranzystora mocy, a nie płytki PA, którą nagrzewa stabilizator 12V. U siebie zrobiłem to w ten sposób, że odciążyłem ten stabilizator (mniej się grzeje) zasilając układ wentylatora z dodatkowego stabilizatora 12V w obudowie TO-220 przykręconego do kawałka radiatora. Napięcie 24 V na wejściu stabilizatora 12 V można podać dla porządku przez szeregowy rezystor ok. 20-30 Om/2 W. Dokładna wartość do wyliczenia z prawa Ohma - znając prąd pobierany przez układ wentylatora i zakładając min. 15 V na wejściu stabilizatora 12 V. Wentylator i jego płytka AVT-1596 biorą prawie 0,5A, więc trudno się dziwić, że stabilizator na płytce PA tak się grzeje.