Odpowiedz 
 
Ocena wątku:
  • 0 Głosów - 0 Średnio
  • 1
  • 2
  • 3
  • 4
  • 5
szerokopasmowe wzmacniacze na różnych tranzystorach
SP6AUO Offline
Andrzej
*****

Liczba postów: 1,051
Dołączył: 20-09-2009
Post: #1
szerokopasmowe wzmacniacze na różnych tranzystorach
Jako amator, zająłem się wykorzystaniem różnych tranzystorów
w końcówce mocy Tx.
Do swych testów wykorzystałem takie tranzystory:
MRF9180,MRF186,BUK452,FQP13N10,RD15,RD16.
Chciałem uzyskać około 50W mocy przy zasilaniu 13.8V.
Na początku nie miałem takiej wiedzy jak teraz, to zdążyłem je upalić:
Został mi jeden MRF186. Dokupiłem Buk452 i FQP13N10.
Najbardziej intrygowała mnie sprawa transformatorów.
Na jednej dokumentacji Tr1(wejściowy) 1:1 na innej 2:1 a nawet 3:1.
Postanowiłem ustalić praktycznie jaki Tr ma być.
Użyłem do tego celu analizatora MAX6.
Podpiąłem do niego 50om i otrzymałem wykres widoczny na zrzucie pierwszym
|Z| prawie 50om SWR1:1.04 ideał.
Na drugim wejście przez Tr1 3zw/2zw na MRF186
İmage , İmage
Odpiąłem rezystor50om a podłączyłem badany zestaw i dążyłem do uzyskania
podobnych wartości na wejściu wzmacniacza.
Przy różnych transformatorach wyglądało to różnie i różne musiały być rezystory
zasilające bramki G.
Dla MRF186 podobną charakterystykę uzyskałem z transformatorem
na BN43-202 3zw:2zw.
Dla RD16 ten transformator miał 2zw na 2zw.
Teraz do sterowania rd16 potrzebuje najmniejszy sygnał a Buk 452 największy.
Jak podam na wejście Tr1 20Vp-p to na G RD16 pojawia się 10Vp-p a na wyjściu na 50om-ach jest 90Vp-p.
Jak podam na wejście Tr1 20Vp-p to na G BUK452 pojawia się 5Vp-p
a na wyjściu na 50om-ch 45Vp-p.
Opłaca się budować wzmacniacz na BUK452.Raczej nie.
Czyli na rd16 z 20Vp-p uzyskuję 90Vp-p a na Buk452 z 20Vpp-p uzyskuję 45Vp-p.
Założyłem idealne dopasowanie sterownika 50om do wzmacniacza 50om.
Tak to wyszło w praktyce.
Zamówiłem do następnych prób tranzystory RD70.
Myślę,że będzie wymagał transformatora 1:1.
Dla transformatora o konstrukcji przełożenia 2:1, napięcie podane na G (bramkę)
jest 4 razy mniejsze.Żeby wyrównać różnicę czyli osiągnąć na BUK452 90Vp-p
trzeba podać na Tr1 40Vp-p.
Celowo nie miałem na wejściu tłumika bo sprawa się jeszcze bardziej pogarsza.
Podałem już tak dla sprawdzenia 63Vp-p(10W) na Tr1 z BUK452 i uzyskałem na wyjściu na 50om-ach 128Vp-p około 40W.Tr1 trochę się zagotował (BN43-202)
Wniosek:można uzyskać 40W na byle jakim tranzystorze ale trzeba dobrze spasować wy sterownika i we wzmacniacza.Piszę na byle jakim bo testy były też na FQP13N10.Podobnie duża moc sterowania 10W i 40Wna wyjściu.
To na 80m.Na 10m jest jeszcze gorzej.


İmage
To charakterystyka wejścia wcześniej opisanego tranzystora BUK452.
Duże pojemności między elektrodowe powodują,że ten tranzystor
nadaje się na częstotliwości od 1MHz do 21MHz.
Lepiej jest poszukać tranzystor o małej pojemności.
Niestety te są drogie albo bardzo drogie.
Może jeszcze jedna uwaga, oczywiście praktyczna.
Teoria teorią a praktyka swoje.
Sprawa dotyczy rezystora zasilającego G bramkę.
Jest ten rezystor bardzo ważny (kiedyś odpisałem Andrzejowi sp6lun,że
ten rezystor jest mało ważny.Bardzo się pomyliłem.Andrzej przepraszam).
Od razu podam dla BUK452 i TR1 2zw/1zw ten rezystor ma wartość 6R8.
Dla RD16 i Tr1 2zw/2zw ten rezystor ma 25R.
Dla MRF186 i Tr1 3zw/2zw ten rezystor ma wartość 12R5.
Na początku stosowałem 2x100om czyli 50om i to było przyczyną
wypalania tranzystorów.Już wcześniej spotkałem się z nadmiernym
wypalaniem IRF520 w sławnym TRx "Antek". Tam ten rezystor miał wartość
chyba 1k.
Zebrałem kilkadziesiąt dokumentacji różnych wzmacniaczy.
Z uwagi na ten rezystor większa część moim zdaniem to "buble elektroniczne".

Andrzej
(Ten post był ostatnio modyfikowany: 05-09-2018 9:13 przez SP6AUO.)
04-09-2018 14:33
Znajdź wszystkie posty użytkownika Odpowiedz cytując ten post
SP6MJS Offline
Michał
*

Liczba postów: 13
Dołączył: 21-11-2017
Post: #2
RE: szerokopasmowe wzmacniacze na różnych tranzystorach
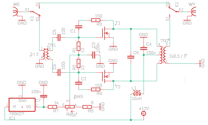
Andrzeju czy możesz wytłumaczyć różnicę w zasilaniu tranzystorów BIASem pomiędzy tym jak jest u ciebie na schemacie poprzez dwójnik rezystorów równolegle z uzwojeniem wtórnym Tr1
İmage
a względem takiego schematu, gdzie zasilanie BIAS idzie poprzez środkowy odczep w wtórnym Tr1
İmage

To co różni takie schematy to ty wyrzuciłeś ze swojego schematu, w późniejszym etapie, dwójnik R3-C1 pomiędzy D-G to domyślam się, że jest to sprzężenie zwrotne (ujemne ?)
I pomiędzy uzwojeniem wtórnym Tr1 a bramkami G tranzystora są kondensatory 100n po co one są?
07-09-2018 12:31
Znajdź wszystkie posty użytkownika Odpowiedz cytując ten post
SP6AUO Offline
Andrzej
*****

Liczba postów: 1,051
Dołączył: 20-09-2009
Post: #3
RE: szerokopasmowe wzmacniacze na różnych tranzystorach
Witam Michała.
İmage .
To miał być mój pierwszy model na BUK452.
Buki miałem sparowane ale na wszelki wypadek dołożyłem drugi Bias,
żeby móc regulować tranzystory oddzielnie.
Od razu wyszło,że Tr1 nie może być 1:1.W czasie poszukiwania opcji
Niestety wyparował najpierw jeden Buk452 a potem z drugiej pary drugi
przerzuciłem się na MRF9180 i tu znowu okazało się,że Tr1 trzeba dobrać.
Zaczął się buntować M0nka.SWR było ponad 3.Wykorzystywałem do testów
swojego TRx-a M0nka.Żeby było jasne.M0nka ma swój SWR i z rezystorem 50om na wyjściu pokazuje SWR 1:1.1Po podpięciu do wzmacniacza SWR wskoczył do ponad 3
Chciałem wydusić więcej mocy przy niedopasowanym
wejściu i wyparował RD16 w m0nku i jakimś cudem MRF9180.
Zakupiłem MRF186 i dopasowałem Tr1 a reszta została tak jak była.
Dopasowałem rezystory i nie zastanawiałem się czy taki sposób zasilania G
czy inny.Taki jest.W oczekiwaniu na RD70HHF1 które już jadą,powróciłem do maltretowania MRF186.Precyzyjnie dobrałem jeszcze raz owe rezystory.
Wyszło nie 12om ale 10om.
Pod RD70HHF1 będę przerabiał PCB to mogę wykorzystać Twoją propozycję.
Tylko nie podoba mi się ten sposób zamknięcia Tr1 rezystorem 12om.
Jak już to dałbym rezystor między środkiem perka a środkiem uzwojenia, czyli od 3 Tr4 do C11,
dobierając |Z| wejściowe układu.
Według tego wzoru.

İmage

Andrzej
(Ten post był ostatnio modyfikowany: 07-09-2018 17:56 przez SP6AUO.)
07-09-2018 17:49
Znajdź wszystkie posty użytkownika Odpowiedz cytując ten post
SP6MJS Offline
Michał
*

Liczba postów: 13
Dołączył: 21-11-2017
Post: #4
RE: szerokopasmowe wzmacniacze na różnych tranzystorach
(07-09-2018 17:49)SP6AUO napisał(a):  Dopasowałem rezystory i nie zastanawiałem się czy taki sposób zasilania G
czy inny.Taki jest.W oczekiwaniu na RD70HHF1 które już jadą,powróciłem do maltretowania MRF186.Precyzyjnie dobrałem jeszcze raz owe rezystory.
Wyszło nie 12om ale 10om.
Dobór tego rezystora to poprzez pomiar |Z| wejściowego na 50ohm?

(07-09-2018 17:49)SP6AUO napisał(a):  Pod RD70HHF1 będę przerabiał PCB to mogę wykorzystać Twoją propozycję.
Tylko nie podoba mi się ten sposób zamknięcia Tr1 rezystorem 12om.
Kol. PD7MAA oraz OE1CGS własnie zalecali montaż rezystora w tym miejscu, rzekomo poprawiający dopasowanie wejścia właśnie (co prawda nie do równego |Z|=50 ale po jego zamontowaniu jest lepiej niż bez tego rezystora (z ich tabelki wychodzi, że dla tranzystora IRF530N najlepiej SWR był dla wartości 15ohm, źle oznaczyłem to na schemacie powyżej).

(07-09-2018 17:49)SP6AUO napisał(a):  Jak już to dałbym rezystor między środkiem perka a środkiem uzwojenia, czyli od 3 Tr4 do C11,
dobierając |Z| wejściowe układu.
Według tego wzoru. W6PQL
[attachment=14291]
Właśnie patrząc na ten schemat zauważyłem, że również kol. R3KBO w 1.2 KW LDMOS BLF188XR stosuje zasilanie BIAS wg środkowego odczepu Tr1, ale tylko jeśli tranzystory są w jednej strukturze fizycznej (np jak MRF9180) i właśnie rezystor 10R jest szeregowo pomiędzy Prkiem a środkowym odczepem.
Tutaj np. są 2 fizyczne tranzystory i każdy ma osobną regulację BIAS: R3KBO HF amp 300w 2x SD2933

Ostatnią rzeczą, która się mi jeszcze bardziej zagadkowa zrobiła, jest funkcja L1 Cs1 (L2 Cs2) szeregowo pomiędzy wtórym Tr1 a G Tranzystorów (na schemacie dla modelu do BUK452), a w twoim prototypie do badań pozostał tylko kondensator Cs 100n ? Czy usunięcie cewki było celowe, a kondensator tutaj został przypadkiem, czy jak ?

Znalazłem jeszcze coś takiego od kol. PA0FRI
Można to kupić kit 45W na eBay, był tez jego opis w ŚR 2017/07 załącznik od SQ1GYQ.
W tym układzie jest:
  • szeregowy dwójnik RC tuż przed G Tranzystora
  • kondensatory na wyjściu z Tr1
  • uzwojenie wtórne Tr1 jest obciążone symetrycznie 2xR=20ohm na środku do masy
07-09-2018 20:43
Znajdź wszystkie posty użytkownika Odpowiedz cytując ten post
SP6AUO Offline
Andrzej
*****

Liczba postów: 1,051
Dołączył: 20-09-2009
Post: #5
RE: szerokopasmowe wzmacniacze na różnych tranzystorach
Ja te kity 45W i 70W też kupiłem.Ani na jednym ani na drugim nie osiągnąłem 30W.
A o 10m nie będę nawet wspominał.
Zachęcony tymi nie najlepszymi wynikami postanowiłem trochę potestować z różnymi
tranzystorami.Najlepsze wyniki osiągnąłem z MRF186.Mrf9180 też się zapowiadał nieźle
ale się wydymił.Problem polega na tym,że potrzebuję 50W na 13.8V a nie 26V.
Przejechałem różne tranzystory na 13.8V i żadne mi nie pasują dlatego postanowiłem nabyć RD70HHF1,żeby w końcu być z czegoś zadowolonym.
Nauka kosztuje i wcale nie jest mi żal tych wypalonych przez niewiedzę tranzystorów.
Mam elementy do mocy 50W więc na razie RD100HHF1 nie wchodzą do gry.
Wracając do rezystorów 2x20om to one pełnią inną rolę niż moje 2x10om.

Andrzej
(Ten post był ostatnio modyfikowany: 07-09-2018 22:21 przez SP6AUO.)
07-09-2018 22:17
Znajdź wszystkie posty użytkownika Odpowiedz cytując ten post
SP6AUO Offline
Andrzej
*****

Liczba postów: 1,051
Dołączył: 20-09-2009
Post: #6
RE: szerokopasmowe wzmacniacze na różnych tranzystorach
Przeprowadziłem jeszcze jeden test.
Nie mam najlepszej opinii o transformatorze wyjściowym BN43-3312
w konfiguracji 0.5zw+0.5zw/2zw czyli dwie rurki /2zw.
Okazuje się,że mam rację.Dokopałem się do artykułu na ten temat.
Podłączyłem do swojego Pa taki Tr na rurkach i otrzymałem na wyjściu
50Vp-p.
Zgodnie z zaleceniem opisanym w artykule podmieniłem Tr na takim samym rdzeniu
ale w konfiguracji 1zw+1zw/4zw.Napięcie na wyjściu nie 50Vp-p ale 100Vp-p.
Wniosek:dajemy Tr wyjściowy z rurkami 0.5zw+0.5zw/2zw + dodatkowy
Tr zasilający np.FT50-43 2x8zw,albo
opcja druga, dajemy BN43-3312 1zw+1zw/4zw bez rurek i bez TR zasilającego,
a jeszcze lepiej 2xBN43-202 odpowiednio nawinięte.
Czekam na Rd70 i Rd100 i myślę zrobić PA bez rdzeni dwu otworowych.

.doc  PA_przemyślenia.doc (Rozmiar: 141.5 KB / Pobrań: 947)

Andrzej
11-09-2018 7:32
Znajdź wszystkie posty użytkownika Odpowiedz cytując ten post
SP9FKP Offline
Piotr
*****

Liczba postów: 1,287
Dołączył: 28-06-2009
Post: #7
RE: szerokopasmowe wzmacniacze na różnych tranzystorach
Popatrz na ten projekt i zobacz co gość stosuje zamiast rurek. Ja to zrobiłem do projektu G6ALU z dobrym rezultatem (rdzenie dla każdej gałęzi osobno i uzwojenia wtórne połączone równolegle).
11-09-2018 8:50
Znajdź wszystkie posty użytkownika Odpowiedz cytując ten post
SQ4CTK Offline
Grzegorz
***

Liczba postów: 139
Dołączył: 13-07-2009
Post: #8
RE: szerokopasmowe wzmacniacze na różnych tranzystorach
Polecałem to rozwiązanie , skoro jest stosowane od lat w zielonych sprzętach jak tu http://mikrofale.iq24.pl/default.asp?gru...2&nr_str=1
musi byc dobre Smile
11-09-2018 9:41
Odwiedź stronę użytkownika Znajdź wszystkie posty użytkownika Odpowiedz cytując ten post
SP6AUO Offline
Andrzej
*****

Liczba postów: 1,051
Dołączył: 20-09-2009
Post: #9
RE: szerokopasmowe wzmacniacze na różnych tranzystorach
Grzegorz,witryna zamknięta.
Ja już przygotowuję się pod RD70HHF.Żadne inne tranzystory już mnie nie interesują.
Wyrobiłem sobie opinię o niektórych i niech tak zostanie.
Wiem,że każdy tranzystor ma inną impedancję a raczej |Z| i dla konkretnego trzeba
ustalić Tr1. Do puki RD70 lub RD100 nie dojedzie nie potrafię nic powiedzieć na temat
ich impedancji.
Poniżej widok dla różnych uzwojeń transformatora wejściowego i MRF186
3z/1zw
İmage ,
2zw/2zw
İmage ,
3zw/2zw
İmage ,
Widać wyraźnie która wersja musi być dla MRF186.
W tej chwili można z MRF186 wyciągnąć 100Vp-p dobrego sygnału.
Na 12.5V zasilania nie ma przyszłości dla tego tranzystora mimo,
że może oddać 120W ale przy 26V zasilania.
Dla Rd16 Tr wejściowy musi być 1:1 i on jest najlepszy w sterowaniu,
ale tylko 16W katalogowo na 12.5V zasilania.
Wiem jak wykonać układ wejściowy.Wiem jak wykonać układ wyjściowy.
Brakuje tranzystorów.Dojadą, opiszę co i jak.
Zaczyna w głowie coś świstać o BLF188.Pierścienie ferrytowe już zamówione.

Andrzej
(Ten post był ostatnio modyfikowany: 11-09-2018 10:42 przez SP6AUO.)
11-09-2018 10:37
Znajdź wszystkie posty użytkownika Odpowiedz cytując ten post
SP9FKP Offline
Piotr
*****

Liczba postów: 1,287
Dołączył: 28-06-2009
Post: #10
RE: szerokopasmowe wzmacniacze na różnych tranzystorach
Andrzej, szacunek za dociekliwość i wytrwałość w dążeniu do celu. Godna podziwu jest też Twoja chęć dzielenia się z nami wynikami Twoich eksperymentów. Sledzę z uwagą postępy i trzymam kciuki.
Na marginesie dodam, że przywiązanie do 12V zasilania prócz niewątpliwych zalet ma też swoje wady z którymi dzielnie się zmagasz. Prostym rozwiązaniem jest zastosowanie przetwornicy podwyższającej., wyłączanej przy odbiorze. To pozwoli zachować stabilną pracę nawet przy całkowicie rozładowanym akumulatorze, uwolni od problemów z nasycaniem rdzeni dużymi impulsami prądowymi i pozwoli odetchnąć tranzystorom. Tą drogą poszli konstruktorzy Piligrima Pro i serii SW20xx.
Proszę, nie traktuj tej sugestii jak próby odwiedzenia Cie od przyjętych założeń a jedynie wskazania innego możliwego wariantu.
11-09-2018 13:14
Znajdź wszystkie posty użytkownika Odpowiedz cytując ten post
Odpowiedz 


Skocz do:


Użytkownicy przeglądający ten wątek: