Odpowiedz 
 
Ocena wątku:
  • 3 Głosów - 4.33 Średnio
  • 1
  • 2
  • 3
  • 4
  • 5
Mierniki SWR
SP6RLW Offline
Stanisław
**

Liczba postów: 55
Dołączył: 16-10-2017
Post: #61
RE: Mierniki SWR
Witam.
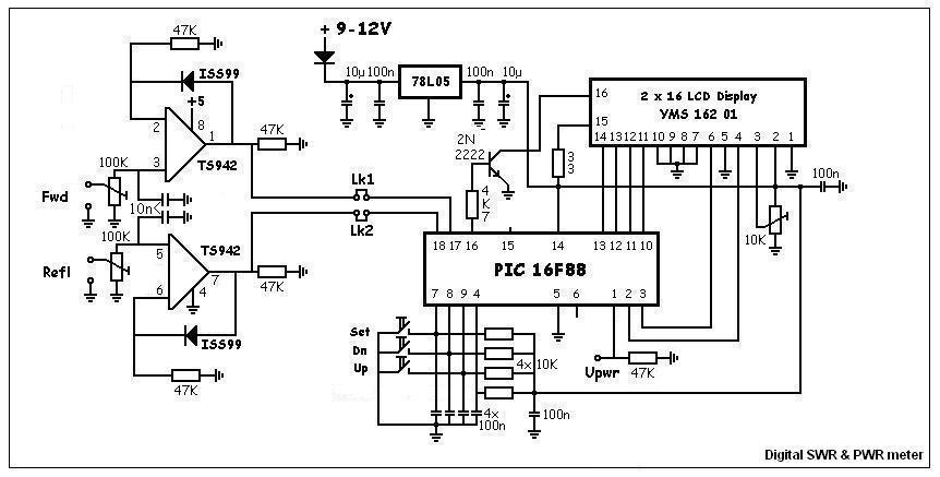
Jeszcze odnośnie strojenia sprzęgacza. Po prawidłowym podłączeniu uzwojeń T1, czyli nawijając bifilarnie i podłączając koniec pierwszego uzwojenia do początku drugiego. Regulując trymerem napięcie fali odbitej do minimum, to samo wychodzi regulując falę padającą do minimum, napięcie się zmniejsza do minimum w tych samych momentach (punktach strojenia trymerem). (Wylutowałem trymer żeby zmierzyć przy jakiej pojemności to jest minimum, było ponad 1pf. Wniosek że w to miejsce trzeba wstawić trymer do 12 pf a nie do 20pf, tak zeby minimum trymera było jak najmniejsze.) Przynajmniej u mnie tak wychodziło. Teraz regulacja była znaczna i wynosiła kilka wolt, jednak po zestrojeniu nie ma różnicy tak jak to opisuje autor że powinna być różnica pomiędzy padającą a odbitą około 100 razy. U mnie ta różnica wynosi około 1V. Być może tą różnicę trzeba wykonać dobierają rezystory na wejściu wzm. operacyjnych, tak żeby ta różnica była na wyjściu wzm, operacyjnych. Tak jak jest to na załączonym pliku ,,schemat 4'' Ja wykonałem miernik ze strony https://sp5cib.rf.pl/Strony/Technika/SWR16F88.html
Na schemacie jest błąd w regulacji kontrastu wyświetlacza.
Na płytce montażowej miernika są błędy:
1. stabilizator 78l05 jest odwrotnie podłączony, zamienione wejście z wyjściem
2.n.14 PIC-a jest podłączona z n.15 kondensatorem. N.15 powinna być nie podłączona a kondensator o którym piszę powinien być podłączony pomiędzy masę a n.14 PIC-a.
Na płytce jest dodany tranzystor (npn, dowolny) do załączania podświetlania, lecz n.15 wyświetlacza nie jest nigdzie podłączona a powinna być podłączona poprzez rezystor do zasilania 5V. U mnie ten rezystor wstawiłem 470om. W załączonej mojej płytce ten problem rozwiązałem. Dodałem punkt lutowniczy do tego rezystora. Punkt lutowniczy jest przy napisie VIRLAND tuż nad literą V. Należy tutaj wlutowac ten rezystor a drugi koniec do n.15 wyświetlacza. Tranzystor należy wlutować tak: B do R 4,7k; E do masy; K do n.16 wyświetlacza.
W poprzednim moim poście pisałem że coś jest nie tak bo wyświetlacz wyświetla mi tylko prostokąty. Na początku myślałem że zrobiłem jakiś błąd. Owszem zrobiłem błąd bo nie zastanowiłem się i zrobiłem płytkę tak jak jest na stronie autora. Po zrobieniu płytki dopiero przy lutowaniu elementów wyszło, że trzeba było płytkę zrobić lustrzaną a dopiero prasować. Elementy musiałem lutować od strony druku i myślałem że gdzieś zrobiłem zwarcie bo bardzo grzał mi się stabilizator. Wkurzyłem się i zrobiłem drugą płytkę już odwróconą (lustrzaną). Efekt ten sam, grzanie stabilizatora. Zacząłem wylutowywać po kolei, PIC, wzm.op itd. Wyszło na to że uszkodzony okazał się stabilizator 5V. Wymieniłem na drugi i wszystko w porządku. W samej płytce pobór prądu na chwile po włączeniu przy załączonym podświetleniu wynosi 13mA, gdy podświetlenie zgaśnie pobór prądu jest niecałe 8mA.
W załączniku dołączam poprawiona płytkę bez błędów do prasowania i płytkę sprzęgacza ,,komplet płytek'' rar.

Jako że w mierniku nie ma kalibracji pomiaru swr czy to należy wykonać podłączając miernik do nadajnika i obciążyć 75om (tak u mnie u innych 50om) i miernik powinien wskazać swr=1. Następnie podłączyć obciążenie 150om i miernik powinien wskazać swr=2, a aby były prawidłowe wskazania swr nalezy dobrać rezystory na wejściach wzm. op. Czy dobrze myslę, bo kalibracja mocy jest poprzez menu. Na razie jeszcze nie podłączałem do transceivera i nie wiem jakie będą wskazania swr.
Stanisław


Załączone pliki Miniatury
İmage

.rar  Komplet płytek.rar (Rozmiar: 24.32 KB / Pobrań: 637)
(Ten post był ostatnio modyfikowany: 11-08-2020 11:39 przez SP6RLW.)
07-08-2020 10:25
Znajdź wszystkie posty użytkownika Odpowiedz cytując ten post
SP6LUN Offline
Andrzej
****

Liczba postów: 259
Dołączył: 01-09-2014
Post: #62
RE: Mierniki SWR
Prądy i napięcia w linii długiej są związane zależnością Ux = Ix * Z,
Z - impedancja linii, Ux,Ix - napięcie i prąd fali padającej lub odbitej.
Nie da się zmierzyć bezpośrednio napięcia/prądu fali padającej ani odbitej - nakładają się one na siebie.
Można jednak wykorzystać fakt, że napięcia fali padającej i odbitej dodają się do siebie, a prądy odejmują: U = Up + Uo, I = Ip - Io

Popatrzmy na napięcie wyjściowe U1 z przekładnika prądowego (w zasadzie jego jednej połówki)
U1 = (Ip - Io)*68/10 = (Up - Uo)*68/(10*Z) Ip, Io prądy fali padającej i odbitej, 68omów - obciążenie przekładnika, 10 - przekładnia

Drugie napięcie U2 uzyskujemy z dzielnika napięcia Cx /220pF
U2 = (Up+ Uo)*(Cx/(Cx+220pF))

Na wyjściach sprzęgacza pojawia się suma (fala padająca) i różnica (fala odbita) tych napięć.

Usuma = (Up+ Uo)*(Cx/(Cx+220pF)) + (Up - Uo)*68/(10*Z)
Uróżn = (Up+ Uo)*(Cx/(Cx+220pF)) - (Up - Uo)*68/(10*Z)

Kalibracja polega na "kręceniu" trymerkiem 20pF aby uzyskać jednakowe wartości wytłuszczonych współczynników.
Wtedy, przy dopasowaniu (impedancja linii = impedancja obciążenia = Z), napięcie Uróżn jest równe zeru (można je zmierzyć woltomierzem za detektorem).
Po kalibracji wiemy, że te współczynniki są równe(*) i to wystarczy do wyliczenia SWR.
(*) pomijam ich zależność od napięcia (nieliniowość diod) i częstotliwości

Andrzej
(Ten post był ostatnio modyfikowany: 07-08-2020 12:38 przez SP6LUN.)
07-08-2020 12:37
Znajdź wszystkie posty użytkownika Odpowiedz cytując ten post
SP6RLW Offline
Stanisław
**

Liczba postów: 55
Dołączył: 16-10-2017
Post: #63
RE: Mierniki SWR
Witam.
Więc wyrzuciłem rdzeń od żarówki a nawinąłem trafo sprzęgacza na rdzeniu FT50-43. Różnica kolosalna. Po regulacji trymerem sprzęgacza uzyskałem następujące wyniki:
- padająca 2,4V
- odbita 12,7mV
Czyli różnica napięć wyszła prawie 190 razy. Regulację wykonywałem w paśmie 80m. Dławika 470uH użyłem w obudowie rezystorowej. Odradzam stosowanie rdzenia od żarówek. Zostało jeszcze skalibrowanie mocy. Chyba w tym tygodniu nie dam rady bo mam inne pilne prace w domu a w sobotę wyjeżdżam na urlop. Jak wrócę to się tym zajmę. Mam pytanie. Czy można się wzorować załączonym kalkulatorem do kalibracji mocy. Kolega w swoim transceiverze ma wskaźnik oreintacyjny z dokładnością kilka W przy 10W.
Pozdrawiam, Stanisław


Załączone pliki
.xls  kalkulator_mocy_dla_radioamator%F3w.xls (Rozmiar: 23 KB / Pobrań: 680)
10-08-2020 13:56
Znajdź wszystkie posty użytkownika Odpowiedz cytując ten post
SP6FRE Offline
Leszek
****

Liczba postów: 737
Dołączył: 20-09-2009
Post: #64
RE: Mierniki SWR
Witam!

Z pobieżnego oglądu wydaje się, że kalkulator w części dotyczącej mocy działa poprawnie.
Ale trzeba pamiętać o założeniach tego i podobnych kalkulatorów, które bazują na pomiarze napięcia szczytowego, zwykle uzyskanego za pomocą prostego detektora diodowego. Mierzone napięcie powinno być możliwie zbliżone do sinusoidy bo jedynie wtedy ściśle obowiązuje zależność pomiędzy napięciem szczytowym a napięciem skutecznym - na podstawie którego liczy się moc.
Dodatkowo, jeśli nie uwzględni się w pomiarach spadku napięcia na diodzie detektora szczytowego, obarczamy pomiar dodatkowym błędem, który na poziomie mocy 1W wynosi ok. 14% ale dla mocy 0.25W to już ok. 30%. Dla mocy większych niż 1W błąd będzie szybko spadał.
Nie znam algorytmu pomiary mocu w mierniku jaki robisz ale jeśli autor uwzględnił spadek napięcia na diodzie to będziesz miał dokładność lepszą niż kilka procent od bardzo małych mocy (1W a nawet mniej) do dużych - pod warunkiem, że mierzony sygnał jest sinusoidalny. Dla większych mocy spadek napięcia na diodzie przestaje mieć znaczenie ale zapewne pogarsza się kształt sygnału wyjściowego, niemniej dla sygnału zbliżonego do sinusoidy dokładność powinna być lepsza niż 5-10%.

L.J.
10-08-2020 14:57
Odwiedź stronę użytkownika Znajdź wszystkie posty użytkownika Odpowiedz cytując ten post
SP6RLW Offline
Stanisław
**

Liczba postów: 55
Dołączył: 16-10-2017
Post: #65
RE: Mierniki SWR
Witam.
Zapomniałem dodać że nawijałem trafo oczywiście bifilarnie, ale przewodami mocno skręconymi z sobą. Na długości 1cm było średnio 3 lub 4 skręceń. Koniec pierwszego uzwojenia połączyłem z początkiem drugiego. Jeszcze pytanie czy będzie miarodajny pomiar oscyloskopem Vp-p. W kalkulatorze można wpisywać tylko wynik w rybryce w kolorze żółtym.
Stanisław
10-08-2020 15:37
Znajdź wszystkie posty użytkownika Odpowiedz cytując ten post
SP6FRE Offline
Leszek
****

Liczba postów: 737
Dołączył: 20-09-2009
Post: #66
RE: Mierniki SWR
Witam!

Oczywiście, oscyloskop zapięty przed diodą detektora szczytowego pokaże rzeczywiste parametry sygnału ale zapięty za nią będzie działał jak zwykły wskaźnik szczytu z błędem na spadek napięcia na diodzie.

Jeśli chcesz mieć dokładną kalibrację mocy to musisz zapiąć oscyloskop na obciążeniu dopasowanym. W takim układzie pomiarowym dobierz kilka poziomów mocy, zmierz napięcia na obciążeniu i wylicz jaka się w każdym wypadku wydziela moc. Taki pomiar mocy będzie najdokładniejszy (z zachowaniem zastrzeżeń co do kształtu sygnału).

Ale Ty przecież chcesz wykorzystać oprogramowanie tego miernika do pomiaru mocy. Zaufaj autorowi, który prawdopodobnie znał wszystkie wady i zalety detekcji szczytowej. Zastosuj taki sposób kalibracja jaki opisuje autor a prawdopodobnie dostaniesz najbardziej dokładne wyniki. W razie wątpliwości skontaktuj się z autorem i zapytaj czy w algorytmie obliczania mocy uwzględnił spadek napięcia na diodzie.

Pamiętaj też, że pomiar mocy w mierniku nie opiera się wprost na pomiarze napięcia na obciążeniu ale zakłada, że w stanie dopasowania napięcie z detektora fali padającej jest proporcjonalne do napięcia skutecznego na obciążeniu. Naciskam na słowo "proporcjonalne" bo nie można tego napięcia odnosić wprost do napięcia na obciążeniu. I właśnie procedura kalibracji to nic innego jak znalezienie (przez oprogramowanie w fazie kalibracji) współczynnika proporcjonalności pomiędzy detektorem fali padającej a mocą w obciążeniu. A zatem po raz kolejny nie kombinuj ale zaufaj opisanej procedurze kalibracji.

L.J.
10-08-2020 18:35
Odwiedź stronę użytkownika Znajdź wszystkie posty użytkownika Odpowiedz cytując ten post
SP6RLW Offline
Stanisław
**

Liczba postów: 55
Dołączył: 16-10-2017
Post: #67
RE: Mierniki SWR
Dziękuję, jak tylko praca pójdzie naprzód dam znać.
Stanisław
10-08-2020 23:00
Znajdź wszystkie posty użytkownika Odpowiedz cytując ten post
HMAMATOR Offline
SQ9IZA
**

Liczba postów: 89
Dołączył: 20-05-2015
Post: #68
RE: Mierniki SWR
Witam!
Chcąc skalibrować miernik SWR robię pomiar mocy mierząc detektorem szczytowym (obciążenie sztuczne rezystor bezindukcyjny 50 om i dwie diody 1N4148 szeregowo oraz 10nF do masy) napięcie Vdm miernikiem cyfrowym (przyjęto spadek na diodach +1,3V).
Następnie oscyloskopem cyfrowym HP54600B (100MHz) mierzę bezpośrednio na obciążeniu Vrms z TRX 1,8MHz (sonda 1:10 100MHz, Uvpk=600V)
Mamy takie wyniki pomiarów:
Vrms = 30,1 Vrms => Prms = 18,1W Vdv = 43,2Vdv => Pdv = 19,8 W
Vrms = 42,6 Vrms => Prms = 36,3W Vdv = 61,6Vdv => Pdv = 39,6 W

Pytanie: który pomiar jest dokładniejszy, dlaczego Vrms daje niższą moc zwłaszcza przy większych wartościach Prms. Czyżby detektor szczytowy byłby dokładniejszy od oscyloskopu cyfrowego? Może ktoś z kolegów potrafi to wyjaśnić?

Ryszard 73
07-09-2020 12:34
Znajdź wszystkie posty użytkownika Odpowiedz cytując ten post
SP6FRE Offline
Leszek
****

Liczba postów: 737
Dołączył: 20-09-2009
Post: #69
RE: Mierniki SWR
Witam!

Pozwoliłem sobie na ponowne przeliczenie podanych danych i poniżej wyniki:

"Vrms = 30,1 Vrms => Prms = 18,1W Vdv = 43,2Vdv => Pdv = 19,8 W"
30.1V^2/50= 18.12W (43.2V/sqr(2))^2/50=18.66W
18.12/18.66=0.97 (97%) -> błąd 3%


"Vrms = 42,6 Vrms => Prms = 36,3W Vdv = 61,6Vdv => Pdv = 39,6 W"
42.6V^2/50=36.3W (61.6V/sqr(2))^2/50=37.95W
36.6/37.95=0.96 (96%) -> błąd 4%


Nie podałeś, czy Vdv uwględnia spadek napięcia na diodach czy nie więc ten wynik obarczony jest niepewnością ale zakładam, że Vdv to napięcie z uwględnieniem spadku.

Reasumując: masz całkiem nieżle zbliżone wyniki pomiarów. W warunkach amatorskich błąd rzędu 3 lub 4 % jest całkiem przyzwoity potwierdzający skuteczność i równorzędność obu metod pomiarowych. Widać również, że między obiema metodami występuje błąd systematyczny bo dla większych napięć moce są odpowiednio większe.

Ale tak naprawdę nie wiadomo jaka jest moc rzeczywista bo:

- nie wiemy czy mierzone napięcie było czystą sinusoidą

- nie znamy dokładnej wartości opornika obciążenia, który przecież ma też swoją dokładność wykonania (choć wartość ta nie ma wpływu na różnice pomiarów obiema metodami)

- nie znamy faktycznej wartości spadku napięcia na diodach 1N4148 - sam podałeś, że przyjąłeś takie napięcia ale pamiętaj, że moc zmienia się z z drugą potęgą napięcia więc nawet niewielkie zmiany tego napięcia dają nieproporcjonalnie większe zmiany mocy.

- pomiar napięcia Vdv jest obarczony błędem użytego miernika (ja dodałbym do kondensatora równoległy opornik 100-200k)

- pomiar napięcia Vrms jest obarczony własnym błędem pomiaru a w dodatku nie znamy faktycznej metody pomiaru tego napięcia. Oscyloskop cyfrowy może mierzyć Vrms na podstawie wartości szczytowej ale bardziej prawdopodobne, że mierzy to napięcie jako całkę z modułu sygnału w okresie co uwzględnia również odkształcenie mierzonego sygnału które na oscyloskopie trudno dostrzeć (być może pomiar FFT dałby nieco więcej informacji na ten temat)

- w klasycznej analizie błędów błąd całkowity pomiaru jest sumą błędów elementów składowych a więc tym bardziej różnice poniżej 5% należy uznać za dobry wynik. A przy podawaniu wyniku każdego (!) pomiaru trzeba pamiętać, że nie ma metody absolutnie dokładnej. Każda z metod ma swoją dokładność i w zasadzie należałoby tą dokładność każdorazowo podawać.

L.J.
(Ten post był ostatnio modyfikowany: 07-09-2020 15:19 przez SP6FRE.)
07-09-2020 15:19
Odwiedź stronę użytkownika Znajdź wszystkie posty użytkownika Odpowiedz cytując ten post
HMAMATOR Offline
SQ9IZA
**

Liczba postów: 89
Dołączył: 20-05-2015
Post: #70
RE: Mierniki SWR
Witaj!
Bardzo dziękuję za zainteresowanie tym pytaniem.
Ponowne przeliczenie twoje NIE UWZGLĘDNIA spadku napięcia na 2ch diodach, ja dodaję +1,3V , a jeżeli nawet przyjąć +1V to ten błąd będzie i tak większy .
43,2Vdv +1V=> 19,54W (93%) błąd 7%
61,6Vdv+1V => 39,2W (93%) błąd 7%
Wydaje mi się, że oscyloskop liczy Vrms z Vpp bo to też podaje i to się zgadza Vrms=0,5xVpp/sqr(2).
Sinusoida jest po filtrze LP wyjścia TRX fabrycznego (Alinco DX-SR8),
przy 1/2 mocy wyjściowej i jest myślę prawie idealna.
Tak pytanie pozostaje, którą metodę pomiaru przyjąć za bardziej dokładną. ?

Ryszard 73
07-09-2020 16:20
Znajdź wszystkie posty użytkownika Odpowiedz cytując ten post
Odpowiedz 


Skocz do:


Użytkownicy przeglądający ten wątek: 1 gości