Odpowiedz 
 
Ocena wątku:
  • 2 Głosów - 5 Średnio
  • 1
  • 2
  • 3
  • 4
  • 5
Synteza Oleg 9
kasjan Offline


Liczba postów: 6
Dołączył: 05-01-2010
Post: #51
RE: Synteza Oleg 9
Witam wszystki forumowiczow.Mam taki problem wykonalem synteze dds piligrim a to dla tego ze tu gdzie mieszkam moglem dostac i to na zamowienie AD9951 dosc drogo ale co tam i mam problem z zaprogramowaniem pica caly czas wyskakuje mi ze jest bload weryfikacji adresu 0000h i nie wiem w czym problem a orlem nie jestem w programowaniu picow.Z gory dziekuje za jakakolwiek rade
05-01-2010 18:11
Znajdź wszystkie posty użytkownika Odpowiedz cytując ten post
SQ5OBR Offline
Adam - SK!
**

Liczba postów: 64
Dołączył: 26-06-2009
Post: #52
RE: Synteza Oleg 9
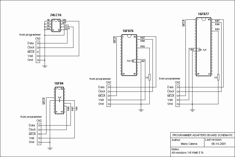
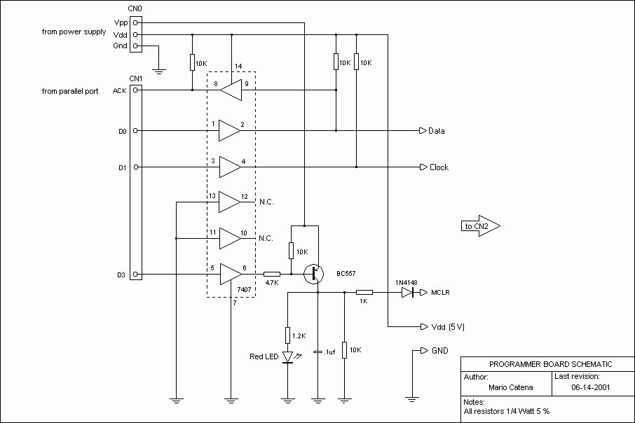
Powodów może być niestety kilka. Skoro orogramator pokazuje błąd już w tej lini to wygląda to tak jakby nie był w stanie zaprogramować tego układu. Winny może być również sam programator. Generalnie rzecz biorąc, plik wsadowy ma wpisane słowo konfiguracyjne, które ustawia bity odpowiedzialne za zegar, blokady, zabezpieczenia i sam sposób dostania się do procka. NIe wiem z jakiego narzędzia i programu korzystasz ? Zakładam jednak, ze możesz wyczyścić pamięć i przywrócić ustawienia początkowe ukladu. Podobnie jak we wszystkich innych proc. mogłeś np.wyłączyć ICSP (ISP w AVR ) a wtedy o zaprogramowaniu nie ma mowy ( no przynajmniej tą drogą ). Informacje o ktorych pisałem wcześniej byłyby bardzo pomocne.
05-01-2010 18:35
Znajdź wszystkie posty użytkownika Odpowiedz cytując ten post
kasjan Offline


Liczba postów: 6
Dołączył: 05-01-2010
Post: #53
RE: Synteza Oleg 9
Witam uzywam IC-Prog1.06B a sam programator jest na 74LS07plus tranzystor do pnp do MCLR i podstawka ZIF dzialac dziala to wszystko bo sprawdzalem na tescie w ic-progu tak ze nie wiem co moze byc jest to moj pierwszy dds i od razu takie cos heinnego nie moglem zrobic bo w belgi tylko AD9951 moglem dostac innych tu nie maja.
bylbym bardzo wdzieczny na naprowadzenie jak to uruchomic z gory dziekoje


Załączone pliki Miniatury
İmage İmage
(Ten post był ostatnio modyfikowany: 05-01-2010 19:00 przez kasjan.)
05-01-2010 18:52
Znajdź wszystkie posty użytkownika Odpowiedz cytując ten post
SP5TAA Offline
Witek
****

Liczba postów: 300
Dołączył: 24-03-2009
Post: #54
RE: Synteza Oleg 9
Witam,

jeśli używasz JDM`a ,to mam pytanie jakiego systemu operacyjnego używasz ?
pytam bo u mnie np JDM mimo tego,ze wszystko wyglądało ok nie chciał poprawnie pracować i dopiero gdy zainstalowałem (specjalnie pod kątem programowania za pomocą JDM`a) Win98 wszystko jest w porządku...
na XP prof działy się takie dziwy,o których mówisz.

Witek SP5TAA(laik w temacie PC)
06-01-2010 15:03
Znajdź wszystkie posty użytkownika Odpowiedz cytując ten post
SQ2EER Offline
Jacek sk
***

Liczba postów: 182
Dołączył: 17-06-2009
Post: #55
RE: Synteza Oleg 9
Witam - zainstaluj sobie UserPort aby programy miały dostęp do portów direct - bo XP blokuje porty - pozdrawiam Jacek.
06-01-2010 15:46
Znajdź wszystkie posty użytkownika Odpowiedz cytując ten post
SQ5NPW Offline
Jurek
**

Liczba postów: 84
Dołączył: 01-02-2009
Post: #56
RE: Synteza Oleg 9
Uzupełniając Jacka, podam link do oficjalnej strony UserPort:
http://hem.passagen.se/tomasf/UserPort/
skąd można pobrać plik
.zip  UserPort.zip (Rozmiar: 64.95 KB / Pobrań: 1810)
Wewnątrz jest zawarta krótka dokumentacja po angielsku.

Program jest autorstwa Tomas'a Franzon'a i jest dostępny łącznie z
plikami źródłowymi, które można dowolnie modyfikować zachowując
informacje o ich autorze - zgodnie z zasadami OpenSource.

UserPort jest pomocny dla wielu starszych programów
korzystających bezpośrednio z portów COM (RS232) i LPT w
komputerach z Windows XP i nowszym. Może to dotyczyć takich
urządzeń podłączanych do tych portów, jak programatory, NWT,
telefony komórkowe i inne. Pozwala starszym programom na
taki sam dostęp do wymienionych portów jak w Win95/98/Me.
I nie trzeba mieć "na boku" drugiego systemu.

Żeby uruchomić pełny dostęp do portów COM i LPT należy:
  1. Po rozpakowaniu pliku UserPort.zip, skopiować plik UserPort.sys do
    C:\Windows\system32\Drivers (Win XP)
  2. Sprawdzić ustawienia np. dla COM1:
    Start>Ustawienia>Panel Sterowania>System
    Zakładka: Sprzęt
    Przycisk: Menedżer urządzeń
    İmage
    Dalej widać jak sprawdzić wartości adresów we/wy:
    İmage
    İmage
    Na moim komputerze jest:
    COM1: 2F8-2FF
    COM2: 3F8-3FF
    LPT1: 378-37F i 778-77F
  3. Teraz uruchomić program UserPort.exe.
    İmage
    Jeśli pokazane adresy są inne niż otrzymane ze sprawdzenia,
    należy kliknąć na nie i usunąć (Remove).
    Następnie dodać wartości odpowiednie dla naszego komputera (Add):
    İmage
    i nacisnąć Start
    İmage
    co zakończy cały proces udostępniania portów w trybie User Mode.

Zamknięcie programu lub restart komputera nie przerywa dostępu
do portów COM, LPT w UserMode. Aby wyłączyć ten tryb należy
ponownie uruchomić program UserPort.exe ponownie nacisnąć Stop


Można również skorzystać z pakietu Microsoft:
http://www.microsoft.com/whdc/DevTools/WDK/WDKpkg.mspx
udostępniającego porty COM w UserMode
http://www.microsoft.com/whdc/driver/wdf/UMDF.mspx
lub kilku innych tego typu programów.

Pozdrawiam - Jurek
06-01-2010 20:52
Znajdź wszystkie posty użytkownika Odpowiedz cytując ten post
kasjan Offline


Liczba postów: 6
Dołączył: 05-01-2010
Post: #57
RE: Synteza Oleg 9
Witam wszystkich forumowiczow .Wiec uzywam xpeka bo na viscie to mowy nie ma zeby co kolwiek zaprogramowac dlatego mam dwa systemy na kompie podlaczylem drugi programator vellemana i oba mi programuja bo sprawdzalem na pic 16f84 oba dzialaja naprogramie ic-prog.Jesli chodzi o pic16f877 to sie programuje weryfikacja jest ok ale jak wsadze do urzadzenia to tylko sa kwadraciki na wyswietlaczu a jest zaprogramowany bo przy odczycie pokazuje ten sam kod tak ze to chyba problem z tymi fusebitami hehe nic bede dalej prubowal a procka drugiego bede mial za tydzien jest zamowiony.Przepraszam ze taki dlugi post i z gory dziekoje za kazda podpowiedz
06-01-2010 21:52
Znajdź wszystkie posty użytkownika Odpowiedz cytując ten post
GILONG Offline


Liczba postów: 7
Dołączył: 20-02-2010
Post: #58
RE: Synteza Oleg 9
Witam. buduje synteze we Oleg9 i mam pytanie co do wartosci elementow gdyz sa troche nie jasno dla mnie oznaczone, a Wy zbudowaliscie, wystartowalo wiec pewnie wiecie, chodzi mi konkretnie o :
C54 na schemacie jest 10h a w spisie elemntow 10n czyli chodzi o 10nF?
C28 na schemacie 1H, na plytce 1i a w spisie elementow 100nF
czy moge spokojnie kupowac elementy wg wykazu?jezeli tak to czy elementy bez oznaczen sa w pF? np C46 to 22pF? narazie to wszystkie moje pytania Pozdrawiam Rafał z Rudy Śląskiej
20-02-2010 23:43
Znajdź wszystkie posty użytkownika Odpowiedz cytując ten post
TG50 Offline
Józef
***

Liczba postów: 178
Dołączył: 20-11-2009
Post: #59
RE: Synteza Oleg 9
Kondensatory C48...C59 oznaczone 10H to 10nF.
Kondensator C28 oznaczony 1H to 1nF.
Kondensatory oznaczone jako 0,1 to 100nF.
Kondensator C5 to 1uF.
Pozostałe kondensatory bez jednostki podane są w pF.
Elektrolity podane są uF.
Tak ja to zrozumiałem, wlutowałem i działa. Pozdrawiam
21-02-2010 0:32
Znajdź wszystkie posty użytkownika Odpowiedz cytując ten post
SP5MAS Offline
Marcin

Liczba postów: 6
Dołączył: 18-06-2009
Post: #60
RE: Synteza Oleg 9
Witam.
Mam pytanie odnośnie oprogramowanie kontrolera (wg. Oleg 9) do DDS-a, czy jest możliwość wpisania większej częstotliwości taktowania syntezy (powyżej 80MHz). Im większa częstotliwość tym czystszy sygnał wyjściowy, w przypadku AD9951 i pochodnych jest to 400MHz przy wyłączonym powielaczu PLL, chociaż widziałem gdzieś na stronie przetaktowany DDS powyżej 500MHz z odpowiednim chłodzeniem.
Dzięki i pozdrawiam.
22-02-2010 16:40
Znajdź wszystkie posty użytkownika Odpowiedz cytując ten post
Odpowiedz 


Skocz do:


Użytkownicy przeglądający ten wątek: 4 gości