Odpowiedz 
 
Ocena wątku:
  • 1 Głosów - 5 Średnio
  • 1
  • 2
  • 3
  • 4
  • 5
FLL
SP5CII Offline
Użytkownik
***

Liczba postów: 196
Dołączył: 14-12-2009
Post: #1
FLL
Załączam schemat i plik płytki drukowanej FLL opublikowanej na stronie Śp ur5eqf czy ktoś z kolegów mógłby przełożyć płytkę drukowaną na PDF itp skala dowolna (najlepiej jak by się pod żelazko nadawało hi) -lenistwo nie chce mi się myśleć nad ścieżkami.
Nie mam programu do otwarcia tego pliku.
Mam wykonanego FLL na TTL ze 20 lat lub więcej temu trochę śmieci mi na generator serwisowy 200khz/40Mhz HM, wpadły mi części za symboliczną złotówkę i chcę ten układ podstawić i zobaczyć jak ten układ się zachowuje (śmieci?).
73!


Załączone pliki Miniatury
İmage

.lay  freq.lay (Rozmiar: 139.13 KB / Pobrań: 1450)
22-10-2014 22:14
Znajdź wszystkie posty użytkownika Odpowiedz cytując ten post
SP6AN Offline
Włodek
*

Liczba postów: 48
Dołączył: 09-11-2009
Post: #2
RE: FLL
Witam.
Mówisz i masz Smile
Skala 100 i 200% oryginał i lustro.
Potrzebna zwora pomiędzy 1,2 i 11 74hc00.

.pdf  freq100proc.pdf (Rozmiar: 29.86 KB / Pobrań: 2174)
.pdf  freq100procmirr.pdf (Rozmiar: 30.19 KB / Pobrań: 1602)
.pdf  freq200.pdf (Rozmiar: 31.43 KB / Pobrań: 1572)
.pdf  freq200mirr.pdf (Rozmiar: 31.53 KB / Pobrań: 1483)
.pdf  nadruk100.pdf (Rozmiar: 22.29 KB / Pobrań: 1630)
.pdf  nadruk100mirr.pdf (Rozmiar: 22.36 KB / Pobrań: 1517)
.pdf  nadruk200.pdf (Rozmiar: 22.79 KB / Pobrań: 1462)
.pdf  nadruk200mirr.pdf (Rozmiar: 22.86 KB / Pobrań: 1455)

Pozdrawiam.
Włodek SP6AN
(Ten post był ostatnio modyfikowany: 23-10-2014 0:22 przez SP6AN.)
23-10-2014 0:22
Znajdź wszystkie posty użytkownika Odpowiedz cytując ten post
SP5CII Offline
Użytkownik
***

Liczba postów: 196
Dołączył: 14-12-2009
Post: #3
RE: FLL
Witam!!
Dziękuję za trud MISTRZU!.
W wolnej chwili poskładam ten układ,na emeryturze poeksperymentuje i będę miał więcej czasu na nasze zabawki i pracę na paśmie!!
Rozmiar płytki pasujący pod obudowy po głowicach ZTG od telewizorów,będzie b/dobre ekranowanie.
Pozdrawiam 73!!

(Ten post był ostatnio modyfikowany: 23-10-2014 19:56 przez SP5CII.)
23-10-2014 19:56
Znajdź wszystkie posty użytkownika Odpowiedz cytując ten post
SP4EIB Offline
Początkujący
**

Liczba postów: 68
Dołączył: 10-12-2010
Post: #4
RE: FLL
Witam.FLL według IK3OIL z płytkami do przasownia jest na stronie SP4IRX w zakładce "warsztat".Układ wykonałem chodzi super .Do jednopasmowego TRX dobre rozwiązanie.
24-10-2014 0:24
Znajdź wszystkie posty użytkownika Odpowiedz cytując ten post
SP5CII Offline
Użytkownik
***

Liczba postów: 196
Dołączył: 14-12-2009
Post: #5
RE: FLL
Podaj link, wiem że fajny od 25 lat lub więcej używam do generatora serwisowego z RiK nie pamiętam który rok , w biuletynie WKK także był opublikowany,do 5WW podłączałem ,miałem przeciągany kwarc który pracował za RiT

25-10-2014 21:34
Znajdź wszystkie posty użytkownika Odpowiedz cytując ten post
SP4EIB Offline
Początkujący
**

Liczba postów: 68
Dołączył: 10-12-2010
Post: #6
RE: FLL
Witam.Jest to wersja SMD FLL wg.IK3OIL .http://sp4irx.qrz.pl.
28-10-2014 23:08
Znajdź wszystkie posty użytkownika Odpowiedz cytując ten post
SP5CII Offline
Użytkownik
***

Liczba postów: 196
Dołączył: 14-12-2009
Post: #7
RE: FLL
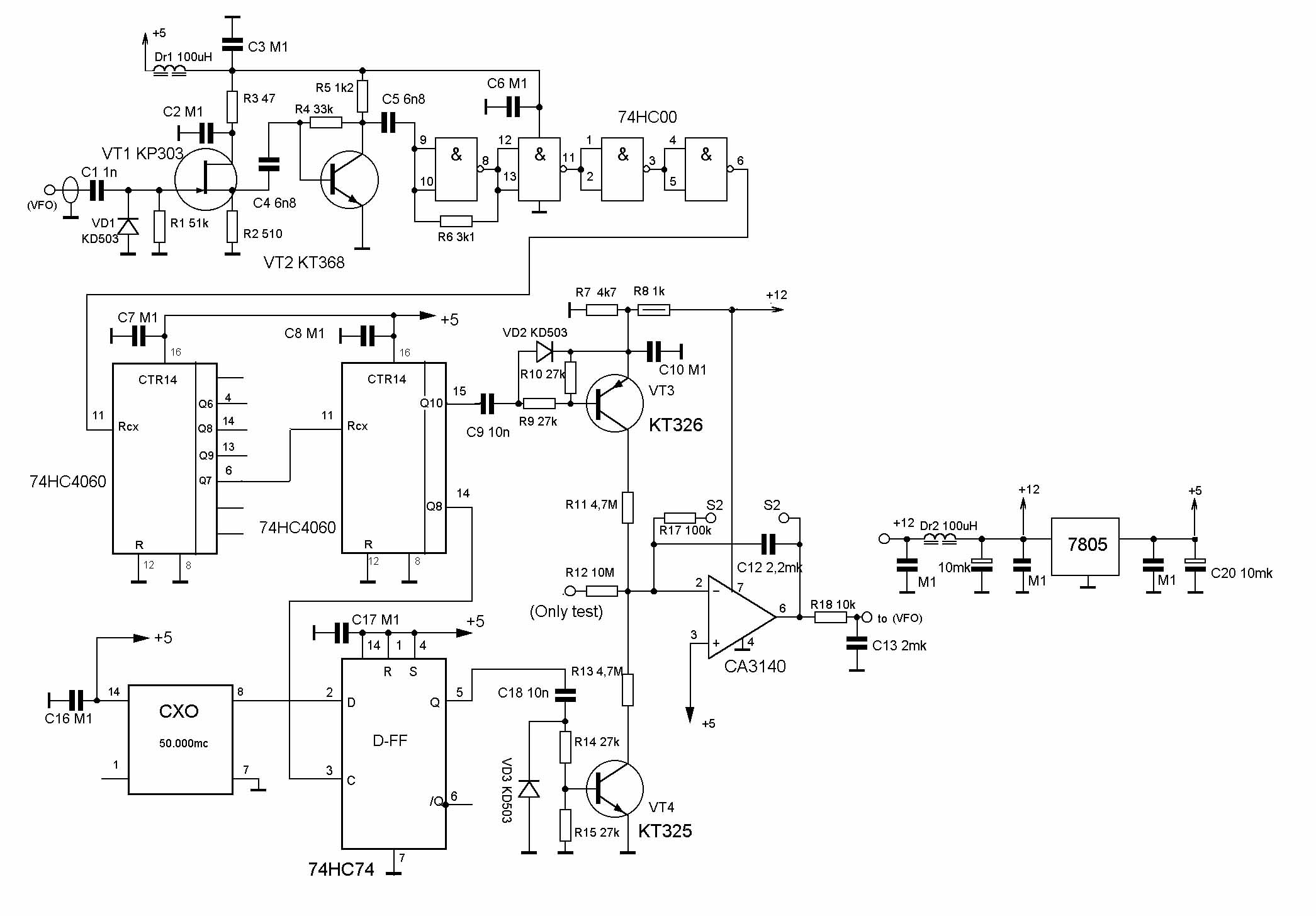
Wykonałem w/w układ FLL i adaptowałem doTRX-a Koszt ok 30zł pracuje b/stabilni. Układ stabilizuje mnie FVO i syntezę w "Wołnie". płynne strojenie z krokiem od 40/70Hz.(prążki FLL)...płytka elektroniki włożona do stalowej obudowy po głowicy telewizyjnej.
Są dwa błędy w /w schemacie (integrator). Pracuje na wszystkich pasmach.
Układ generatora kwarcowego 50Mhz nie sprawdza się z dostępnych 5 szt zakupionych u czolowego dostawcy wykazywały b/niską stabilnością w funkcji temperatury +/_ nawet do 2kHz. Użyłem generatora 10Mhz...uchyb 30Hz. ze szrotu elektronicznego.
Zostanie to opisane w dziale dotyczącym przeróbek trx-a Wołny. Do każdego trx-a można w prosty sposób zaadaptować , niczego nie trzeba programować ...mamy czysty stabilny sygnał z VFO. Stabilność VFO równa stabilności kwarcu/generatora FLL.
Druk wykonany cienkopisem z specjalnym lakierem (produkcja specjalna) , ręcznie do wykonywania obwodów drukowanych-30 min.
73!


Załączone pliki Miniatury
İmage

(Ten post był ostatnio modyfikowany: 01-12-2016 15:43 przez SP5CII.)
01-12-2016 15:43
Znajdź wszystkie posty użytkownika Odpowiedz cytując ten post
SP5CII Offline
Użytkownik
***

Liczba postów: 196
Dołączył: 14-12-2009
Post: #8
RE: FLL
aktualne schematy FLL i działające w moim trx-e

İmage İmage İmage İmage

Stabilność częstotliwości równa stabilności kwarcu/CXO +/-20Hz
Po 24 godzinnym pomiarze częstotliwość nie uległa zmianie...ostnia cyfra +/-2Hz.
Dokończyłem temat z przed 20 lat...emerytura więc trochę więcej czasu .
Najstabilniej F-VFO wyszła mnie z częstotliwości na nóżce 14 CTR/A 20Khz. Można zmieniać od 40 KHZ do 5Khz.
płynnie stroi co 100Hz bo taki mam odczyt cyfrowy w Wołnie.
Gdy używamy zamiast CXO kwarcu /inne częstotliwości krok się zmieni trzeba wykonać uklad jak do VFO VT1,VT2, 74HC00.
w Publikowanych FLL w RiK i biuletynach kwarc był dzielony , tu autor dzieli VFO i radykalnie to zmienia przydatność tego b/prostego rozwiązania -koszt w granicach 30 zł elementów. bez programowania .DDS odstawiłem na półkę ze względu na zakłócenia.
Jak doszedłem rosjanie oparli to rozwiązanie holendra....były błędy w schemacie z nogami układów scalonych/stopień podziału częstotliwości VFO
Wyjście częstotliwości z nogi 6 Q6 40kHz zmuszało do zwiększenia pojemności w integratorze do ok 10uF przy wzięciu częstotliwości z nogi14/Q 20kHz----dalo bardzo stabilną pracę FLL, pojemność w integratorze 3.3uF b/dobrej jakości MKP/MKT itp.
RIT pozostał jest na oddzielnym warikapie.Zwarcie zacisków S2 wyłącza stabilizację i też można pracować ale ze stabilnością VFO bez stabilizacji. Prosty układ który można zastosować do starszych trx-w fabrycznych...."to u ciebie płynie ja mam fabryczny"" niejednokrotnie słyszałem....przestał mnie jeden z kolegów dokuczać i on mnie najbardziej zdopingował hihi....
Kwarc 10Mhz czyści z TTL żeby był sygnał sin. przy sterowaniu syntezy w wołnie

73!

(Ten post był ostatnio modyfikowany: 20-12-2016 16:54 przez SP5CII.)
20-12-2016 16:45
Znajdź wszystkie posty użytkownika Odpowiedz cytując ten post
SQ9HHU Offline
Bartek
**

Liczba postów: 50
Dołączył: 05-09-2010
Post: #9
RE: FLL
Jest możliwość zrobienia tych zdjęć z 8 postu o większej rozdzielczości? bo ledwo widać.A temat bardzo ciekawy.
20-12-2016 17:15
Znajdź wszystkie posty użytkownika Odpowiedz cytując ten post
SP5CII Offline
Użytkownik
***

Liczba postów: 196
Dołączył: 14-12-2009
Post: #10
RE: FLL
ze skanera w większej rozdzielczości nie mogę wkleić daj adres meilowy to wyślę na pocztę

21-12-2016 9:08
Znajdź wszystkie posty użytkownika Odpowiedz cytując ten post
Odpowiedz 


Skocz do:


Użytkownicy przeglądający ten wątek: 1 gości