Odpowiedz 
 
Ocena wątku:
  • 0 Głosów - 0 Średnio
  • 1
  • 2
  • 3
  • 4
  • 5
"Piligrim-Pro"
SP9FKP Offline
Piotr
*****

Liczba postów: 1,287
Dołączył: 28-06-2009
Post: #1
"Piligrim-Pro"
Znany jako "Oleg 9" i uznany autor Piligrima przedstawił swe nowe dzieło: "Piligrim-Pro". Konstrukcja stanowi rozwinięcie i uzupełnienie poprzednich prac i została pomyślana jako kit.
Na marginesie prezentacji toczy się interesująca dyskusja na temat granicy między publikacją autorską i prawem autora do swego dzieła w ramach portalu przeznaczonego dla niekomercyjnej twórczości amatorów. Warto poczytać bo tematy i dylematy nie obce są uczestnikom naszego Forum.

---------------

Z ostatniej chwili: wątek został oznaczony jako niedostępny.
(Ten post był ostatnio modyfikowany: 15-09-2016 12:50 przez SP9FKP.)
20-08-2014 16:38
Znajdź wszystkie posty użytkownika Odpowiedz cytując ten post
SP2JQR Offline
Henryk
*****

Liczba postów: 1,528
Dołączył: 23-08-2009
Post: #2
RE: "Piligrim-Pro"
Widzę, że nie widzę... Wątek utajniono, tylko dla wtajemniczonych.

Mamy jednak swojego Husarka, i zapewne da się go jeszcze mocno udoskonalić w oparciu o własne pomysły.
20-08-2014 19:02
Znajdź wszystkie posty użytkownika Odpowiedz cytując ten post
SQ9RFC Offline
Jerzy
*****

Liczba postów: 1,193
Dołączył: 02-07-2010
Post: #3
RE: "Piligrim-Pro"
Oleg ma własną stronę ?

73 JERZY SQ9RFC
20-08-2014 22:47
Znajdź wszystkie posty użytkownika Odpowiedz cytując ten post
SP9FKP Offline
Piotr
*****

Liczba postów: 1,287
Dołączył: 28-06-2009
Post: #4
RE: "Piligrim-Pro"
Jak można się było spodziewać, "Piligrim-Pro" dostępny będzie w postaci kitu. Narazie ruszyła strona internetowa z prezentacją i opisami. Mam nadzieję, że cena będzie przystępna i, mimo ograniczeń, zestawy będą dostępne i dla nas.
22-09-2014 21:00
Znajdź wszystkie posty użytkownika Odpowiedz cytując ten post
SP9FKP Offline
Piotr
*****

Liczba postów: 1,287
Dołączył: 28-06-2009
Post: #5
RE: "Piligrim-Pro"
W dyskusji na temat komercyjnego Piligrima pokazano wyniki pomiarów egzemplarza złożonego przez RK3BX. Pomiary zrealizowano za pomocą zestawu Motoroli i specjalistycznego analizatora do pomiarów SINAD. Wyniki są zaskakująco dobre jeśli wziąć pod uwagę fakt, że homodyny z zerową pośrednią narażone są na szumy 1/f, przydźwięki, mikrofonowanie i szumy własne heterodyny. To jeszcze jeden argument za homodynami pokazujący jak ważne są dobre filtry w "odsiewaniu" zbędnych szumów.
17-06-2015 9:07
Znajdź wszystkie posty użytkownika Odpowiedz cytując ten post
SP9FKP Offline
Piotr
*****

Liczba postów: 1,287
Dołączył: 28-06-2009
Post: #6
RE: "Piligrim-Pro"
Oleg_9 opublikował schemat płyty głównej "Piligrim-Pro". Warto obejrzeć.
21-12-2015 13:49
Znajdź wszystkie posty użytkownika Odpowiedz cytując ten post
SP9FKP Offline
Piotr
*****

Liczba postów: 1,287
Dołączył: 28-06-2009
Post: #7
RE: "Piligrim-Pro"
Prawie dekadę temu Oleg_9 opracował moim zdaniem najbardziej zaawansowany projekt transiwera homodynowego pod komercyjną nazwą "Piligrim-Pro". Jakiś czas temu dostępne były moduły umożliwiające samodzielne złożenie urządzenia ale z uwagi na komercyjny charakter, dokumentacja była niedostępna. A teraz niespodzianka! Można już pobrać pełną dokumentację projektu w formacie PCAD. Dla jej obejrzenia niezbędny będzie PCAD Viewer.

Praktykujący teoretyk
03-12-2023 21:31
Znajdź wszystkie posty użytkownika Odpowiedz cytując ten post
SP9RQA Offline
Krzysztof
****

Liczba postów: 385
Dołączył: 30-09-2009
Post: #8
RE: "Piligrim-Pro"
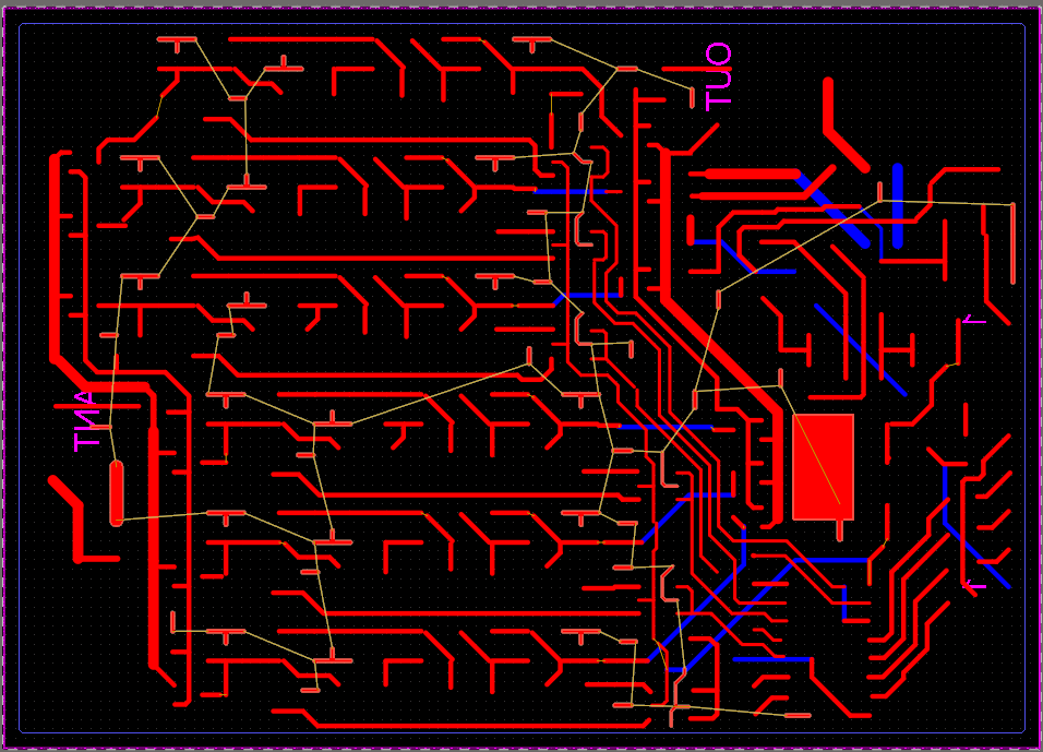
Próbowałem zaimportować te pliki do Altiuma (bo niby ma opcję importu), ale niestety bez powodzenia ;-(
İmage

Jest to o tyle dziwne, że w sumie p-cad od wielu lat należy do Altiuma.


Kilkanaście minut później....
Udało się, ale trzeba wywalić cyrylicę z nazwy katalogu. Natomiast efekt importu jest taki sobie. Schematy jeszcze jakoś wyglądają, ale PCB się do niczego nie nadaje.
(Ten post był ostatnio modyfikowany: 06-12-2023 13:19 przez SP9RQA.)
06-12-2023 13:19
Znajdź wszystkie posty użytkownika Odpowiedz cytując ten post
SP9BSL Offline
Sławek
*****

Liczba postów: 788
Dołączył: 20-10-2015
Post: #9
RE: "Piligrim-Pro"
A jednak się udało...
AD 23.4.1


.zip  piligrim_pro.zip (Rozmiar: 6.46 MB / Pobrań: 424)

Na schematach opisy są poodwracane do góry nogami, na pcb opisy są w niewłaściwych miejscach ale IMHO to drobiazgi.

73 Sławek
(Ten post był ostatnio modyfikowany: 07-12-2023 10:41 przez SP9BSL.)
07-12-2023 10:41
Odwiedź stronę użytkownika Znajdź wszystkie posty użytkownika Odpowiedz cytując ten post
SP9RQA Offline
Krzysztof
****

Liczba postów: 385
Dołączył: 30-09-2009
Post: #10
RE: "Piligrim-Pro"
A to ciekawe. U mnie napisy na schematach też są odwrócone, ale PCB to już inna bajka.
İmage

Ale u mnie AD 20.0.9. Jest też możliwe, że coś pominąłem, bo przeklikałem ten cały import bez wgryzania się w szczegóły.

W każdym razie to fajnie, że się udało, bo teraz można jeszcze z Altiuma do KiCada zaimportować.
(Ten post był ostatnio modyfikowany: 07-12-2023 13:43 przez SP9RQA.)
07-12-2023 13:43
Znajdź wszystkie posty użytkownika Odpowiedz cytując ten post
Odpowiedz 


Skocz do:


Użytkownicy przeglądający ten wątek: 1 gości