Odpowiedz 
 
Ocena wątku:
  • 0 Głosów - 0 Średnio
  • 1
  • 2
  • 3
  • 4
  • 5
JUMA TRX2
SP9SNC Offline
Piotr
***

Liczba postów: 152
Dołączył: 30-06-2009
Post: #21
RE: JUMA TRX2
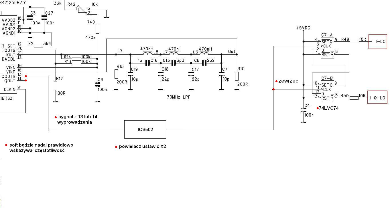
Wszyscy znamy problem spur’sów występujących w DDS9851 po wyżej 30MHz. W Jumie zastosowano podwojenie częstotliwości co spowodowało że na pasmach od 14MHz zaczynają występować spursy, które po wyżej 21Mhz stają się coraz gęstsze zaś na 10m są ciągle. Po zastosowaniu układu z modyfikacji – praca na wyższych pasmach staje się zdecydowanie bardziej komfortowa, spursy zostają w tle odbieranych stacji i stają się praktycznie niezauważalne.
Jednak zachęcony postem „proste powielanie częstotliwości” zwróciłem się do Rafała SQ4AVS o pomysł na zastosowanie ICS502 w konkretnym układzie Jumy. Rafał praktycznie od ręki podał rozwiązanie, mnożenia wyjscia DDS X2 a następnie podział za pomocą 74AC74 /4 w celu uzyskania właściwego sygnału na mieszacz. Nie obyło się bez problemów, na niektórych częstotliwościach występowało terkotanie, przydźwięk, gotowanie się „dolnych” pasm. Po części winne tego zjawiska było nieprawidłowe zasilanie (zasilacz impulsowy – okazało się kiepskiej jakości) jak również zalecenie Rafała by 74AC74 wymienić na szybszy, a co za tym idzie przy częstotliwościach po wyżej 100Mhz skuteczniejszy 74LVC74. Po tej modyfikacji odbiornik posiada bardzo niewielką ilość spursów, zaś jakość odbioru jest wyraźnie przyjemniejsza niż w układzie oryginalnym. Należy pamiętać o odprzęgnięciu zasilania powielacza (!) w moim wypadku 100n i 10u tantal. Jak wiadomo, Juma ma odbiornik "komunikacyjny" czyli posiada szerokie obwody wejściowe i pozwala na pracę w całym zakresie od 100 kHz do 30 MHz. Po mimo, że ICS502 ma dolną granicę pracy 2 MHz - bez problemu odbieram z dobrą jakością PR1 na 255 KHz, czyli na pewno jeszcze działa prawidłowo przy częstotliwości wejściowej 450 KHz.


Załączone pliki Miniatury
İmage
24-11-2012 16:38
Znajdź wszystkie posty użytkownika Odpowiedz cytując ten post
Odpowiedz 


Skocz do:


Użytkownicy przeglądający ten wątek: 2 gości