Odpowiedz 
 
Ocena wątku:
  • 8 Głosów - 4.13 Średnio
  • 1
  • 2
  • 3
  • 4
  • 5
Wzmacniacz pośr. (IF) wg. F6CER, ew. hycas wg. W7ZOI
SP6LUN Offline
Andrzej
****

Liczba postów: 259
Dołączył: 01-09-2014
Post: #436
RE: Wzmacniacz pośr. (IF) wg. F6CER, ew. hycas wg. W7ZOI
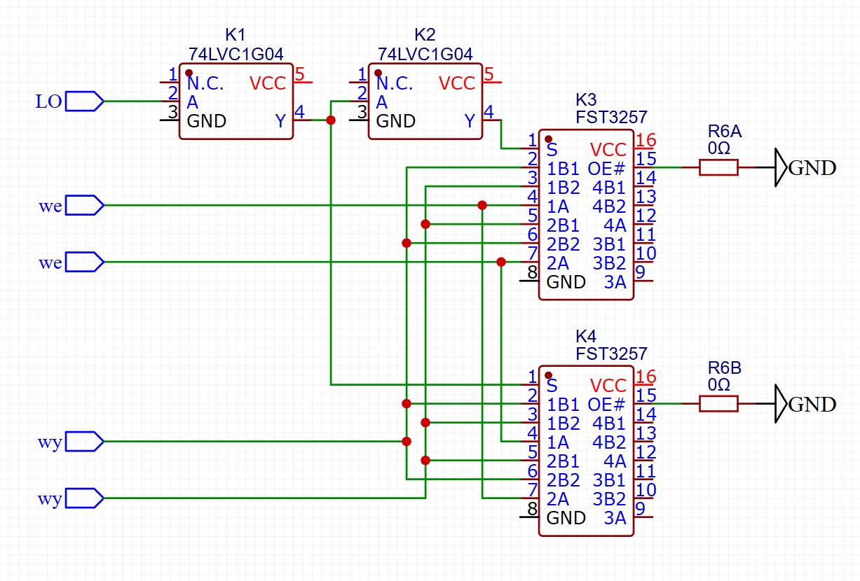
A gdyby dołożyć drugi układ kluczujący i sterować je (wejście S) przeciwnymi fazami?

İmage

Niesymetryczność LO powinna się skompensować i niepotrzebny byłby dzielnik.

Andrzej
09-03-2025 23:20
Znajdź wszystkie posty użytkownika Odpowiedz cytując ten post
Odpowiedz 


Wiadomości w tym wątku
RE: Wzmacniacz pośr. (IF) wg. F6CER, ew. hycas wg. W7ZOI - SP6LUN - 09-03-2025 23:20

Skocz do:


Użytkownicy przeglądający ten wątek: 2 gości