Odpowiedz 
 
Ocena wątku:
  • 8 Głosów - 4.13 Średnio
  • 1
  • 2
  • 3
  • 4
  • 5
Wzmacniacz pośr. (IF) wg. F6CER, ew. hycas wg. W7ZOI
SP9TWP Offline


Liczba postów: 9
Dołączył: 13-09-2017
Post: #251
RE: Wzmacniacz pośr. (IF) wg. F6CER, ew. hycas wg. W7ZOI
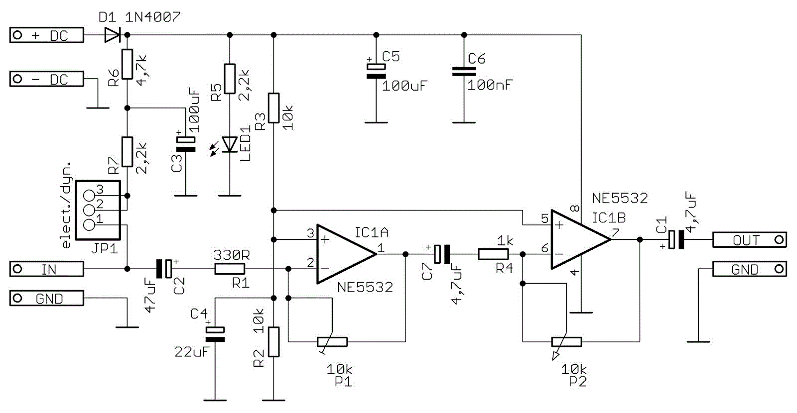
Opis filtra Notch "http://www.cqham.ru/notch.htm"
bfo wzorowane na SP5WW.
Reszta to układy klasyczne . Zastanawiam się nad zamówieniem
pcb przełącznika filtra notch. Porozmawiam z my friend w chinach ,
co do wyceny (minimalna ilość to 10 szt).


Załączone pliki Miniatury
İmage İmage İmage İmage
07-03-2024 19:23
Znajdź wszystkie posty użytkownika Odpowiedz cytując ten post
Odpowiedz 


Wiadomości w tym wątku
RE: Wzmacniacz pośr. (IF) wg. F6CER, ew. hycas wg. W7ZOI - SP9TWP - 07-03-2024 19:23

Skocz do:


Użytkownicy przeglądający ten wątek: 2 gości