Odpowiedz 
 
Ocena wątku:
  • 2 Głosów - 4 Średnio
  • 1
  • 2
  • 3
  • 4
  • 5
Mieszacz Oxner'a
SP9LVZ Offline
Piotr
*****

Liczba postów: 809
Dołączył: 13-01-2015
Post: #24
RE: Mieszacz Oxner'a
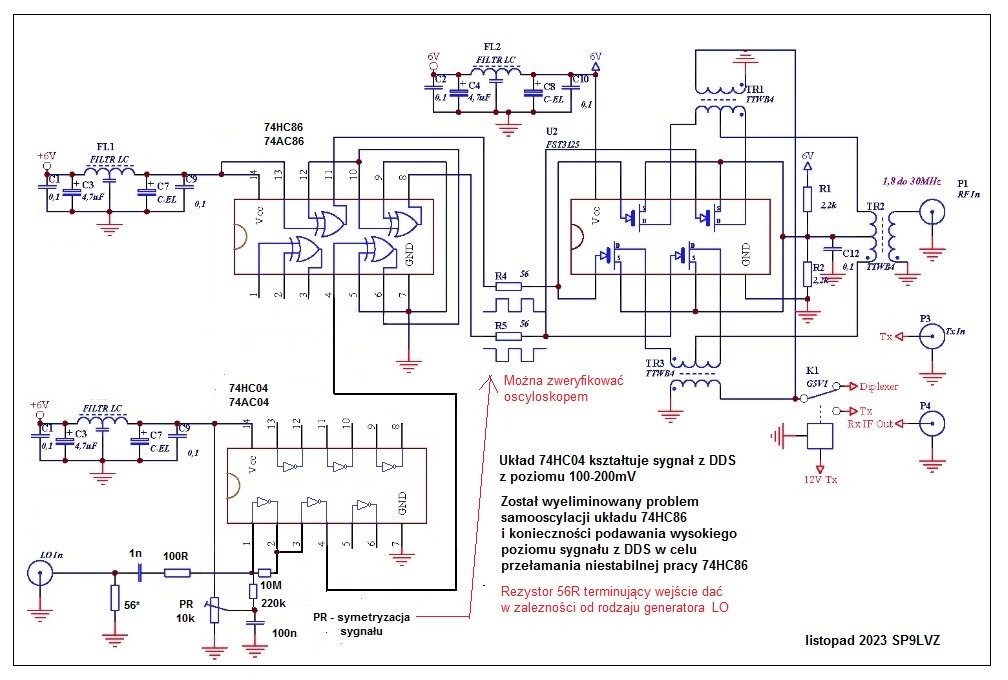
Jest taka możliwość, ale nie mam sygnału na wyjściu z komparatora na płytce AD9850. Obraz sygnału z AD9850 dla heterodyny dla pasma 20m (5 MHz) po przepuszczeniu przez bramki HC04. Widać tylko jeden prążek 100 Hz obok.

W załączeniu schemat układu kształtowania sygnału vfo np. z AD9850 na bramkach 74HC04. Układ pracuje poprawnie dla wszystkich częstotliwości VFO układu z pojedynczą przemianą. Po tym układzie sygnał chcę puścić wprost na 74HC86 już bez tego układu linearyzacji który sprawiał problemy samowzbudzenia.
Na 74HC04 zrobiłem układ do symetryzacji przebiegu zamiast na 74HC86 - on miałby już wykorzystane tylko same bramki.
Gdyby wykorzystać 74HC04 wprost na jakiś mieszacz to można zwiększyć ilość bramek równoległych - będzie większa wydajność prądowa np pod mieszacz na diodach i trzeba by dodać dzielnik napięcia.
Dodam jeszcze że HC04 rozwiązuje problem napięcia z vfo. HC04 steruje się już z 200mV sinus z DDS a układ z AC86 potrzebuje ok 2V.
Test z AD9850 + HC04 + HC86 zrobiony - pracuje taki zestaw poprawnie. Z układu HC86 usunąłem obwody polaryzacji bramek. Po wyłączeniu DDS ten układ nie wzbudza się. Ja bedę dalej testował takie rozwiązanie.

Ostateczna wersja schematu mieszacza na kluczach analogowych po dodaniu układu kształtującego sygnał z syntezy z wykorzystaniem 74HC04 - wyeliminowana niestabilna praca 74HC86.


Załączone pliki Miniatury
İmage İmage İmage İmage
(Ten post był ostatnio modyfikowany: 21-11-2023 21:18 przez SP9LVZ.)
17-11-2023 14:09
Odwiedź stronę użytkownika Znajdź wszystkie posty użytkownika Odpowiedz cytując ten post
Odpowiedz 


Wiadomości w tym wątku
Mieszacz Oxner'a - SP9FKP - 04-11-2023, 10:01
RE: Mieszacz Oxner'a - SP9LVZ - 04-11-2023, 18:49
RE: Mieszacz Oxner'a - SP9FKP - 06-11-2023, 10:40
RE: Mieszacz Oxner'a - SQ5KVS - 06-11-2023, 13:02
RE: Mieszacz Oxner'a - SP9FKP - 06-11-2023, 17:45
RE: Mieszacz Oxner'a - SP9LVZ - 12-11-2023, 19:28
RE: Mieszacz Oxner'a - SP9CNN - 04-01-2025, 5:40
RE: Mieszacz Oxner'a - SP9FKP - 12-11-2023, 20:09
RE: Mieszacz Oxner'a - SP9LVZ - 12-11-2023, 22:01
RE: Mieszacz Oxner'a - SP7CLB - 13-11-2023, 5:03
RE: Mieszacz Oxner'a - SQ5KVS - 13-11-2023, 13:02
RE: Mieszacz Oxner'a - SP9FKP - 13-11-2023, 15:28
RE: Mieszacz Oxner'a - SP9LVZ - 13-11-2023, 19:20
RE: Mieszacz Oxner'a - SQ4AVS - 13-11-2023, 23:14
RE: Mieszacz Oxner'a - SP9LVZ - 15-11-2023, 15:22
RE: Mieszacz Oxner'a - SP9FKP - 15-11-2023, 16:57
RE: Mieszacz Oxner'a - SP9LVZ - 15-11-2023, 18:01
RE: Mieszacz Oxner'a - SP9FKP - 15-11-2023, 18:04
RE: Mieszacz Oxner'a - SP9LVZ - 15-11-2023, 18:10
RE: Mieszacz Oxner'a - SP9FKP - 15-11-2023, 18:15
RE: Mieszacz Oxner'a - SP9LVZ - 15-11-2023, 18:52
RE: Mieszacz Oxner'a - SP9FKP - 15-11-2023, 19:13
RE: Mieszacz Oxner'a - SP9LVZ - 15-11-2023, 19:46
RE: Mieszacz Oxner'a - SP9FKP - 15-11-2023, 20:52
RE: Mieszacz Oxner'a - SP9LVZ - 17-11-2023 14:09
RE: Mieszacz Oxner'a - SQ5KVS - 17-11-2023, 17:08
RE: Mieszacz Oxner'a - SP9FKP - 17-11-2023, 17:27
RE: Mieszacz Oxner'a - SQ5KVS - 17-11-2023, 18:36
RE: Mieszacz Oxner'a - SP9LVZ - 17-11-2023, 18:01
RE: Mieszacz Oxner'a - SP9FKP - 17-11-2023, 18:48
RE: Mieszacz Oxner'a - SQ5KVS - 17-11-2023, 19:05
RE: Mieszacz Oxner'a - SP9LVZ - 17-11-2023, 20:45
RE: Mieszacz Oxner'a - SP9FKP - 17-11-2023, 23:23
RE: Mieszacz Oxner'a - SP9LVZ - 17-11-2023, 23:57
RE: Mieszacz Oxner'a - SQ4AVS - 18-11-2023, 9:09
RE: Mieszacz Oxner'a - SP9LVZ - 18-11-2023, 11:37
RE: Mieszacz Oxner'a - SP9LVZ - 22-11-2023, 10:24
RE: Mieszacz Oxner'a - SP9LVZ - 14-12-2023, 11:10
RE: Mieszacz Oxner'a - SO8FM - 16-12-2023, 10:12
RE: Mieszacz Oxner'a - SP9LVZ - 16-12-2023, 14:33
RE: Mieszacz Oxner'a - SO8FM - 17-12-2023, 11:58
RE: Mieszacz Oxner'a - SP1UJB - 16-12-2023, 15:26
RE: Mieszacz Oxner'a - SP9LVZ - 16-12-2023, 15:54
RE: Mieszacz Oxner'a - SP1UJB - 16-12-2023, 18:26
RE: Mieszacz Oxner'a - SP9LVZ - 16-12-2023, 22:51
RE: Mieszacz Oxner'a - SP1UJB - 16-12-2023, 23:53
RE: Mieszacz Oxner'a - SP9FKP - 17-12-2023, 8:27
RE: Mieszacz Oxner'a - SP9LVZ - 17-12-2023, 15:33
RE: Mieszacz Oxner'a - SP6LUN - 17-12-2023, 16:03
RE: Mieszacz Oxner'a - SP9LVZ - 17-12-2023, 19:40
RE: Mieszacz Oxner'a - SP6LUN - 17-12-2023, 20:47
RE: Mieszacz Oxner'a - SP9LVZ - 17-12-2023, 20:59
RE: Mieszacz Oxner'a - SP9FKP - 17-12-2023, 21:26
RE: Mieszacz Oxner'a - SP6LUN - 18-12-2023, 0:11
RE: Mieszacz Oxner'a - SP9LVZ - 18-12-2023, 10:05
RE: Mieszacz Oxner'a - SP6LUN - 18-12-2023, 13:56
RE: Mieszacz Oxner'a - SP9LVZ - 18-12-2023, 14:37
RE: Mieszacz Oxner'a - SP6LUN - 18-12-2023, 15:34
RE: Mieszacz Oxner'a - SQ5KVS - 18-12-2023, 15:55
RE: Mieszacz Oxner'a - SP9LVZ - 19-12-2023, 11:27
RE: Mieszacz Oxner'a - SP9FKP - 20-12-2023, 12:09
RE: Mieszacz Oxner'a - SP2JQR - 19-12-2023, 15:42
RE: Mieszacz Oxner'a - SP9LVZ - 19-12-2023, 19:43
RE: Mieszacz Oxner'a - SP2JQR - 19-12-2023, 20:41
RE: Mieszacz Oxner'a - SP9LVZ - 19-12-2023, 21:02
RE: Mieszacz Oxner'a - SP2JQR - 19-12-2023, 21:35
RE: Mieszacz Oxner'a - SP9LVZ - 19-12-2023, 21:44
RE: Mieszacz Oxner'a - SP6LUN - 20-12-2023, 0:33
RE: Mieszacz Oxner'a - SP2JQR - 20-12-2023, 10:43
RE: Mieszacz Oxner'a - SP9LVZ - 20-12-2023, 10:50
RE: Mieszacz Oxner'a - SQ5KVS - 20-12-2023, 12:15
RE: Mieszacz Oxner'a - SP9LVZ - 20-12-2023, 13:33
RE: Mieszacz Oxner'a - SP9FKP - 20-12-2023, 13:51
RE: Mieszacz Oxner'a - SQ5KVS - 20-12-2023, 14:05
RE: Mieszacz Oxner'a - SP9LVZ - 20-12-2023, 15:31
RE: Mieszacz Oxner'a - SP6LUN - 20-12-2023, 15:44
RE: Mieszacz Oxner'a - SP9LVZ - 20-12-2023, 16:02
RE: Mieszacz Oxner'a - SP9FKP - 20-12-2023, 16:17
RE: Mieszacz Oxner'a - SQ4AVS - 20-12-2023, 16:26
RE: Mieszacz Oxner'a - SP9FKP - 20-12-2023, 16:43
RE: Mieszacz Oxner'a - SP9LVZ - 20-12-2023, 16:54
RE: Mieszacz Oxner'a - SP9FKP - 20-12-2023, 16:58
RE: Mieszacz Oxner'a - SQ4AVS - 20-12-2023, 17:31
RE: Mieszacz Oxner'a - SP9FKP - 20-12-2023, 17:53
RE: Mieszacz Oxner'a - SP9LVZ - 20-12-2023, 18:50
RE: Mieszacz Oxner'a - SP9FKP - 20-12-2023, 18:55
RE: Mieszacz Oxner'a - SP9LVZ - 20-12-2023, 19:52
RE: Mieszacz Oxner'a - SP9LVZ - 04-01-2024, 14:36
RE: Mieszacz Oxner'a - SQ5KVS - 04-01-2024, 15:53
RE: Mieszacz Oxner'a - SP9FYS - 05-01-2024, 0:53
RE: Mieszacz Oxner'a - SP9LVZ - 04-01-2024, 16:29
RE: Mieszacz Oxner'a - SQ5KVS - 05-01-2024, 12:49
RE: Mieszacz Oxner'a - SP9FYS - 05-01-2024, 17:52
RE: Mieszacz Oxner'a - SQ5KVS - 05-01-2024, 18:45
RE: Mieszacz Oxner'a - SP9LVZ - 06-01-2024, 22:54
RE: Mieszacz Oxner'a - SP9LVZ - 16-05-2024, 18:38

Skocz do:


Użytkownicy przeglądający ten wątek: 2 gości