Odpowiedz 
 
Ocena wątku:
  • 1 Głosów - 5 Średnio
  • 1
  • 2
  • 3
  • 4
  • 5
trx cw na wszystkie pasma - prosta konstrukcja
SP6FRE Offline
Leszek
****

Liczba postów: 737
Dołączył: 20-09-2009
Post: #119
RE: trx cw na wszystkie pasma - prosta konstrukcja
Witam!

Dziękuję za podpowiedzi w sprawie symulacji i symulatorów. Zawsze sobie obiecuję, że siądę kiedyś i przerobię wszystkie symulacje, które chciałbym zrobić - a mam kilka takich układów, które przeczą w praktyce moim wyobrażeniom jak powinny teoretycznie działać i zbadam dlaczego tak jest ;-)

Ale na razie chcę doprowadzić jedną sprawę do końca bo rozgrzebałem kilka projektów i żaden nie doczekał się ostatniej kropki :-(

A zatem uBITX-a ciąg dalszy. Rozgrzany ostatnim etapem, tym razem zrobiłem dwa skoki: zmontowałem drugi mieszacz i wzmacniacz pośredniej 45MHz z filtrem:

İmage

Mieszacz zbudowany jest na dwóch transformatorach nawiniętych jak pokazałem to wcześniej a diody mieszacza to także, jak w modulatorze, BAT43 z tym, że tu działają 4 diody dobrane omomierzem metodą jednopunktową. Okazuje się, że z blistra 20 diod bardzo łatwo dobrać kwartet, parametry współczesnych elementów są bardzo powtarzalne i przy tej okazji wspominam mękę doboru 4 diod DOG52 do modulatora SSB swojej pierwszej wzbudnicy. Tu należy pamiętać o wlutowaniu diod w odpowiedniej polaryzacji.
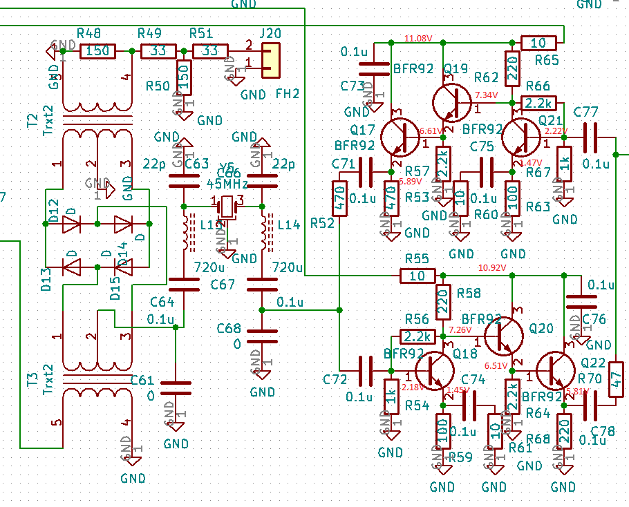
Ponieważ napięcia na tranzystorach wzmacniaczy nadajnika i odbiornika są zbliżone i wydają się zgadzać z oczekiwaniami i wartościami dla wykonanego już stopnia dla drugiej pośredniej to nie testowałem wzmacniacza. W odbiorniku działają tranzystory QQ21, Q19 i Q17 a w nadajniku Q18, Q20 i Q22. Pomiar napięć wzmacniacza nadajnika można zrobić jak poprzednio, przełączając układ w stan nadawania za pomocą opornika co najmniej 1k dołączonego od zacisku T/R do napięcia +12V.

İmage

W tej części zamontowany został filtr 45MHz. Otrzymałem go w prezencie od Jurka z Poznania a ponieważ nie miałem z filtrem styczności wcześniej to od razu pomierzyłem go za pomocą NA01. Filtr ma częstotliwość środkową 45MHz i pasmo 20kHz i różni się od filtru z oryginalnego uBITX-a właśnie pasmem, które wynosi w oryginale 15kHz ale ta różnica nie powinna wpływać na działanie odbiornika. Filtr dopasowany jest do toru sygnałowego za pomocą obwodów LC (C64, C67=22pF i L13, L14=720uH). Konstruktor przewidział również możliwość dołączenia dodatkowych kondensatorów korekcyjnych C61, C62 ale prawdopodobnie nie było konieczności ich użycia - nie są również zamontowane choć druk zawiera dla nich pady. Cewki L13 i L14 wykonane są z czerwonych rdzeni Amidon 10/5/3mm i mają po 12 zwojów nawiniętych drutem 0.6mm. Drut jest dość gruby ale pozwala na solidne usztywnienie cewki na płytce.

İmage

Wykonany tor wzmacniacza pierwszej pośredniej, z tranzystorami smd, wydawał się być najtrudniejszy do montażu z dwóch powodów. Ma największą gęstość ułożenia elementów oraz zawiera niewielki błąd projektowy, który zauważyłem dopiero podczas montażu. Podczas kojarzenia obudowy do tranzystora smd BFR92, zaufałem automatycznemu doborowi przez program Kickad i okazało się, że albo zakupiłem za 'duże' tranzystory albo dopasowany footprint jest nieco za mały. Niemniej udaje się, prawie bez problemów, wlutować tranzystory i pozostałe elementy trzymając się jak zwykle zasady, że montaż należy zaczynać od najmniejszych elementów (tranzystorów) a kończyć na elementach największych. elementach przewlekanych, transformatorach i cewkach.
Do zakończenia budowy odbiornika został pierwszy mieszacz i filtr wejściowy a więc elementy dość łatwe w montażu więc nabieram pewności, że uda mi się całość montażu doprowadzić do końca ;-) C.d.n.

L.J.
12-03-2020 0:00
Odwiedź stronę użytkownika Znajdź wszystkie posty użytkownika Odpowiedz cytując ten post
Odpowiedz 


Wiadomości w tym wątku
RE: trx cw na wszystkie pasma - prosta konstrukcja - SP6FRE - 12-03-2020 0:00

Skocz do:


Użytkownicy przeglądający ten wątek: 2 gości