Odpowiedz 
 
Ocena wątku:
  • 0 Głosów - 0 Średnio
  • 1
  • 2
  • 3
  • 4
  • 5
Z najlepszymi życzeniami - Mój prezent gwiazdkowy
SP4LVC Offline
Bogdan sk
*****

Liczba postów: 761
Dołączył: 10-07-2009
Post: #6
RE: Z najlepszymi życzeniami - Mój prezent gwiazdkowy
Pierwsze ,,koty za płoty". Wzmacniacz działa. Modulacja bez zarzutu. Zrobiłem kilka łączności na 80 m, ale musiałem się ograniczać do krótkich relacji, bo radiator nie ma jeszcze wentylatora. Moc output ok. 220W przy sterowaniu z Husarka mocą 10W dla U zas. 24V. Przy 28V moc wyjściowa dochodzi do 300W. Tak pokazuje reflektometr - chociaż nie wiem jak to jest możliwe, bo zasilacz ma 300W mocy. Chyba za głośno pracują jego wentylatory. Będę musiał pomyśleć coś nad wyciszeniem - tym bardziej, że jest on zupełnie chłodny - nawet po kilku łącznościach. Dalszy ciąg testów jutro.

UWAGA! Koledzy, którzy posiadają moją płytkę PA proszeni są o dolutowanie do którejś ze skrajnych nóżek środkowej nogi PR-ka do ustawiania prądu spoczynkowego. Dopiero dziś zauważyłem, że wisi sobie swobodnie. Niestety mój ,,babol" z projektu PCB. Całe szczęście, że to drobiazg.

Regulator obrotów AVT-1596 ogólnie daje radę. Trzeba tylko dolutować równolegle do rezystora R1 (270 Om/1 W) elektrolit 470-1000uF/16V plusem do żródła tranzystora i minusem do wiatraka, aby pomóc mu w rozruchu przy załączaniu wzmacniacza. Po szybkim starcie (i rozładowaniu kondensatora) schodzi na wolniejsze obroty ,,spoczynkowe". PR-ek na płytce regulatora ustawiamy w lewe skrajne położenie - układ i wentylator reaguje wówczas niemal bezzwłocznie na zmiany temperatury radiatora.
Zapomniałem też dodać w opisie, że dobrą i sporo tańszą alternatywą są tranzystory D1028UK. Do kupienia na Ali za 50-60$. Myślę, że to nie jest drogo. Przy tym typie i rozmiarze radiatora i tak nie damy rady wykorzystać pełnych możliwości mocowych tranzystorów - zarówno D1029UK, jak i D1028UK (chyba, że ktoś lubi podniesiony poziom adrenaliny i ma dużo wolnych środków płatniczych). Moc wyjściowa w granicach 200-220W, o którą nam chodzi dla jednego i drugiego typu tranzystora jest pracą na tzw. ,,luzie". Myślę zatem, że ten tańszy będzie w zupełności wystarczający.

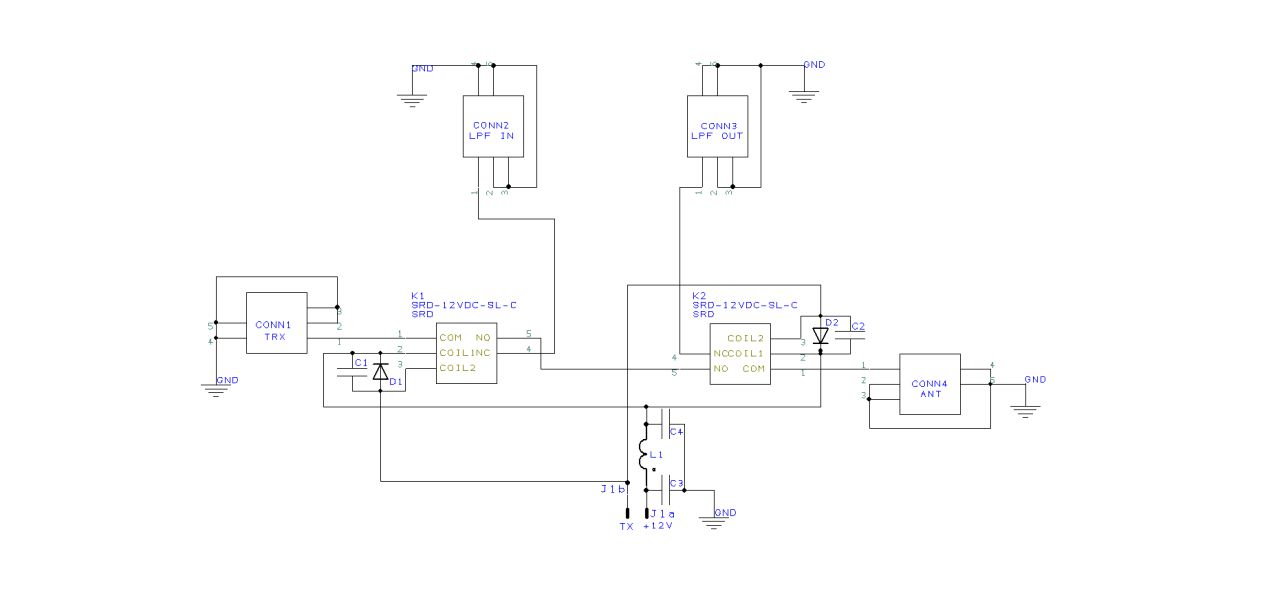
Ja już po pracowitym Sylwestrze. Życzę Wam samych dobrych dni w 2019 roku oraz ,,lawiny" nowych konstrukcji. Wczoraj skonstatowałem, że w obecnej kofiguracji LPF, by słuchać Husarka muszę włączać wzmacniacz, ponieważ przekaźniki poszczególnych zakresów potrzebują napięcia, aby były one aktywne. Przysiadłem do programu i ,,popełniłem" małą płytkę z 2 przekaźnikami i 4 gniazdkami SMA. To pozwoli na korzystanie z samego Husarka bez załączania wzmacniacza i jego LPF-ów - czyli da nam to funkcję Bypass załączaną klawiszem na przedniej płycie obudowy wzmacniacza. Przyda się tor napięcia ,,TX" wychodzącego z Husarkowej płytki sterowania zewnętrznym wzmacniaczem. Płytki za kilka dni pewnie przyjadą z Chin i będą na pewno niedrogie.
Dziś chcę zaprojektować jeszcze płytkę z 7 małymi przekaźnikami ST-SH112L, która pozwoli na przechodzenie wzmacniacza w tryb sterowania AUTO lub MANUAL poszczególnych filtrów LPF bez konieczności otwierania obudowy i rozłączania wtyków. Przy ich pomocy w trybie MANUAL odłączają się sygnały sterujące wyjścia band dekodera (ULN2003A) od złącza J3 i sterowanie poszczególnych sekcji LPF odbywa się podawaniem minusa z przełącznika obrotowego na płycie głównej. Rozważam jeszcze opcję przekaźników elektronicznych, ale będą one zapewne droższe niż przekaźniki mechaniczne, a gabarytowo wyjdzie pewnie na to samo. Moze koledzy coś podpowiedzą? Każdy zespół 2 przekaźników szeregowych LPF pobiera ok. 70mA prądu.

Chciałbym dopisać, że Józef SP9HVW w swojej obecnej wersji wzmacniacza (patrz strona) bardzo fajnie i nieskomplikowanie rozwiązał kwestię sterowania przekaźnika K1 zabezpieczającego układ wzmacniacza przed zbyt dużą mocą wejściową. Tyrystor, tranzystor cyfrowy pnp i dosłownie kilka innych elementów - myślę, że jest to pomysł do wykorzystania.

Jest dobrze! Przy optymalnym poziomie dopasowania wyjścia wzmacniacza (SWR w okolicach 1) temperatura radiatora na płaskowniku miedzianym w okolicach żródła tranzystora mocy nie przekracza 45 - 50 stopni - nawet w trakcie kilkunastu przeprowadzonych jedna po drugiej łączności. Krótko mówiąc wiatrak chyba daje radę, a próg 65 stopni C ustalony w programie HF multimetra jest jeszcze daleko. Po włożeniu gratów w pudełko być może temperatura podniesie się troszkę, ale nie sądzę, aby ten wzrost był mocno znaczący. Krótko mówiąc wyłącznik termiczny sterowania tranzystorem mocy zadziała w sytuacji ,,prawie" ekstremalnej, ale jeszcze bezpiecznej dla temperatury złącza tranzystora - i o to chodzi.

Edit - 05.01.2019 r. Panowie! Jako, że temat się trochę spopularyzował planuję zamówić w najbliższym czasie jeszcze kilka (może naście ?) kompletów płytek. Będzie to już chyba ostatnia partia. Na płytkach nie ma już błędów. Na płytce PA dołożyłem jeszcze jedno złącze CRIMP w gałęzi +12V do podpięcia wentylatora oraz dołożyłem podobne złącze w gałęzi +24V - gdyby ktoś chciał zastosować wentylator na to napięcie lub z tego miejsca przez dodatkowy stabilizator zasilać wiatrak 12V. Powiększyłem miejsce na stabilizator 12V w obudowie DPAK - dzięki czemu da się z niego pociągnąć większy prąd. Złącze J3 dostało sześć pinów (dołożyłem brakujący pin GND - na wypadek zabawy z rozwiązaniem zabezpieczenia według pomysłu Józka SP9HVW). Płytki LPF mają już prawidłową średnicę otworów w padach na cewki (1 mm). Zmieniam firmę, bo po listopadowej promocji na transport ALLPCB wróciło do normalności i trochę nam podrożało. W tej chwili taniej jest w JLCPCB. Można zamawiać tylko płytkę PA lub tylko LPF + band dekoder - niekoniecznie muszą to być komplety. Jeżeli ktoś ma jeszcze ochotę na płytki proszę pisać mi na PW. To pozwoli mi określić wielkość zamówienia. Czekam na wieści od chętnych do wtorku wieczorem - potem opłacam zamówienie.

Edit - 07.01.2019 r. Lada moment dostanę również PCB Bypass i PCB przekaźników do przełączania opcji Auto/Manual, o których pisałem wcześnie.

Edit - 08.01.2019 r. Bez wątpienia spora część kolegów będzie szukać stosownego tranzystora i być moze go zakupi. Dajcie znać jeśli wasze zakupy będą udane i pochwalcie się gdzie dokonaliście zakupu - krótko mówiąc chodzi o sprawdzone źródło. W dobie ,,malowanek" wielu kolegów podchodzi sceptycznie do aukcji internetowych na Ebay i Aliexpress. Być może nie taki diabeł straszny...... Ja zaryzykowałem na Ebay-u, ale w USA. Za parę dni zobaczymy co z tego wynikło. Nie sądzę natomiast, aby znalazł się ktoś kto zechce koordynować akcję zakupu tranzystorów - choćby ze względów, o któych przed chwilą napisałem. To nie są małe kwoty i nie wyobrażam sobie, aby znalazł się odważny, który chciałby wyłożyć własne pieniądze na zakup hurtowej (małej, ale zawsze) ilości tranzystorów nie będąc w 100% pewnym, że kupuje oryginalne tranzystory. Myślę więc, że z tym tematem każdy będzie musiał zmierzyć się sam. Możemy sobie pomóc na zasadzie o której pisałem wcześnie. Myślę, że kilkunastu kolegów na pewno będzie szukać tych półprzewodników. Jeśli ktoś dobrze trafi pochwalcie się - ,,wziąłem tu i tu, za tyle i tyle i działa". To już będzie informacja na wagę niemal szóstki w toto lotka. W naszym kręgu zainteresowań powinien również znaleźć się tranzystor z tej samej stajni, ale jeszcze mocniejszy (400 W) - D1040UK. Jest droższy od pozostałych, ale kto wie na co trafimy w naszych poszukiwaniach. Trzeba tylko pamiętać, aby nie eksperymentować bez opamiętania, bo połowę mocy doprowadzonej z zasilacza tranzystor musi oddać w postaci ciepła, a radiator i wiatrak mają określoną wydajność. Jeśli zastosujemy tranzystor, który nie będzie w stanie zbilansować się cieplnie to bez przerwy będziemy uruchamiać zabezpieczenia wzmacniacza lub się z nim po prostu po którejś łączności pożegany. Wyjścia z sytuacji są dwa:
1. Radiator o pow. 0,5 m kw. i mocny nawiew, ale to już nie wejdzie do obudowy, którą planuję zrobić. Zasilacz o stosownych parametrach również będzie dużo większy i nie wejdzie w pudełko.
2. Redukcja mocy sterującej do takiego poziomu, aby tranzystor pracował bezpiecznie, a radiator i wentylator były w stanie odprowadzić ciepło, które wytworzy tranzystor nie uruchamiając zabezpieczeń wzmacniacza.


Załączone pliki Miniatury
İmage İmage İmage İmage

.pdf  HUSAREK PA-200 opis v.4.pdf (Rozmiar: 13.98 MB / Pobrań: 1687)
.pdf  Płytka AUTO-MANUAL.pdf (Rozmiar: 15.76 KB / Pobrań: 1050)

Bogdan
(Ten post był ostatnio modyfikowany: 19-01-2019 9:44 przez SP4LVC.)
01-01-2019 11:29
Znajdź wszystkie posty użytkownika Odpowiedz cytując ten post
Odpowiedz 


Wiadomości w tym wątku
RE: Z najlepszymi życzeniami - Mój prezent gwiazdkowy - SP4LVC - 01-01-2019 11:29

Skocz do:


Użytkownicy przeglądający ten wątek: 1 gości