Odpowiedz 
 
Ocena wątku:
  • 4 Głosów - 3.25 Średnio
  • 1
  • 2
  • 3
  • 4
  • 5
WZMACNIACZE 20W i 150W wg G6ALU
SP2FP Offline
PAWEŁ
***

Liczba postów: 184
Dołączył: 01-11-2009
Post: #117
RE: WZMACNIACZE 20W i 150W wg G6ALU
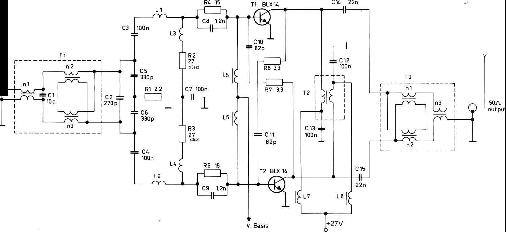
Witam w temacie przełożeń transformatora wyjściowego. Na tym forum kilka lat tym ktoś opisał dokładnie jak wygląda praca pusch-pull i co można uzyskać przy danym napięciu zasilania oraz prądach tranzystora, nie pamiętam w jakim wątku. Generalnie z jednego tranzystora emiter/źródło na masie kolektor/dren poprzez dławik do 13 V uzyskamy około 8 Vsk sinusa (1wat). Składając to w pusch-pull mamy 16 v sk (5wat) Przekładnia 1:1 da zbliżony efekt / 50 omach. Przy przekładni 1:2 napięcie rośnie do 32 vsk co daje 20wat. Dalej dla 1:3 mamy 48v co daje 45 wat. większość końcówek fabrycznych trxów ma przełożenie 1:4 co daje 64v co daje 80 wat Lekkie przesterowanie i zbliżymy się do 9 v / tranzystor które podniesie moc do 100 wat.
Tyle zgrubnie teorii przy tranzystorach które odpowiednio oddadzą prądy i moce. Dlatego LPFY nawet 3 polowe z pułapkami harmonicznych bo w praktyce większość końcówek jest przesterowana w maksymalnym punkcie mocy ssb i bez tych filtrów był by prawie prostokąt . 2 RD 16 mają za dużą oporność złączy żeby oddać oferowane 20 wat w całym zakresie pasma i dobrej czystości sygnału . W opisie samego tranzystora który daje 16 wat jest układ rezonansowy dopasowujący wejście i wyjście dzięki czemu można uzyskać większą oddawaną moc przy odpowiednim poziomie harmonicznych. Jest sprawdzony projekt PA juma http://www.jumaradio.com/juma-pa100/ gdzie dobre tranzystory dają dobre parametry, chociaż zbyt prosty układ wejścia daje mocno zmienny swr wejścia PA. Może za dużo na raz ale proszę spojrzeć na schemat końcówki wojskowe które mają 46-54 omy wejścia w zakresie 1,5-30 MHz


Załączone pliki Miniatury
İmage
(Ten post był ostatnio modyfikowany: 09-08-2018 21:11 przez SP2FP.)
09-08-2018 21:11
Odwiedź stronę użytkownika Znajdź wszystkie posty użytkownika Odpowiedz cytując ten post
Odpowiedz 


Wiadomości w tym wątku
RE: WZMACNIACZE 20W i 150W wg G6ALU - SP2FP - 09-08-2018 21:11

Skocz do:


Użytkownicy przeglądający ten wątek: 1 gości