Odpowiedz 
 
Ocena wątku:
  • 0 Głosów - 0 Średnio
  • 1
  • 2
  • 3
  • 4
  • 5
Wariacja na temat minitransceivera fazowo-homodynowego
SQ5KVS Offline
Karol
*****

Liczba postów: 1,013
Dołączył: 26-09-2012
Post: #1
Wariacja na temat minitransceivera fazowo-homodynowego
Witam.
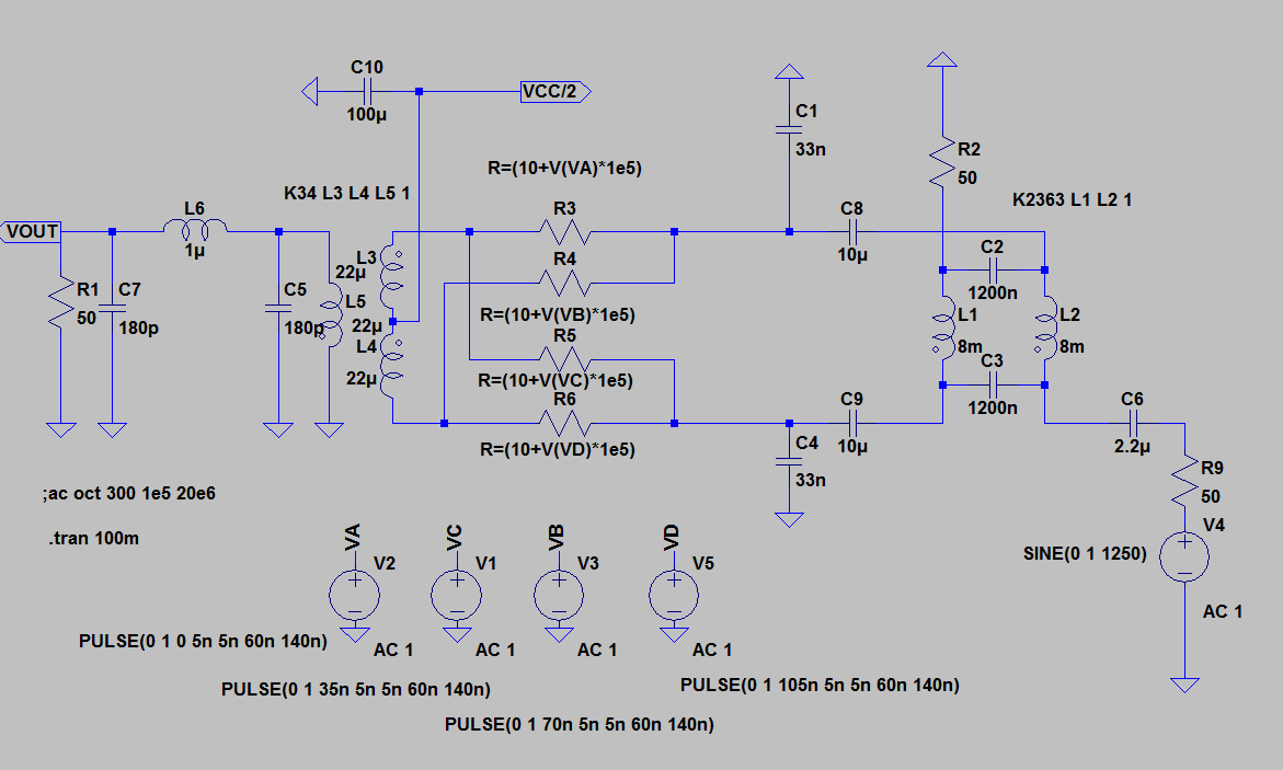
W tamtym wątku już pisałem - postanowiłem nieco poeksperymentować przy tej idei i na początek zbudować modulator (i produkt detektor) DSB. Z tym że zamiast mieszacza na diodach - 74HC4066, zamiast przesuwnika RC - przesuwnik LC itp... (jak w radiu Erywań, hi).
Przesuwnik m.cz. jest spotykanym spliterem 90* i idee zaczerpnąłem z odbiornika Funster http://qrp-popcorn.blogspot.com/search/l...20Part%202 - policzony miał być na 850Hz, wyszło wyżej prawdopodobnie za mało nawinąłem. Czy splitter dobrze "fazuje" - sprawdziłem oscyloskopem, najlepiej na 1280Hz.
Splitter zrealizowałem (bo miałem i wyszła mi sensowna ilość zwojów) na rdzeniu dwuotworowym BN-73-202 - około 30 zwojów.
Ponieważ w założeniu miało by to być do PSK ewentualnie CW (i to bardziej do odbioru), to wąski margines gdzie faza jest 90* nie jest dla mnie jakimś specjalnym minusem (PSK ma pasmo kilkudziesięciu Hz).

74HC4066 steruję typowo I+, I-, Q+, Q- z dzielnika na 74AC74, częstotliwość po podzieleniu powiedzmy że 7MHz. Dla sygnału m.cz. powinien to być modulator zrównoważony.

Działa. Po podaniu z generatora m.cz. sygnału ~1250Hz druga wstęga w zasadzie nie jest widoczna na SDR co mogło by sugerować że tłumienie (ale tylko dla tej częstotliwości tj 1.2kHz) jest na poziomie kilkudziesięciu dB (lepsze niż 40dB).
Problemem który napotkałem to to że dość znacznie przecieka nośna. Wykluczyłem już większość oczywistości typu źle podpięta noga scalaka, brak biasu na którymś 4066 itp. Wydaje mi się że ten układ powinien być zrównoważony, ba - kiedy odłączę sygnał m.cz nośna dalej jest - czego już totalnie nie rozumiem (ale może przyczyną była pora zakończenia prac, powiedzmy - wczesno-poranna..). Nawet jeśli przyczyną by był rozrzut rezystancji rON kluczy to nie powinno tak być.


Załączone pliki Miniatury
İmage
(Ten post był ostatnio modyfikowany: 08-06-2017 14:22 przez SQ5KVS.)
08-06-2017 12:45
Znajdź wszystkie posty użytkownika Odpowiedz cytując ten post
Odpowiedz 


Wiadomości w tym wątku
Wariacja na temat minitransceivera fazowo-homodynowego - SQ5KVS - 08-06-2017 12:45

Skocz do:


Użytkownicy przeglądający ten wątek: 1 gości