|
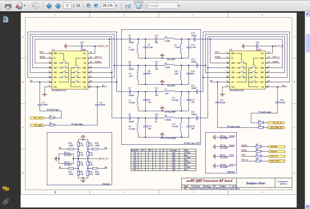
Pomiar indukcyjności przy użyciu Max6
|
SP6AUO
Andrzej ![]() ![]() ![]() ![]() ![]() Liczba postów: 1,051 Dołączył: 20-09-2009 |
|
||
| 08-10-2016 12:56 |
|
|
« Starszy wątek | Nowszy wątek »
|
Użytkownicy przeglądający ten wątek: 1 gości




