Odpowiedz 
 
Ocena wątku:
  • 0 Głosów - 0 Średnio
  • 1
  • 2
  • 3
  • 4
  • 5
Kompresor a'la Husarek
SQ5KVS Offline
Karol
*****

Liczba postów: 1,013
Dołączył: 26-09-2012
Post: #6
RE: Kompresor a'la Husarek
Witam
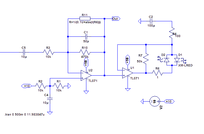
Przeprowadziłem kilka pomiarów. Niewątpliwie układ działa, choć nie jestem pewien czy ma taką charakterystykę jaką byśmy chcieli Smile Układ podobny to tego który zamieściłem powyżej choć R4 nie idzie do połowy zasilania tylko przez kondensator kilkaset uF do masy. W innym wypadku całość się potrafiła wzbudzać (to wina prostoty układu i montażu).
Diodę LED zeszlifowałem i skleiłem kropelką z fotorezystorem. Na nóżki założyłem cienkie czarne koszulki termokurczliwe, na korpusy grubsze. Opór bez świecenia diodą pod lampką wykraczał poza możliwości mojego miernika (czyli jest większy niż 20MOmów).
İmage

Dla różnych wartości wzmocnienia (R3) przeprowadziłem kilka pomiarów Uwyp-p / Uwe p-p. Generalnie wykres przypominał wykresy W1 i W2 czyli był logarytmiczny*. Ciekawy wykres jest gdy dodałem rezystor ograniczający wzmocnienie sterowania ledami - R7 (dla W1 i W2 go nie było, dla WL był około 22k) - wyraźnie widać jak poniżej pewnego napięcia wejściowego pierwszy wzmacniacz wzmacnia maksymalnym wzmocnieniem (~R10/R3) a potem zaczyna działać dość ostro ograniczenie i działa prawie jak limiter. Wartość progu tego załamania można by właśnie regulować wartością R7 (im mniejszy tym wyższy próg).

İmage

*Tak do końca nie był logarytmiczny ale go przypominał. Logarytm robi się bardziej "płaski". Tu to coś bardziej jak N*Log(x) + M*x.
(Ten post był ostatnio modyfikowany: 04-08-2016 13:11 przez SQ5KVS.)
04-08-2016 13:11
Znajdź wszystkie posty użytkownika Odpowiedz cytując ten post
Odpowiedz 


Wiadomości w tym wątku
Kompresor a'la Husarek - SQ5KVS - 17-07-2013, 16:19
RE: Kompresor a'la Husarek - SQ5KVS - 30-07-2013, 11:12
RE: Kompresor a'la Husarek - SQ5KVS - 23-06-2016, 13:23
RE: Kompresor a'la Husarek - SP2JQR - 23-06-2016, 19:39
RE: Kompresor a'la Husarek - SQ5KVS - 24-06-2016, 10:55
RE: Kompresor a'la Husarek - SQ5KVS - 04-08-2016 13:11
RE: Kompresor a'la Husarek - SP5BMP - 04-08-2016, 13:54
RE: Kompresor a'la Husarek - SQ5KVS - 05-08-2016, 10:47
RE: Kompresor a'la Husarek - SP2JQR - 05-08-2016, 12:15
RE: Kompresor a'la Husarek - SQ5KVS - 05-08-2016, 12:31
RE: Kompresor a'la Husarek - SP5BMP - 05-08-2016, 12:42

Skocz do:


Użytkownicy przeglądający ten wątek: 1 gości