Odpowiedz 
 
Ocena wątku:
  • 2 Głosów - 4.5 Średnio
  • 1
  • 2
  • 3
  • 4
  • 5
Automatyczna Regulacja Wzmocnienia
SP9FKP Offline
Piotr
*****

Liczba postów: 1,287
Dołączył: 28-06-2009
Post: #61
RE: Automatyczna Regulacja Wzmocnienia
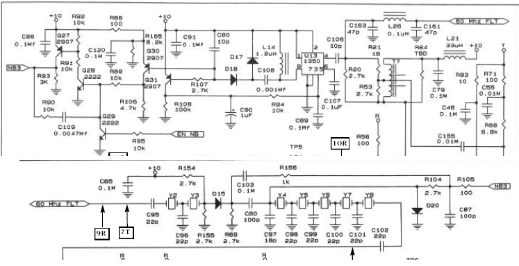
Popatrzyłem na realizację NB w TS-180, klasyka w dość staroświeckiej formie. Ale zainteresowało mnie podejście w innym klasyku. Myślę o SG-2020. Popatrzcie sami:
İmage
Wycięte dwa fragmenty dokumentacji obrazujące ideę wzmacniacza, opóźnionej ARW i układy decyzyjnego. Najciekawszą rzeczą jest bramka wtrącona w środek filtra. To prosty i nadający się do powielenia pomysł.
05-02-2015 9:53
Znajdź wszystkie posty użytkownika Odpowiedz cytując ten post
Odpowiedz 


Wiadomości w tym wątku
RE: Automatyczna Regulacja Wzmocnienia - SP9FKP - 05-02-2015 9:53

Skocz do:


Użytkownicy przeglądający ten wątek: 3 gości