Odpowiedz 
 
Ocena wątku:
  • 2 Głosów - 5 Średnio
  • 1
  • 2
  • 3
  • 4
  • 5
Następca SP5WW - ale jaki ?
SP9FKP Offline
Piotr
*****

Liczba postów: 1,287
Dołączył: 28-06-2009
Post: #108
RE: Następca SP5WW - ale jaki ?
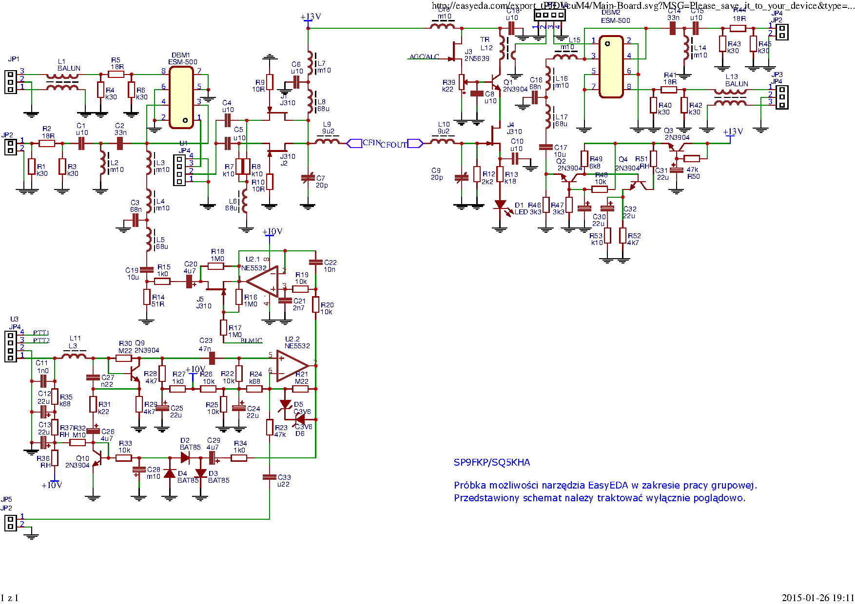
Myślę, że każdy zainteresowany miał dość czasu by przemyśleć koncepcję radia. Minęło kilka lat, handel w Internecie się rozwinął i potrafimy z niego skorzystać a to całkowicie odmienia podejście do zastosowania tego czy innego elementu i kwestię jego dostępności. Można oczywiście dalej dyskutować ale obawiam się, że następca SP5WW pozostanie w teorii. Zatem: spróbujemy z Darkiem zbudować radio względnie proste przy zagwarantowaniu elementarnego poziomu parametrów użytkowych.
Niestety, radio superheterodynowe nie da się zrobić "na skróty" bo wyjdzie kolejna odsłona "Bartka", z całym szacunkiem do tej kultowej już konstrukcji. Zobaczymy jak wyjdzie alternatywa dla Husarka, jaki ostatecznie okaże się niezbędny nakład pracy i środków.
Zdecydowałem, tytułem eksperymentu, wykorzystać EasyEDA jako podstawowe narzędzie projektowe. Stąd wolne postępy bo na bieżąco staramy się rozwiązywać napotkane problemy.

TO NIE JEST UKŁAD DO POWIELENIA !

Na jego bazie zbudowałem model i dopracowuję szczegóły.
İmage
26-01-2015 21:07
Znajdź wszystkie posty użytkownika Odpowiedz cytując ten post
Odpowiedz 


Wiadomości w tym wątku
RE: Następca SP5WW - ale jaki ? - SP9FKP - 26-01-2015 21:07

Skocz do:


Użytkownicy przeglądający ten wątek: 5 gości