Odpowiedz 
 
Ocena wątku:
  • 1 Głosów - 5 Średnio
  • 1
  • 2
  • 3
  • 4
  • 5
Wzmacniacz KF z 1W na 100 W z tranzystorem MRF101
SQ8NZD Offline
Adrian
*****

Liczba postów: 858
Dołączył: 11-02-2011
Post: #1
Wzmacniacz KF z 1W na 100 W z tranzystorem MRF101
Witam Kolegów !

Wzmacniacz KF 100 W z tranzystorem MRF101..........
https://hf5l.pl/wzmacniacz-mrf101/

Czy ktoś z SP zbudował ten wzmacniacz ?
Chodzi mi o dławik "common mode choke". Gdzie go dostać ? A druga sprawa to... jaka dioda widnieje na schemacie a mianowicie u góry 1n4148. Czy D2 można czymś zastąpić ?

Pozdrawiam.

PS> Ten wzmacniacz jest chyba opisany na łamach Świat Radio 06/2020

https://sites.google.com/view/sq8nzd - Moja strona web.
(Ten post był ostatnio modyfikowany: 06-06-2020 16:02 przez SQ8NZD.)
06-06-2020 16:02
Znajdź wszystkie posty użytkownika Odpowiedz cytując ten post
SP4LVC Offline
Bogdan sk
*****

Liczba postów: 761
Dołączył: 10-07-2009
Post: #2
RE: Wzmacniacz KF z 1W na 100 W z tranzystorem MRF101
Tu masz trafo wyjściowe: https://pl.mouser.com/ProductDetail/?qs=...GpQ%3D%3D. Dioda to zapewne Zener na 5,1 V.

Bogdan
(Ten post był ostatnio modyfikowany: 06-06-2020 18:56 przez SP4LVC.)
06-06-2020 18:56
Znajdź wszystkie posty użytkownika Odpowiedz cytując ten post
SQ8NZD Offline
Adrian
*****

Liczba postów: 858
Dołączył: 11-02-2011
Post: #3
RE: Wzmacniacz KF z 1W na 100 W z tranzystorem MRF101
Sorry, ale ten link pokazuje mi paletę półprzewodników i innych ciekawych rzeczy Smile. Nie ma w nim trafa odpowiedniego do tego układu.
Jak możesz to popraw.


pzdr.

https://sites.google.com/view/sq8nzd - Moja strona web.
(Ten post był ostatnio modyfikowany: 06-06-2020 21:52 przez SQ8NZD.)
06-06-2020 21:52
Znajdź wszystkie posty użytkownika Odpowiedz cytując ten post
SQ6IYY Offline
miso(michal]
***

Liczba postów: 157
Dołączył: 21-09-2009
Post: #4
RE: Wzmacniacz KF z 1W na 100 W z tranzystorem MRF101
(06-06-2020 21:52)SQ8NZD napisał(a):  Sorry, ale ten link pokazuje mi paletę półprzewodników i innych ciekawych rzeczy Smile. Nie ma w nim trafa odpowiedniego do tego układu.
Jak możesz to popraw.


pzdr.

Nr Mouser:
710-744851330

Nie otrzymasz koni wyścigowych krzyżując dwa osły
06-06-2020 22:07
Znajdź wszystkie posty użytkownika Odpowiedz cytując ten post
SQ8NZD Offline
Adrian
*****

Liczba postów: 858
Dołączył: 11-02-2011
Post: #5
RE: Wzmacniacz KF z 1W na 100 W z tranzystorem MRF101
Dziękuję Ci Michale !
Witam jeszcze raz,

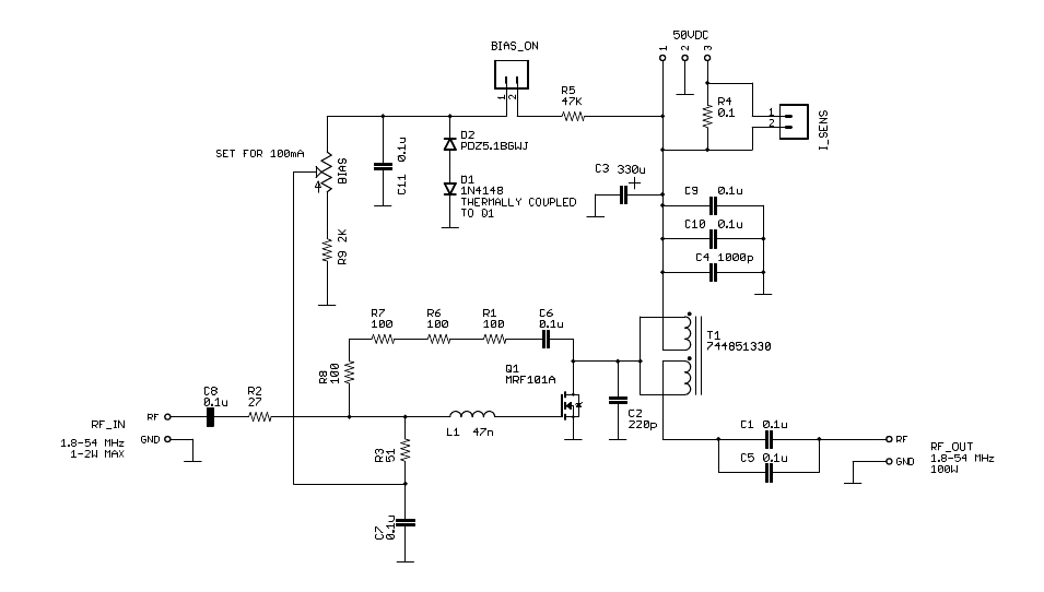
Nie rozumiem do czego są te złącza, a mianowicie ;
- BIAS_ON
- I _SENS

Confused

Napięcie 2x50V ??


Załączone pliki Miniatury
İmage

https://sites.google.com/view/sq8nzd - Moja strona web.
(Ten post był ostatnio modyfikowany: 08-06-2020 4:07 przez SQ8NZD.)
08-06-2020 4:07
Znajdź wszystkie posty użytkownika Odpowiedz cytując ten post
SP4LVC Offline
Bogdan sk
*****

Liczba postów: 761
Dołączył: 10-07-2009
Post: #6
RE: Wzmacniacz KF z 1W na 100 W z tranzystorem MRF101
Adrianie do praktycznego wykonania powinieneś rozpatrywać ten schemat. BIAS_ON - załączenie prądu spoczynkowego, a I_SENS - pomiar prądu. Napięcie zasilania - 50V.


Załączone pliki
.pdf  MRF101_EVB_Rev_B_Schematic.pdf (Rozmiar: 25.31 KB / Pobrań: 988)

Bogdan
(Ten post był ostatnio modyfikowany: 08-06-2020 7:17 przez SP4LVC.)
08-06-2020 7:17
Znajdź wszystkie posty użytkownika Odpowiedz cytując ten post
SQ8NZD Offline
Adrian
*****

Liczba postów: 858
Dołączył: 11-02-2011
Post: #7
RE: Wzmacniacz KF z 1W na 100 W z tranzystorem MRF101
(08-06-2020 7:17)SP4LVC napisał(a):  BIAS_ON - załączenie prądu spoczynkowego,

Czyli BIAS_ON to przełączenie w stan gotowości wzmacniacza do pracy ??

Szukałem w GOOGLE, ale mało tego. Prosiłbym o proste wyjaśnienie tego tematu

# z tym I_SENS już wiem o co chodzi.

https://sites.google.com/view/sq8nzd - Moja strona web.
(Ten post był ostatnio modyfikowany: 08-06-2020 15:06 przez SQ8NZD.)
08-06-2020 15:06
Znajdź wszystkie posty użytkownika Odpowiedz cytując ten post
SP4LVC Offline
Bogdan sk
*****

Liczba postów: 761
Dołączył: 10-07-2009
Post: #8
RE: Wzmacniacz KF z 1W na 100 W z tranzystorem MRF101
Tak. Natomiast na moim schemacie po zwarciu punktu BIAS-OFF do masy zanika napięcie polaryzacji bramki (prąd spoczynkowy) i wzmacniacz nie pracuje, czyli jest jakby w pozycji ODBIÓR. Adrianie wybacz, ale pytasz o takie rzeczy, że to nie wróży dobrze przed takim przedsięwzięciem. Zastanów się dobrze, czy podołasz zanim tranzystor pójdzie z dymem.

Bogdan
08-06-2020 15:31
Znajdź wszystkie posty użytkownika Odpowiedz cytując ten post
SQ8NZD Offline
Adrian
*****

Liczba postów: 858
Dołączył: 11-02-2011
Post: #9
RE: Wzmacniacz KF z 1W na 100 W z tranzystorem MRF101
Drogi SP4LVC.

Dziękuję za bardzo cenne wskazówki.
U mnie bardzo kuleje teoria. Z praktyką jest lepiej. Umiem zrobić coś wg. schemat-u

Na razie nie mam za bardzo kasy, ale projekt jest w moim "zasięgu" Smile

PS> Czy 2n7002 można zastąpić 2n7000 ? Nie lubię SMD hi!

https://sites.google.com/view/sq8nzd - Moja strona web.
(Ten post był ostatnio modyfikowany: 08-06-2020 15:38 przez SQ8NZD.)
08-06-2020 15:38
Znajdź wszystkie posty użytkownika Odpowiedz cytując ten post
AdamC Offline
Użytkownik
***

Liczba postów: 170
Dołączył: 28-05-2010
Post: #10
RE: Wzmacniacz KF z 1W na 100 W z tranzystorem MRF101
(08-06-2020 15:38)SQ8NZD napisał(a):  U mnie bardzo kuleje teoria. Z praktyką jest lepiej.
PS> Czy 2n7002 można zastąpić 2n7000 ? Nie lubię SMD hi!

Jak nie lubisz smd to przeczytaj datasheet, jest okazja podciągnąć teorię.
http://www.farnell.com/datasheets/229956...1591625935
08-06-2020 16:27
Znajdź wszystkie posty użytkownika Odpowiedz cytując ten post
Odpowiedz 


Skocz do:


Użytkownicy przeglądający ten wątek: 1 gości