Odpowiedz 
 
Ocena wątku:
  • 0 Głosów - 0 Średnio
  • 1
  • 2
  • 3
  • 4
  • 5
filtr elektromechaniczny
SP2JQR Offline
Henryk
*****

Liczba postów: 1,528
Dołączył: 23-08-2009
Post: #21
RE: filtr elektromechaniczny
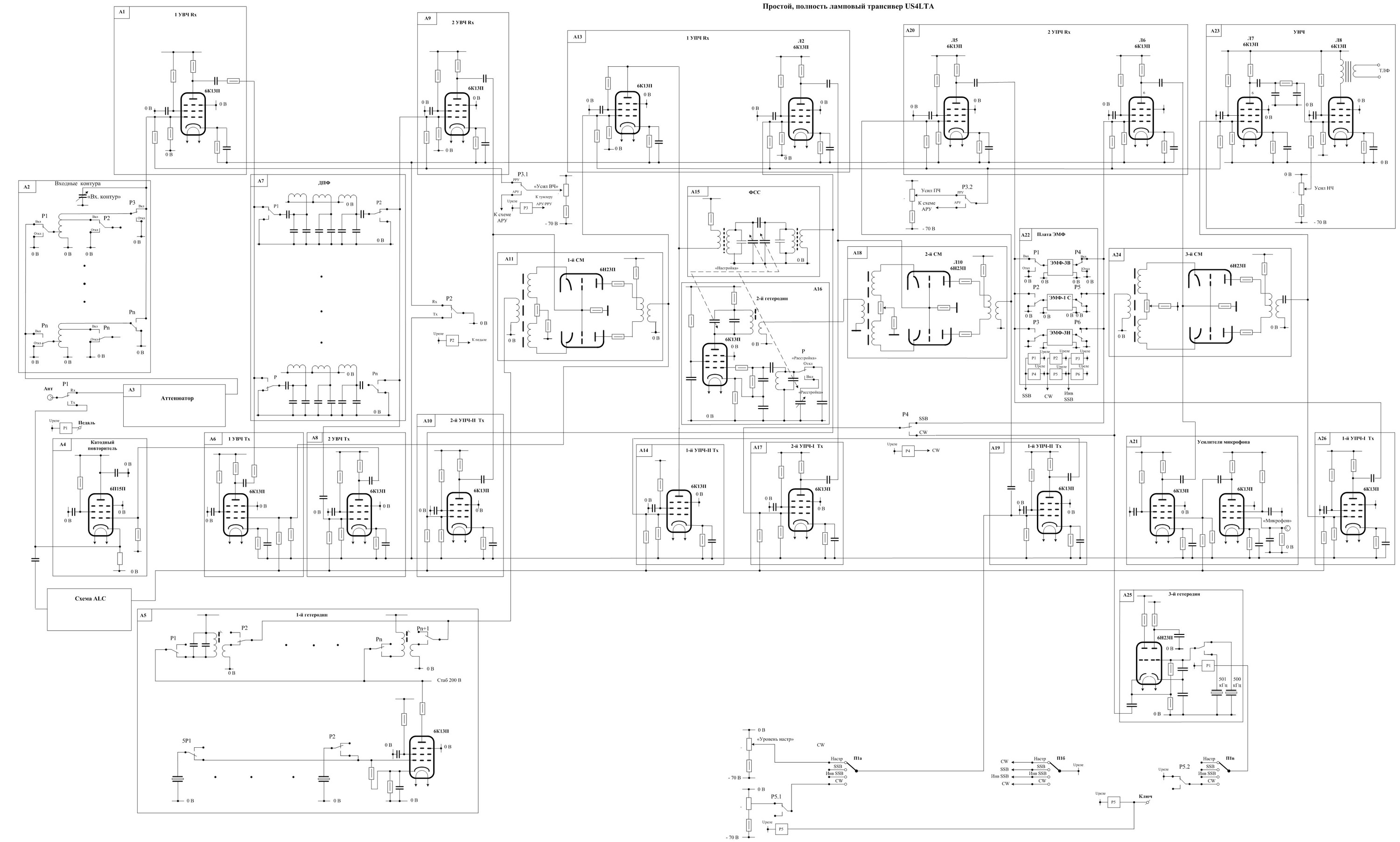
Tak jak obiecałem wklejam parę lampowych schematów TRX:
bardziej wyraźny schemat pierwszej wersji UW3DI:

.7z  UW3DI - I.7z (Rozmiar: 1.28 MB / Pobrań: 828)

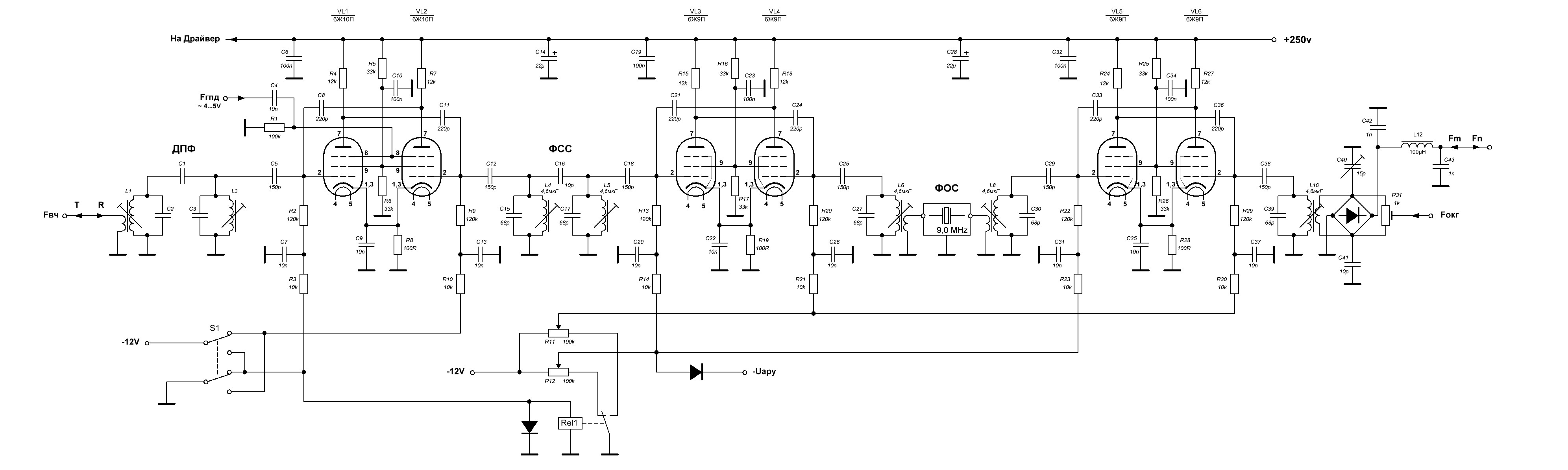
Jeszcze dwa TRXy lampowe z filtrem EMF:
İmage

İmage


A tu poniżej jprzykłady lampowych torów rewersyjnych z filtrami kwarcowym, których włączenie jest jak widać poniżej bardziej skomplikowane niż filtrów elektromechanicznych:
genialnie zaprojektowany małolampowy TRX
İmage

rewersyjny, małooszczędny tor lampowy:
İmage
(Ten post był ostatnio modyfikowany: 30-05-2020 10:35 przez SP2JQR.)
30-05-2020 10:35
Znajdź wszystkie posty użytkownika Odpowiedz cytując ten post
SP8GSC Offline
Krzysztof
**

Liczba postów: 77
Dołączył: 25-05-2020
Post: #22
RE: filtr elektromechaniczny
Dziekuję za wstawienie schematów
Na pierwszym po UW3DI nie jestem w stanie nawet odszukać filtru FEM.
Drugi (RX3APL) jest fajny. Przerysuję go żeby nie był ukośny i odręczny.
Dołączenie okazało się bardzo proste, chyba dokładnie takie samo jak na schemacie w wątku "odbiornik lampowy na 7MHz z filtrem elektromechanicznym".
Nawet obwód rezonansowy w anodzie mieszacza jest - tak jak u mnie.
(Ten post był ostatnio modyfikowany: 30-05-2020 13:27 przez SP8GSC.)
30-05-2020 11:23
Odwiedź stronę użytkownika Znajdź wszystkie posty użytkownika Odpowiedz cytując ten post
SP2JQR Offline
Henryk
*****

Liczba postów: 1,528
Dołączył: 23-08-2009
Post: #23
RE: filtr elektromechaniczny
Jeszcze jeden "prosty" icałkowicie lampowyTRX z całym zestawem filtrów EMF i trochę inną filozofią konstruowania:
İmage
30-05-2020 11:57
Znajdź wszystkie posty użytkownika Odpowiedz cytując ten post
SP8GSC Offline
Krzysztof
**

Liczba postów: 77
Dołączył: 25-05-2020
Post: #24
RE: filtr elektromechaniczny
Oooo panie. Konstruowanie takich filtrów p.cz. to nie dla mnie. Podwójne i jeszcze z uzwojeniami sprzęgającymi. To wyższa szkoła jazdy. Pojedynczy plus kondensator sprzęgający to coś dla mnie.
30-05-2020 13:32
Odwiedź stronę użytkownika Znajdź wszystkie posty użytkownika Odpowiedz cytując ten post
SP9FKP Offline
Piotr
*****

Liczba postów: 1,287
Dołączył: 28-06-2009
Post: #25
RE: filtr elektromechaniczny
Filtr elektromechaniczny, jak każdy inny, ma swoją charakterystyczną impedancję obciążenia i prócz dostrojenia do rezonansu trzeba mu zapewnić właściwe warunki pracy. Na pewno nie zapewni mu tego drugi obwód rezonansowy nadkrytyczne sprzężony z filtrem. Jeśli warunki pracy lamp(y) nie dają takiej gwarancji bezpieczniej będzie założyć przekładnię dopasowującą. W przeciwnym wypadku zafalowania zniweczą cały efekt.

Praktykujący teoretyk
30-05-2020 19:51
Znajdź wszystkie posty użytkownika Odpowiedz cytując ten post
SP8GSC Offline
Krzysztof
**

Liczba postów: 77
Dołączył: 25-05-2020
Post: #26
RE: filtr elektromechaniczny
(30-05-2020 19:51)SP9FKP napisał(a):  ...Na pewno nie zapewni mu tego drugi obwód rezonansowy nadkrytyczne sprzężony z filtrem.
Wszystkie filtry p.cz. powinny być w pudelkach metalowych (najlepiej dużych). Obwód filtru elektromechanicznego jest wewnątrz metalowej obudowy, wiec nie można tu mówić o jakimkolwiek sprzeżeniu indukcyjnym.
Sprzężenie jest wyłącznie pojemnościowe poprzez kondensator 100p - zamierzone, bo przecież trzeba jakoś ten sygnał do filtra elektromechnicznego dostarczyć.
01-06-2020 13:02
Odwiedź stronę użytkownika Znajdź wszystkie posty użytkownika Odpowiedz cytując ten post
SP7CLB Offline
Krzysztof
***

Liczba postów: 188
Dołączył: 05-04-2010
Post: #27
RE: filtr elektromechaniczny
Tutaj sprzężenie nadkrytyczne jednego obwodu rezonansowego z drugim - w FEM jest w tym wypadku złe. Prowadzi do
powstania "siodła" w punkcie rezonansu i duży spadek wzmocnienia. Sprzężenie podkrytyczne też tutaj nic nie daje, poza zmniejszeniem wzmocnienia. Lepsze jest zastosowanie dławika i kondensatora sprzęgającego ok. 1nF, lub nawet zamiast dławika rezystora 2.2-4.7k.
(Ten post był ostatnio modyfikowany: 01-06-2020 13:58 przez SP7CLB.)
01-06-2020 13:57
Znajdź wszystkie posty użytkownika Odpowiedz cytując ten post
SP8GSC Offline
Krzysztof
**

Liczba postów: 77
Dołączył: 25-05-2020
Post: #28
RE: filtr elektromechaniczny
(01-06-2020 13:57)SP7CLB napisał(a):  Tutaj sprzężenie nadkrytyczne jednego obwodu rezonansowego z drugim - w FEM jest w tym wypadku złe. Prowadzi do
powstania "siodła" w punkcie rezonansu i duży spadek wzmocnienia. Sprzężenie podkrytyczne też tutaj nic nie daje, poza zmniejszeniem wzmocnienia. Lepsze jest zastosowanie dławika i kondensatora sprzęgającego ok. 1nF, lub nawet zamiast dławika rezystora 2.2-4.7k.
Moim zdaniem te dwa obwody nie będą w ogóle nie będą sprzężone tylko połączone pojemnością. Czy wystąpi w praktyce "siodło" trzebaby sprawdzić. Zamiana obwodu na dlawik lub opornik to banalne zadanie z którym poradzi sobie każdy nawet poczatkujacy konstruktor.
Takie samo rowiązanie (obwod plus filtr FEM) spotkalem na innych schematach.
Być może to błąd.
W ukladach p.cz. często stosuje sie podwójne filtry, z których jeden jest w obwodzie anody poprzedniego stopnia, a drugi w s1 następnego. Są sprzężone indukcyjnie. Tu mamy takie samo rozwiązanie z tym że połączenie (sprzężenie) jest pojemnościowe. Tak to widzę. Poza tym chciałbym żeby odbiornik działał dobrze nawet bez filtru elektromechanicznego, a wtedy obwód rezonansowy w anodzie mieszacza jest niezbędny.
(Ten post był ostatnio modyfikowany: 04-06-2020 20:33 przez SP8GSC.)
01-06-2020 17:44
Odwiedź stronę użytkownika Znajdź wszystkie posty użytkownika Odpowiedz cytując ten post
SP9FKP Offline
Piotr
*****

Liczba postów: 1,287
Dołączył: 28-06-2009
Post: #29
RE: filtr elektromechaniczny
(01-06-2020 17:44)SP8GSC napisał(a):  Moim zdaniem te dwa obwody nie będa w ogole nie będą sprzężone tylko polączone pojemnością

Dla czytających za Encyklopedią PWN (by nie być posądzonym o niecne cele):

"sprzężenie obwodów elektrycznych, wzajemne oddziaływanie obwodów elektrycznych, objawiające się przepływem energii między nimi
np. indukcyjne, pojemnościowe."
Dodam tylko, że może być mieszane.

Praktykujący teoretyk
02-06-2020 8:06
Znajdź wszystkie posty użytkownika Odpowiedz cytując ten post
SP2JQR Offline
Henryk
*****

Liczba postów: 1,528
Dołączył: 23-08-2009
Post: #30
RE: filtr elektromechaniczny
Aby zmierzyć jak to sprzężenie wygląda w rzeczywistości można podać sygnał z analizatora NWT na siatkę lampy przed filtrem. By obciążenie analizatora było prawidłowe na tą siatkę trzeba zapiąć też rezystor 50 omów. Z kolei napięcie w.cz. należy zdjąć z wejścia filtru (tak, z wejścia, a nie z wyjścia - nie pomyliłem się) wysokoomowo. Można użyć przekrosowanej lampy następnego stopnia i podać sygnał na siatkę, a zdjąć z anody szerokopasmowo lub użyć dowolnej sondy wysokoomowej np wykonanej na mosfecie.

Wtedy będzie widać bez zbytecznej dyskusji czy, i kiedy wystąpi siodło. Można przy pomocy takiego pomiaru najbardziej optymalnie dobrać parametry obwodu anodowego i kondensator sprzęgający z filtrem, aby uzyskać największy sygnał na filtrze. Prawidłowa charakterystyka powinna mieć jeden wierzchołek, lub niewielkie wypłaszczenie, inaczej obwody się rozjadą i może się zdarzyć, że będziemy w dołku charakterystyki pomiędzy wierzchołkami nadkrytycznie sprzężonych obwodów co objawi się obniżeniem czułości radia.

Dobroć cewki filtru elektromechanicznego jest tak mała, że czasem trudno zauważyć wierzchołek rezonansu... (wnioski wyciągnijcie sami)

Tłumienie rosyjskich filtrów EMF na 500kHz sięga czasem 10dB. Pod tym względem dużo lepsze są niemieckie filtry na 200kHz które mają tłumienie od 1,5 do 4dB.
(Ten post był ostatnio modyfikowany: 02-06-2020 9:32 przez SP2JQR.)
02-06-2020 9:27
Znajdź wszystkie posty użytkownika Odpowiedz cytując ten post
Odpowiedz 


Skocz do:


Użytkownicy przeglądający ten wątek: 1 gości