Odpowiedz 
 
Ocena wątku:
  • 23 Głosów - 4.26 Średnio
  • 1
  • 2
  • 3
  • 4
  • 5
HUSAREK DSP
SP5BMP Offline
Janusz
****

Liczba postów: 606
Dołączył: 02-11-2010
Post: #1121
RE: HUSAREK DSP
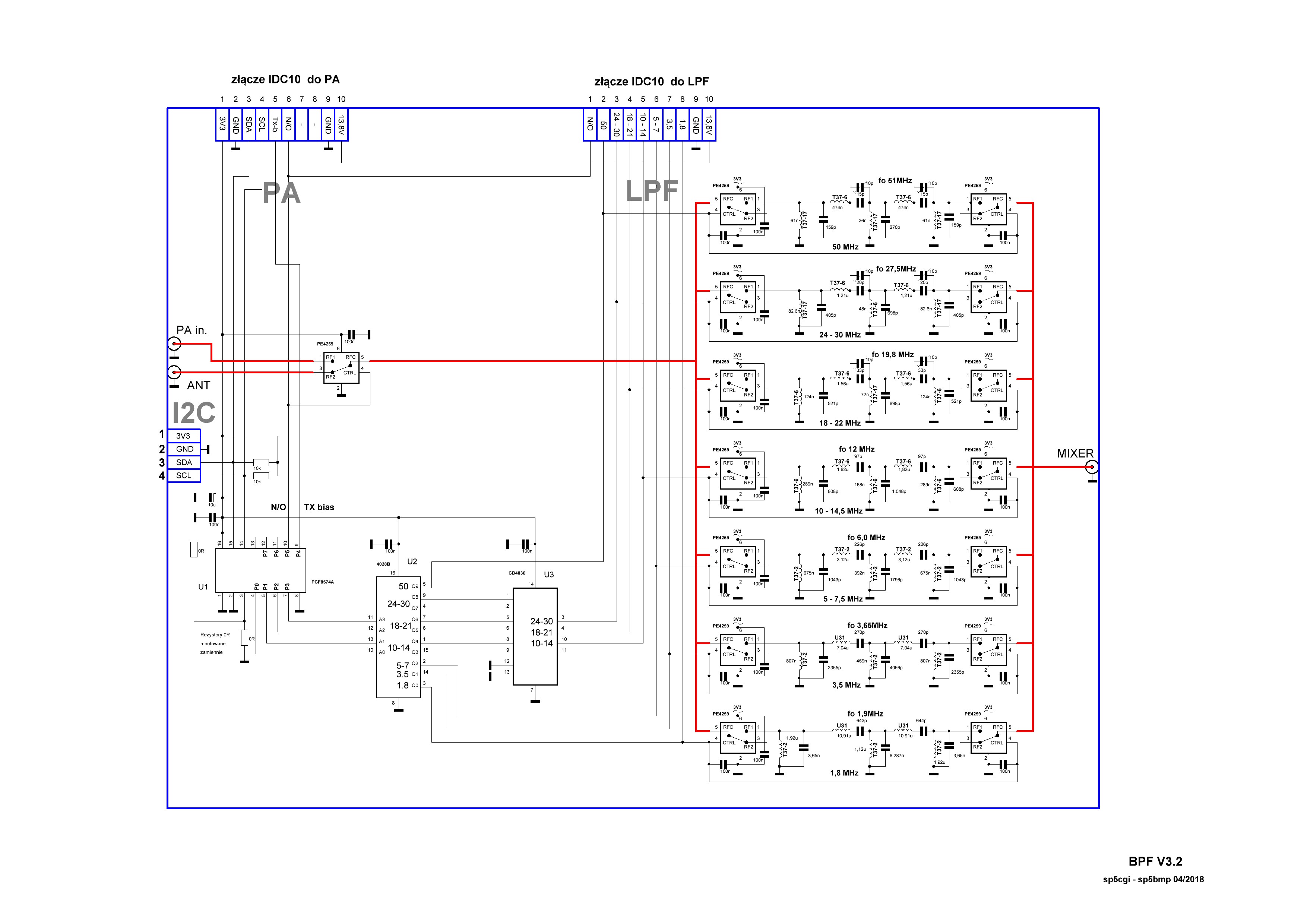
Kolega Maciek sp5cgi przywiózł na Łosia i pokazał moduł filtrów BPF do Husarka DSP, który może być stosowany i w innych konstrukcjach. Filtry te wzbudziły spore zainteresowanie kolegów i na ich prośbę zamieszczam schemat, fotki dla tych którzy ich nie widzieli oraz przykładowe pomiary. Płytka posiada wymiary 76x106 mm. Proszę zwrócić uwagę na wielkość wnoszonego tłumienia w paśmie przepuszczania filtru. Dla informacji podam, że trzy elektroniczne przełączniki wnoszą łączne tłumienie 0,9dB a resztę filtr.
Janusz.


Załączone pliki Miniatury
İmage İmage İmage

.pdf  BPF 80m we_wy.pdf (Rozmiar: 19.21 KB / Pobrań: 1061)
.pdf  BPF 30_20m we_wy.pdf (Rozmiar: 20.24 KB / Pobrań: 940)
.pdf  BPF 17_15m we_wy.pdf (Rozmiar: 19.55 KB / Pobrań: 926)
(Ten post był ostatnio modyfikowany: 28-05-2018 20:57 przez SP5BMP.)
28-05-2018 20:57
Znajdź wszystkie posty użytkownika Odpowiedz cytując ten post
SP2JQR Offline
Henryk
*****

Liczba postów: 1,528
Dołączył: 23-08-2009
Post: #1122
RE: HUSAREK DSP
Jakie jest tłumienie przesłuchu na niezałączonym filtrze na najwyższym paśmie?
Pytam, bo przełączniki można odwrócić i zwierać do masy niewykorzystane filtry.
30-05-2018 10:06
Znajdź wszystkie posty użytkownika Odpowiedz cytując ten post
SP5CGI Offline
Maciek
***

Liczba postów: 200
Dołączył: 31-05-2011
Post: #1123
RE: HUSAREK DSP
Wyjścia nie załączone są wewnątrz struktury przełączane na masę, w związku z tym filtry nie podłączone są zwarte do masy.
(Ten post był ostatnio modyfikowany: 30-05-2018 10:49 przez SP5CGI.)
30-05-2018 10:49
Znajdź wszystkie posty użytkownika Odpowiedz cytując ten post
SP2JQR Offline
Henryk
*****

Liczba postów: 1,528
Dołączył: 23-08-2009
Post: #1124
RE: HUSAREK DSP
OK zdążyłem już zobaczyć pdfa. Izolacja jest podana dla znacznie wyższej częstotliwości i dlatego jestem ciekaw ile jest na KF. Zmartwiłem się tylko częstotliwością przełączania, która wynosi tylko 25kHz, więc nie da się tego zastosować do mieszacza.
30-05-2018 10:56
Znajdź wszystkie posty użytkownika Odpowiedz cytując ten post
SP7SP Offline


Liczba postów: 3
Dołączył: 03-02-2013
Post: #1125
RE: HUSAREK DSP
Witam Husarków!
Dołączam do Was!
31-05-2018 16:17
Znajdź wszystkie posty użytkownika Odpowiedz cytując ten post
SP5BMP Offline
Janusz
****

Liczba postów: 606
Dołączył: 02-11-2010
Post: #1126
RE: HUSAREK DSP
Dobra wiadomość. Cieszy mnie to bardzo że grono kolegów budujących Husarka DSP się powiększa. Są koledzy, którzy po doświadczeniach z budowy pierwszego, zbudowali drugiego o innym przeznaczeniu, w innej obudowie dostosowując go do własnych potrzeb. Powodzenia Pawle. Janusz.
31-05-2018 17:45
Znajdź wszystkie posty użytkownika Odpowiedz cytując ten post
SP4LVC Offline
Bogdan sk
*****

Liczba postów: 761
Dołączył: 10-07-2009
Post: #1127
RE: HUSAREK DSP
Witamy Pana Pawła w gronie ,,zakręconych".

Bogdan
31-05-2018 21:24
Znajdź wszystkie posty użytkownika Odpowiedz cytując ten post
SP9BSL Offline
Sławek
*****

Liczba postów: 788
Dołączył: 20-10-2015
Post: #1128
RE: HUSAREK DSP
Witajcie,
mam pytanie do Janusza SP5BMP (chyba że ktoś ma już takie pomiary) odnośnie przełącznika PE4259: interesuje mnie jego S11 dla f<10MHz bo taka minimalna częstotliwość jest podana w jego pdf. Czy byłaby możliwość wykonania takiego pomiaru (dla załączonego i wyłączonego wejścia)?
Dla czego pytam: ten klucz jest zalecany jako "zamiennik" PE4283 który chodził od DC...4GHz (zastosowany np. w KX-3) a jest specyfikowany dla f 10MHz...3GHz.

73 Sławek
01-06-2018 21:08
Odwiedź stronę użytkownika Znajdź wszystkie posty użytkownika Odpowiedz cytując ten post
SP5BMP Offline
Janusz
****

Liczba postów: 606
Dołączył: 02-11-2010
Post: #1129
RE: HUSAREK DSP
Witam Sławku. Nie robiłem wcześniej takich pomiarów. Wyszedłem z założenia , że jak tranzystor przewodzi dobrze 10 MHz to i zrobi to samo dla 2 MHz. Na Twoją prośbę wykonałem te pomiary.
Pozdrawiam i powodzenia w konstrukcjach życzę. Janusz.


Załączone pliki
.pdf  klucz rozwarty wyjście nie obciążone.pdf (Rozmiar: 16.62 KB / Pobrań: 996)
.pdf  klucz rozwarty wyjśćie obciążone.pdf (Rozmiar: 16.48 KB / Pobrań: 916)
.pdf  klucz zwarty wyjście nie obciążone.pdf (Rozmiar: 16.74 KB / Pobrań: 849)
.pdf  klucz zwarty wyjśćie obciążone.pdf (Rozmiar: 16.57 KB / Pobrań: 809)
.pdf  sprzęgacz rozwarty.pdf (Rozmiar: 16.76 KB / Pobrań: 800)
.pdf  sprzęgacz z 50 om.pdf (Rozmiar: 16.61 KB / Pobrań: 818)
.pdf  WFS terminator po kluczu.pdf (Rozmiar: 17.62 KB / Pobrań: 820)
.pdf  WFS terminator po sprzęgaczu.pdf (Rozmiar: 17.58 KB / Pobrań: 887)
02-06-2018 12:10
Znajdź wszystkie posty użytkownika Odpowiedz cytując ten post
SP9BSL Offline
Sławek
*****

Liczba postów: 788
Dołączył: 20-10-2015
Post: #1130
RE: HUSAREK DSP
Dziękuję bardzo za pomiary. Ciekawiło mnie dla czego opisali ten klucz że pracuje od 10MHz jednocześnie podając go za odpowiednik takiego który pracuje od DC (PE4283). Wyniki Twoich pomiarów wyglądają dobrze. Jeszcze raz dzięki!

73 Sławek
03-06-2018 20:14
Odwiedź stronę użytkownika Znajdź wszystkie posty użytkownika Odpowiedz cytując ten post
Odpowiedz 


Skocz do:


Użytkownicy przeglądający ten wątek: 8 gości