Odpowiedz 
 
Ocena wątku:
  • 23 Głosów - 4.26 Średnio
  • 1
  • 2
  • 3
  • 4
  • 5
HUSAREK DSP
SP2GNB Offline
Staszek sk
****

Liczba postów: 451
Dołączył: 14-02-2015
Post: #1011
RE: HUSAREK DSP
Witam,
Poproszę Jurka SQ9RFC o wyczyszczenie swojej skrzynki odbiorczej lub(i) kontakt ze mną.

73 Staszek SP2GNB
10-01-2018 13:29
Znajdź wszystkie posty użytkownika Odpowiedz cytując ten post
SQ7BCH Offline
Mariusz

Liczba postów: 6
Dołączył: 04-09-2012
Post: #1012
RE: HUSAREK DSP
Witam
Kieruję pytanie do osób które (jeśli są tu na forum), tak jak ja ostatnio zakupiły zmontowane i uruchomione moduły radiowe w DW_RADIO.
Moja płytka wykazuje bardzo duże "mikrofonowanie" przy pukaniu w dowolnym miejscu pcb.
Czy Wasze moduły też mają taką tendencję czy trafił mi się taki egzemplarz?
Z góry dziękuję za informację.

Serdecznie pozdrawiam.
14-01-2018 16:00
Znajdź wszystkie posty użytkownika Odpowiedz cytując ten post
SP5BMP Offline
Janusz
****

Liczba postów: 606
Dołączył: 02-11-2010
Post: #1013
RE: HUSAREK DSP
Sprawdziłem mikrofonowanie modułu radiowego w dwóch egzemplarzach.
Pierwszy to płytka wykonana metodą domową jest zainstalowana w moim modelowym Husarku.
Ta płytka przy dość mocnym uderzeniu w nią śrubokrętem praktycznie nie mikrofonuje. Smetr wychyla się do max S=1.
Załączona szerokość filtru 2,5kHz, bez AMP i ATT a wejście antenowe w powietrzu.. Płytka z Si570 jest umocowana oddzielnie do płyty montażowej i bardzo mocno skręcona z nią.
Drugą płytkę zmontowałem też sam, ale na druku fabrycznym i ta płytka mikrofonuje. Po uderzeniu w nią śrubokrętem Smetr wychyla się do S=5. Płytka z Si570 jest zamontowana na płytce modułu radiowego..
Wiem jednocześnie, że część kolegów zamontowała w swoich Husarkach głośniki. A więc nie było mikrofonowania, które by przeszkadzało.
Proszę o informację innych kolegów.
Pozdrawiam, Janusz.
14-01-2018 20:15
Znajdź wszystkie posty użytkownika Odpowiedz cytując ten post
SP6IFN Offline
Ryszard
****

Liczba postów: 463
Dołączył: 23-03-2010
Post: #1014
RE: HUSAREK DSP
W moim egzemplarzu montowanym samodzielnie na płytce z DW Radio, występowało lekkie mikrofonowanie. Zmieniłem wszystkie kondensatory sprzęgające w torach odbiornika (zaczynając zaraz po kluczach K1-K4), oraz nadajnika na płycie głównej na kondensatory elektrolityczne. Przeniosłem też generator Si570 poza płytkę główną. Zjawisko ustąpiło. To samo wykonałem w drugim egzemplarzu Husarka montowanym przez mojego Kolegę. Też pomogło.
Rysio!
14-01-2018 21:09
Odwiedź stronę użytkownika Znajdź wszystkie posty użytkownika Odpowiedz cytując ten post
SP7ROH Offline
Maciek
*

Liczba postów: 45
Dołączył: 12-03-2010
Post: #1015
RE: HUSAREK DSP
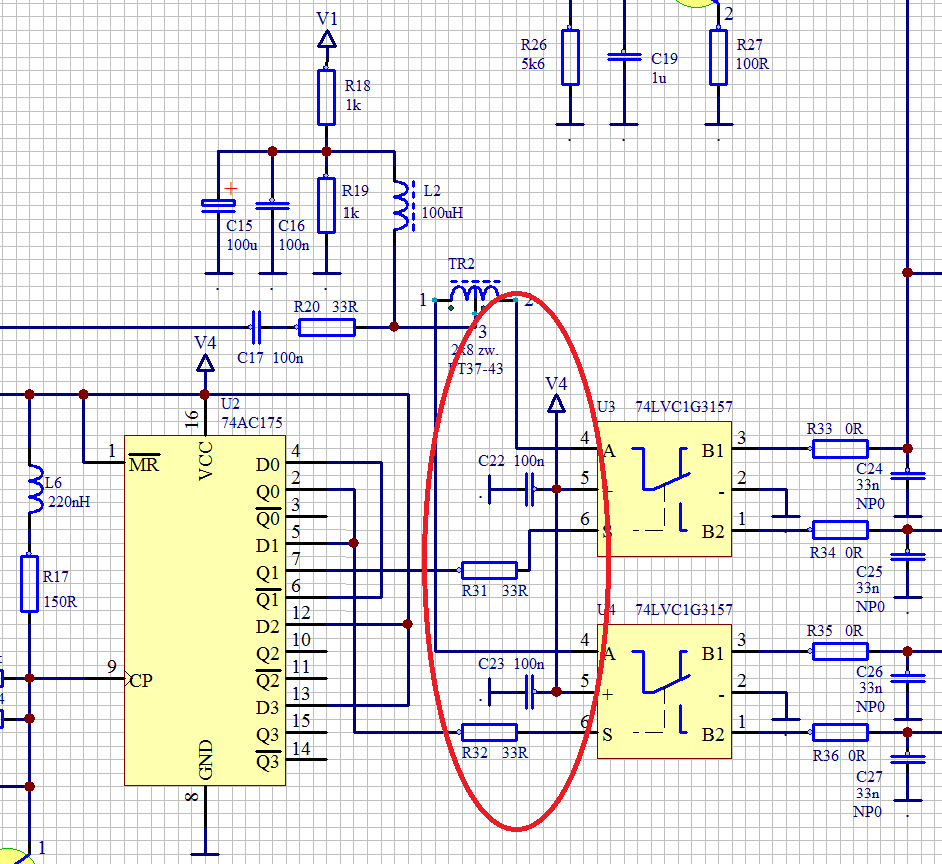
Wykonałem próby na przeprojektowanym i zmontowanym przeze mnie PCB Husarka DSP, takim jak na zdjęciach poniżej. Pukając w przypadkowe miejsca
na płytce (także VFO - zamocowane na tejże PCB), mikrofonowanie w zasadzie nie występuje, powoduje minimalne wychylenia S-metra.
Natomiast opukiwanie miejsc oznaczonych na zdjęciu okręgami powoduje szaleństwo S-metra. Jest to miejsce układu wskazane na fragmencie schematu.
Warunki sprawdzania były takie jak u Janusza.

Pozdrawiam

Maciek
-=-

İmage

İmage

İmage
14-01-2018 21:39
Znajdź wszystkie posty użytkownika Odpowiedz cytując ten post
SQ7BCH Offline
Mariusz

Liczba postów: 6
Dołączył: 04-09-2012
Post: #1016
RE: HUSAREK DSP
Dziękuję bardzo za wszystkie podpowiedzi. U mnie s-metr szaleje nieźle gdzie nie puknę. Położenie generatora nie ma na to wpływu. Obecnie (po różnych testach) też mam poza radiową. A teraz rodzynek - nawet najdelikatniejsze dotknięcie lub przesunięcie dielektryka po rdzeniu TR2 wg schematu (na PCB błędnie oznaczony jako Tr1) daje największy wychył s-metra. Zmiana wskazań w reakcji na najmniejsze drgnięcie transformatora. No i chyba strzał w 10 kę. W przysłanej płytce rdzeń Tr2 (Tr1) jest uniesiony na drutach nad pcb. Po dociśnięciu go do pcb mikrofonowanie jest ledwo widoczne. Chyba go przykleję.

Serdecznie pozdrawiam.
(Ten post był ostatnio modyfikowany: 15-01-2018 1:00 przez SQ7BCH.)
15-01-2018 1:00
Znajdź wszystkie posty użytkownika Odpowiedz cytując ten post
SP5BMP Offline
Janusz
****

Liczba postów: 606
Dołączył: 02-11-2010
Post: #1017
RE: HUSAREK DSP
Dziękuję kolegom za informacje odnośnie mikrofonowania płytki.
Przypomniałem sobie, że w module, który u mnie nie mikrofonuje mam
przyklejony transformator do płytki za pomocą dwustronnej elastycznej
taśmy klejącej 3M o grubości 1 mm.
Pozdrawiam, Janusz.
15-01-2018 13:06
Znajdź wszystkie posty użytkownika Odpowiedz cytując ten post
SP6IFN Offline
Ryszard
****

Liczba postów: 463
Dołączył: 23-03-2010
Post: #1018
RE: HUSAREK DSP
No to ciekawe spostrzeżenie. Przy najbliższej okazji "zaglutuję" trafo do płyty radiowej. Co do klejenia, przypominam, pod żadnym pozorem nie wolno używać kleju typu "Kropelka", lub też podobnych. Można stosować dwuskładnikowy "Distal". Przewiozłem się na "Kropelce" przyklejając rdzenie proszkowe, może więc mieć też wpływ na rdzenie ferrytowe. Już gdzieś na forum pisałem o tym.
Rysio!
(Ten post był ostatnio modyfikowany: 15-01-2018 21:14 przez SP6IFN.)
15-01-2018 18:14
Odwiedź stronę użytkownika Znajdź wszystkie posty użytkownika Odpowiedz cytując ten post
SP9FKP Offline
Piotr
*****

Liczba postów: 1,287
Dołączył: 28-06-2009
Post: #1019
RE: HUSAREK DSP
A co się stało?
16-01-2018 12:03
Znajdź wszystkie posty użytkownika Odpowiedz cytując ten post
SQ3HTX Offline


Liczba postów: 7
Dołączył: 22-05-2011
Post: #1020
RE: HUSAREK DSP
Czesc, jako wyzwanie na początek tego roku zabieram się za zmontowanie w miarę dostępności czasu Husarka DSP. Widze że sytuacja jest "dynamiczna". Czy jest lokalizacja skąd można pobrać schematy/pcb + wsad z aktualnej wersji? Wątek przekroczył tysiąc wpisów do przeglądnięcia.
21-01-2018 14:34
Znajdź wszystkie posty użytkownika Odpowiedz cytując ten post
Odpowiedz 


Skocz do:


Użytkownicy przeglądający ten wątek: 11 gości