Odpowiedz 
 
Ocena wątku:
  • 1 Głosów - 5 Średnio
  • 1
  • 2
  • 3
  • 4
  • 5
Enkoder w wykonaniu Home Made
SP9EZQ Offline
Początkujący
**

Liczba postów: 93
Dołączył: 18-08-2009
Post: #31
RE: Piligrim
Witam
Jestem w trakcie wykonywania enkodera magnetycznego na AS5040 uzyskany jako próbka producenta z zalecanym do tego układu magnesem o oznaczeniach NdFeB, D6x2,5mm, epoxy coated, temperature <150*C. Magnesik przykleiłem do osi silnika krokowego a nad nim przymocuję płytke pcb z układem AS5040.
Pozdrawiam
Stonisław SP9EZQ
10-08-2010 18:52
Znajdź wszystkie posty użytkownika Odpowiedz cytując ten post
SP9EZQ Offline
Początkujący
**

Liczba postów: 93
Dołączył: 18-08-2009
Post: #32
RE: Enkoder w wykonaniu Home Made
Witam
Jestem w trakcie wykonywania enkodera magnetycznego AS5040 na orginalnej płytce PCB. Mam pytanie do doświadczonych w tym temacie Kolegów. Czy można sprawdzić działanie enkodera nie majac jeszcze uruchomionego DDS'a?
Pozdrawiam
Stanisław
SP9EZQ
10-08-2010 19:02
Znajdź wszystkie posty użytkownika Odpowiedz cytując ten post
SQ6OXK Offline
Paweł
****

Liczba postów: 317
Dołączył: 23-06-2010
Post: #33
RE: Enkoder w wykonaniu Home Made
Sławomirze, a powiedz mi czy ty otrzymałeś automatycznie z samplem ten magnes czy to jest u nich osobna pozycja.

Zamówiłem w poniedziałek sobie sample i się teraz zastanawiam jak to jest bo nie było jakieś inne obcji dla tego układu
17-08-2010 14:44
Znajdź wszystkie posty użytkownika Odpowiedz cytując ten post
SP9EZQ Offline
Początkujący
**

Liczba postów: 93
Dołączył: 18-08-2009
Post: #34
RE: Enkoder w wykonaniu Home Made
Witaj Pawle
To jest u nich osobna pozycja, ale o ile pamiętam to wyrażnie zaznaczona jako preferowana do tego ukladu.
Pozdrawiam
Stanisław SP9EZQ
17-08-2010 20:08
Znajdź wszystkie posty użytkownika Odpowiedz cytując ten post
SP5FCI Offline
Piotr
**

Liczba postów: 69
Dołączył: 20-06-2009
Post: #35
RE: Enkoder w wykonaniu Home Made
Witam serdecznie

nabyłem oto taką bazę mechaniczną do enkodera, bardzo stabilne, duża bezwładność, niska cena Smile

İmage İmage


Pozdrawiam Piotr SP5FCI
(Ten post był ostatnio modyfikowany: 01-12-2010 21:17 przez SP5FCI.)
01-12-2010 21:17
Znajdź wszystkie posty użytkownika Odpowiedz cytując ten post
SQ1FTB Offline
Nowicjusz
*

Liczba postów: 15
Dołączył: 10-11-2010
Post: #36
RE: Enkoder w wykonaniu Home Made
Bazując na wykonaniu OZ2CPU wykonałem enkoder w oparciu o silnik krokowu stacji dyskietek. Szczególnie nadaje się do tego stara stacja dyskietek 5.1/4 ".
Dodatkowo rozbudowałem to urządzenie o maleńki mikroprocesorek ATinny25, którego zadaniem jest określenie kierunku ruchu. Na oddzielnych wyjściach enkoder wytwarza impulsy w zależności od kierunku ruchu. Takie rozwiązanie czasami bywa potrzebne ponieważ nie blokuje wejść obsługujacych przerwania w mikroprocesorach jednoukładowych. Z przeprowadzonych doświadczeń wynika że, enkoder działa bardzo płynnie , nie "gubi" impulsów oraz - przy szybkich nawrotach - nie "traci kierunku" i nie generuje fałszywych impulsów. Silnik od FDD posiada "przyjemną" bezwładność mechaniczną, co znacznie porawia komfort pracy z takim urządzeniem. Pracę tego sprzętu można zobaczyć na YouTube podając SQ1FTB w wyszukiwarce strony. Obecnie kończę dokumentację i po weekendzie - jeżeli będzie zinteresowanie - to ja tutaj opublikuję . Można również zastosować silniczek trójfazowy np. od napędu CD-ROM, ale te silniczki mają troszkę inną geometrię ( 120 deg) , co znacznie zmienia płynność ruchu.


Załączone pliki Miniatury
İmage İmage
(Ten post był ostatnio modyfikowany: 08-01-2011 23:19 przez SQ1FTB.)
08-01-2011 23:13
Odwiedź stronę użytkownika Znajdź wszystkie posty użytkownika Odpowiedz cytując ten post
SP4HKQ Offline
Zdzisław SK!
****

Liczba postów: 490
Dołączył: 19-08-2009
Post: #37
RE: Enkoder w wykonaniu Home Made
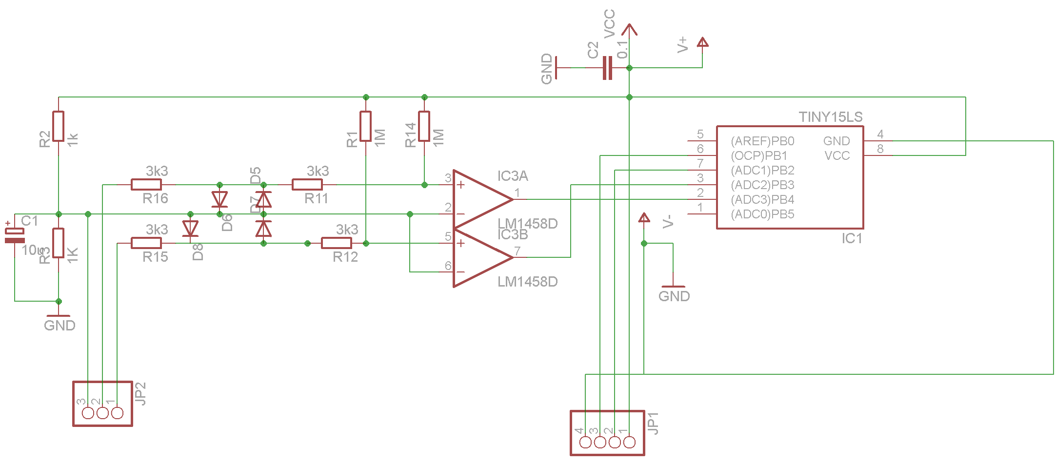
Witam. Prezentuję swoje wykonanie enkodera na silniku krokowym od stacji dyskietek 5". Enkoder wykonany jest na bazie układu scalonego AS5035 lub AS5040. Pierwszy jest enkoderem magnetycznym o kroku 64 imp./obrót, a drugi 256 imp./obrót. Układy, jak i dedykowane magnesy neodymowe można dostać w postaci sampli. Magnes na osi silnika można zamocować na 2 sposoby. Jeśli oś wystaje, to za pomocą tulei o 2 średnicach wewnętrznych (5 mm do nałożenia na oś silnika i 6 mm do wciśnięcia magnesu). Jeśli nie wystaje, to wiercimy w osi otwór o średnicy 2 lub 2.5 mm i w ten otwór wciskamy "kielich" z magnesem, który ma stopkę o średnicy otworu. (wykonanie ze zdjęcia). Aby enkoder płynnie działał to krok silnika musi byś większy od ilości impulsów enkodera. Delikatne hamowanie magnetyczne silnika wpływa na precyzję działania. W załączeniu zdjęcia i przykładowy schemat enkodera (który zawiera niepotrzebny w naszym wykonaniu przycisk magnetyczny, działający gdy magnes zbliża się do układu scalonego)


Załączone pliki Miniatury
İmage İmage

.pdf  AS5040_SCH.pdf (Rozmiar: 30.02 KB / Pobrań: 1965)
.lay  Encoder Mag.LAY (Rozmiar: 13.26 KB / Pobrań: 1798)
(Ten post był ostatnio modyfikowany: 09-01-2011 12:07 przez SP4HKQ.)
09-01-2011 11:57
Znajdź wszystkie posty użytkownika Odpowiedz cytując ten post
SQ8Z Offline
Krzysztof
****

Liczba postów: 311
Dołączył: 21-10-2010
Post: #38
RE: Enkoder w wykonaniu Home Made
Witam, a u mnie nie ma problemu, tski encoder jak w zalaczniku chodzi bardzo dobrze, zdarza sie, ze impuls przeskoczy ale nie mam pewnosci czy to wina ukladu czy po prostu tak zadzialal silnik. Podkreslam zdarza sie , o braku plynnosci strojenia nie ma mowy.
pozdrawiam


Załączone pliki
.pdf  sterownik do DDS.pdf (Rozmiar: 159.49 KB / Pobrań: 2100)
21-06-2011 22:39
Znajdź wszystkie posty użytkownika Odpowiedz cytując ten post
SQ8Z Offline
Krzysztof
****

Liczba postów: 311
Dołączył: 21-10-2010
Post: #39
RE: Enkoder w wykonaniu Home Made
Witam, dziwna sprawa, po trzech miesiacach zajrzalem i ... widze ze wstawilem omylkowo plik PDF ze sterownikiem a nie impulstotem.. ktorego dotyczy temat.
87 pobran.... i zadnych uwag???
O.k. niniejszym naprawiam blad ( choc wdzieczny bylbym w przyszlosci za zwrocenie uwagi i info o tym na e-mail :-)
plik z ipmulsatorem ponizej



.pdf  Impulsator.pdf (Rozmiar: 207.32 KB / Pobrań: 3074)

hmm, widze 52 pobrania, to moze ktos skorzysta z tego pliku :-)
pcb przy drukowaniu z SprintLayout nalezy wlaczyc funkcje mirror ( zreszta to widac po napisach ze maja byc w lustrzanym odbiciu.
vy 73!

SQ8Z


.lay  impulsator.LAY (Rozmiar: 42.38 KB / Pobrań: 1496)
(Ten post był ostatnio modyfikowany: 21-09-2011 0:58 przez SQ8Z.)
19-09-2011 12:06
Znajdź wszystkie posty użytkownika Odpowiedz cytując ten post
SP2JH Offline
Waldek
**

Liczba postów: 86
Dołączył: 18-06-2009
Post: #40
RE: Enkoder w wykonaniu Home Made
Witam.
Konstrukcja bardzo prosta i nie wymaga pomocy tokarza. Oparta na popularnych układach AS5035 i AS5040 i magnesach zalecanych przez producenta.
Mechanizm obrotowy oparty na łożysku typu 626Z (1zł na serwisie aukcyjnym).Mimo, że wykorzystałem tylko jedno łożysko luzów nie ma.
Oczywiście jest to najprostsze rozwiązanie możliwe do wykonania w ciągu jednej godziny. Blaszka aluminiowa 2mm,łożysko najpierw przyklejam cyjanopanem, w kilku punktach na obwodzie, bardzo mała ilość kleju-tyle co ścieknie z igły. Chodzi o to, żeby klej nie skleił środkowego pierścienia łożyska, który się obraca i nie wpłynął do wnętrza łożyska. Jednocześnie łożysko musi być na czas klejenia cyjanopanem dystansowane od blaszki na grubość papieru (w 3-4 miejscach "rogami" kawałeczków papieru a po zaschnięciu cyjanopanu usuwamy papier)-inaczej później pierścień środkowy będzie tarł o blaszkę aluminiową.
Po wyschnięciu cyjanopanu łożysko przyklejamy klejem Distal (dwuskładnikowy epoksydowy). Wstępne wiązanie kleju jest dość długie 2-4h(zależy od temp. otoczenia) i dlatego, żeby klej nie ściekał należy do czasu jego zaschnięcia kilka razy obracać w pionie blaszkę z klejonym łożyskiem.
Oczywiście otwory dla słupków dystansowych w płytce drukowanej i blaszce aluminiowej muszą się idealnie pokrywać. Najlepiej wydrukować wzór pcb, gdzie zaznaczone są środki otworów i po przyłożeniu takiego szablonu do blaszki aluminiowej napunktować otwory np.szpikulcem cyrkla. Żeby podczas wiercenia nie przesunął się środek otworu, zaczynamy wiercić otwór wiertłem o małej średnicy np.1.5mm,a następnie powiększamy go stopniowo zwiększając średnicę wierteł, np.1.5mm,2mm,2.5mm,3mm.
Otwór na 6mm ośkę ma średnicę 6.5mm i na czas klejenia cyjanopanem ośka musi być umieszczona w nim centralnie co można łatwo osiągnąć nawijając na ośkę 1 zwój paska papieru.
Wymiar pcb i blaszki aluminiowej ca.25x25mm,dystanse 10mm(gwint w/w) i 5mm(gwint z/w).Magnesik jak widać na foto jest osadzony idealnie centralnie, ponieważ został wpuszczony w otwór łożyska. Dlatego wałek powinien być wciskany stopniowo. Jeżeli magnesik jest prawidłowo osadzony to nie da się go przesunąć. Magnesik również przyklejamy na cyjanopan Przy tych wymiarach elementów odległość magnezu od czujnika wynosi 3-4/10 milimetra. Długość wałka ca.35mm,średnica 6mm.Wałek musi być tak spasowany, żeby wchodził w łożysko z dużym oporem. Ja wcisnąłem wałek w łożysko przy pomocy małego imadła. Jeżeli poza zamontowaniu enkodera w urządzeniu okaże się, że wałek jest zbyt długi wystarczy zmienić długość słupków dystansowych, które mocują enkoder do płyty czołowej z 5mm na np. 8mm.
Enkoder pracuje bardzo poprawnie. W zależności od swoich wymagań i potrzeb można zastosować hamulec magnetyczny lub mechaniczny. Sam jednak przez rok używania takie konstrukcji nie zauważam takiej potrzeby.

W załączeniu również schematy i pcb z forum HM w mojej wersji enkoder_mini.


Załączone pliki Miniatury
İmage İmage İmage

.lay  Enkoder-mini.LAY (Rozmiar: 33.51 KB / Pobrań: 1507)
.pdf  Encoder_mini.pdf (Rozmiar: 67.6 KB / Pobrań: 1893)
02-10-2011 14:12
Znajdź wszystkie posty użytkownika Odpowiedz cytując ten post
Odpowiedz 


Skocz do:


Użytkownicy przeglądający ten wątek: 1 gości