Odpowiedz 
 
Ocena wątku:
  • 11 Głosów - 4 Średnio
  • 1
  • 2
  • 3
  • 4
  • 5
Tranciever Тюльпан-DSP
HMAMATOR Offline
SQ9IZA
**

Liczba postów: 89
Dołączył: 20-05-2015
Post: #731
RE: Tranciever Тюльпан-DSP
Taki jak w oryginalej dokumentacji na stronie http://www.cqham.ru/.

Ryszard 73
08-03-2016 19:04
Znajdź wszystkie posty użytkownika Odpowiedz cytując ten post
UA6VAE Offline
Alexey
*

Liczba postów: 36
Dołączył: 19-12-2015
Post: #732
RE: Tranciever Тюльпан-DSP
Faced with a strange problem.
As I connect the DDS output to DDS(4) through NB3N3020 what I should use as DDS mux and Frequency factor?
I used 4 (DDS mux) and 1 (Freq factor) at this moment and heard very weak tone signal when test with Tone button and my scanner.
When i feed TRX with line in source i saw on FFT window actual signal pattern but heard nothing with scanner...
09-03-2016 0:09
Znajdź wszystkie posty użytkownika Odpowiedz cytując ten post
SP3OSJ Offline
Artur
*****

Liczba postów: 786
Dołączył: 19-09-2013
Post: #733
RE: Tranciever Тюльпан-DSP
.....
(Ten post był ostatnio modyfikowany: 17-09-2020 11:07 przez SP3OSJ.)
09-03-2016 10:05
Znajdź wszystkie posty użytkownika Odpowiedz cytując ten post
UA6VAE Offline
Alexey
*

Liczba postów: 36
Dołączył: 19-12-2015
Post: #734
RE: Tranciever Тюльпан-DSP
(09-03-2016 10:03)SP3OSJ napisał(a):  DDS -> X1 (Menu)
NB3N2030 -> X4 (Hartware)
Hi!
NB3N3020 soldered to X4 with 0 Ohm resistance.

You mean:
DDSmux -1
Freq factor -4
?
Anyway, not working. From what point i need to start diagnostic?
(Ten post był ostatnio modyfikowany: 09-03-2016 10:08 przez UA6VAE.)
09-03-2016 10:07
Znajdź wszystkie posty użytkownika Odpowiedz cytując ten post
SP3OSJ Offline
Artur
*****

Liczba postów: 786
Dołączył: 19-09-2013
Post: #735
RE: Tranciever Тюльпан-DSP
.....
(Ten post był ostatnio modyfikowany: 17-09-2020 11:07 przez SP3OSJ.)
09-03-2016 21:17
Znajdź wszystkie posty użytkownika Odpowiedz cytując ten post
SP9KN Offline
Przemek
****

Liczba postów: 308
Dołączył: 18-10-2011
Post: #736
RE: Tranciever Тюльпан-DSP
A ja z chęcią kupię kompletnego DDS-a lub samą płyteczkę do DDS TRX Tulip.
10-03-2016 9:34
Znajdź wszystkie posty użytkownika Odpowiedz cytując ten post
UA6VAE Offline
Alexey
*

Liczba postów: 36
Dołączył: 19-12-2015
Post: #737
RE: Tranciever Тюльпан-DSP
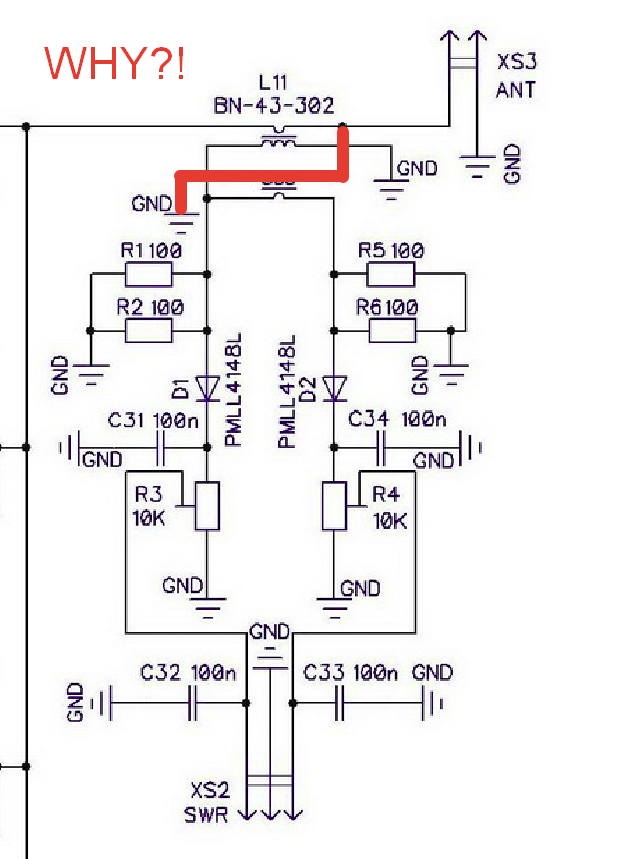
I am really frustrated about this SWR meter.
Why the ANT literally shorted to ground?


Załączone pliki Miniatury
İmage
11-03-2016 23:17
Znajdź wszystkie posty użytkownika Odpowiedz cytując ten post
SP3OSJ Offline
Artur
*****

Liczba postów: 786
Dołączył: 19-09-2013
Post: #738
RE: Tranciever Тюльпан-DSP
.....
(Ten post był ostatnio modyfikowany: 17-09-2020 11:07 przez SP3OSJ.)
12-03-2016 0:46
Znajdź wszystkie posty użytkownika Odpowiedz cytując ten post
UA6VAE Offline
Alexey
*

Liczba postów: 36
Dołączył: 19-12-2015
Post: #739
RE: Tranciever Тюльпан-DSP
(12-03-2016 0:46)SP3OSJ napisał(a):  This is not a short circuit there is a transformer (inductance "L")!

Yes, it's inductance, but it have zero resistance and short all circuit (LPF, BPF) and TRX output/input directly to ground. Simply, if i'm apply test signal of 7Mhz from generator to ANT input, i see very weak signal on display, but if i'm disconnecting PA board and connect generator directly to TX input of TRX board, signal is very strong.
Maybe i have miss something...

Okay, one more thing i thought i shall mistake. Now i have shorted all inductance within LPF and BPF for 40m diapason (as i test on 40m), instead installing coils, it's just faster.
Is it critical? May be this is reason of signal loss?


Załączone pliki Miniatury
İmage İmage
(Ten post był ostatnio modyfikowany: 12-03-2016 1:48 przez UA6VAE.)
12-03-2016 1:48
Znajdź wszystkie posty użytkownika Odpowiedz cytując ten post
SP3OSJ Offline
Artur
*****

Liczba postów: 786
Dołączył: 19-09-2013
Post: #740
RE: Tranciever Тюльпан-DSP
.....
(Ten post był ostatnio modyfikowany: 17-09-2020 11:07 przez SP3OSJ.)
12-03-2016 2:24
Znajdź wszystkie posty użytkownika Odpowiedz cytując ten post
Odpowiedz 


Skocz do:


Użytkownicy przeglądający ten wątek: 9 gości