Odpowiedz 
 
Ocena wątku:
  • 10 Głosów - 4.6 Średnio
  • 1
  • 2
  • 3
  • 4
  • 5
HUSAREK - nowa homodyna dla "każdego"
SP5FCS Offline
Adam
*****

Liczba postów: 1,073
Dołączył: 02-02-2009
Post: #811
RE: HUSAREK - nowa homodyna dla "każdego"
Bogdan, z tych zdjęć nie można jednoznacznie stwierdzić czy twój kabelek jest prawidłowy. Taśma ma 6 żył a złącze PDI na sterowniku tylko 4, trzeba sprawdzić czy kabelek jest OK, łatwo pomylić się z numerami pinów na złączu 2x3.

Standardowe złącze programatora na rysunku w załączniku.
Tak trzeba zrobić kabelek do sterownika:
PDI_DATA -> PDI pin 1
PDI_CLK -> RST pin 2
V_TARGET -> VCC pin 3
GND -> GND pin4 (na masie druku sterownika)


Załączone pliki Miniatury
İmage

73 Adam
26-06-2015 12:58
Znajdź wszystkie posty użytkownika Odpowiedz cytując ten post
SQ8MVY Offline
Paweł
****

Liczba postów: 724
Dołączył: 30-07-2011
Post: #812
RE: HUSAREK - nowa homodyna dla "każdego"
Bogdanie, a zrób mały test. W poście #802 umieściłeś 2 zrzuty ekranu.
W oknie programatora w górnej linii obok wyboru układu masz 2 przyciski. Jeden z nich to Reset Chip. Naciśnij go i na LCD zobacz, czy sterownik się zrestartuje. Jeśli program nadal będzie się pluł to na samym dole odznacz ptaszka przy Check signature na czas testu.
Ja obstawiam źle zrobiony kabelek. Tak jak Adam napisał w tych złączkach i tasiemkach bardzo łatwo o błąd.

73 Paweł
(Ten post był ostatnio modyfikowany: 26-06-2015 16:07 przez SQ8MVY.)
26-06-2015 14:20
Znajdź wszystkie posty użytkownika Odpowiedz cytując ten post
SP4LVC Offline
Bogdan sk
*****

Liczba postów: 761
Dołączył: 10-07-2009
Post: #813
RE: HUSAREK - nowa homodyna dla "każdego"
Paweł nic nie dają proponowane przez Ciebie zabiegi. W dalszym ciągu te same objawy. Kabelek i połączenia na 200% w porządku. Jakieś objawy resetu uzyskuję tylko przy pracy z Atmel Studio 6.2, ale w sposób kontrolowany też nie daje się z niego korzystać. Opcje Verify i Program wywalają błędy, które zamieściłem wcześnie w załącznikach. W opcjach programu zaznaczam programator jak na załączniku. Może jeszcze coś trzeba wykonać w ustawieniach CodeVision o czym nie wiem? Po kolei:
Otwieram Code Vision - Tools - Chip Programmer - File - Load FLASH - wybieram plik sterownika TFT35_Xmega128A3_v1_20. Rozumiem, że w tym momencie jest gotowe wszystko do programowania. Może jakieś znaczenie ma fakt, ze Code Vision jest w wersji darmowej (Evaluation)? Może coś poknociłem w procedurze wczytywania pliku?


Załączone pliki Miniatury
İmage

Bogdan
(Ten post był ostatnio modyfikowany: 27-06-2015 11:27 przez SP4LVC.)
27-06-2015 11:27
Znajdź wszystkie posty użytkownika Odpowiedz cytując ten post
SQ8MVY Offline
Paweł
****

Liczba postów: 724
Dołączył: 30-07-2011
Post: #814
RE: HUSAREK - nowa homodyna dla "każdego"
Witam,

Hmm, masz może program TeamViewer ? Zobaczyłbym zdalnie o co chodzi. To trochę dziwne. A programowałeś tym programatorem inne procesorki np. ATmega32 ATmega16 ??

Naciskanie przycisku Reset, jak Ci wskazałem powodować ma restart sterownika, bez względu z jakiego programu do obsługi programatora używasz. Przy resecie programator ustawia aktywny stan na linii CLK, która podpięta jest do nóżki odpowiadającej za RESET AtXmega128. Jak się programuje to na RESET wysyłany jest sygnał zegarowy.

73 Paweł
27-06-2015 11:48
Znajdź wszystkie posty użytkownika Odpowiedz cytując ten post
SP4LVC Offline
Bogdan sk
*****

Liczba postów: 761
Dołączył: 10-07-2009
Post: #815
RE: HUSAREK - nowa homodyna dla "każdego"
Paweł wysłałem Ci na PW swój telefon. Jeżeli możesz to odpisz mi jakiś SMS ze swoim numerem lub puść po prostu sygnał. Ja na razie muszę na jakieś 2-3 godziny wybyć z domu, ale po powrocie chętnie się pobawię przy pomocy Time Viewera.
No i problem pokonany. Kabelek i programator był dobry, a dzięki pomocy Pawła udało się wegrać nową wersję softu 1.20. Dokonaliśmy tego przy pomocy Time Viewer i Atmel Studio 6.2 i co się okazało trzeba było przed wegraniem nowego hexa użyć opcji Erase Chip. Programator nie bardzo ma ochotę działać pod Code Vision. Atmel Studio v. 6.2 to straszna kobyła i nie ma sensu trzymać takiego programu w kompie tylko po to, aby od czasu do czasu zmienić soft w Husarku. Poszukamy czegoś ,,lżejszego". Pawle jeszcze raz dzięki za pomoc. Dziękuję również Adamowi SP5FCS za odzew i konsultacje telefoniczne.

Bogdan
(Ten post był ostatnio modyfikowany: 27-06-2015 23:04 przez SP4LVC.)
27-06-2015 23:04
Znajdź wszystkie posty użytkownika Odpowiedz cytując ten post
SP4LVC Offline
Bogdan sk
*****

Liczba postów: 761
Dołączył: 10-07-2009
Post: #816
RE: HUSAREK - nowa homodyna dla "każdego"
Witam po przerwie. Tym razem do pokonania sposób wyposażenia Husarka w interfejs CAT z jednoczesnym uzyskaniem sygnałów CW i PTT. Co udało się ustalić. Potrzebny jest interfejs na FT2232, aby tworzyły się dwa wirtualne porty - jeden do uzyskania CAT-a, a drugi do uzyskania CW i PTT. W miarę okazyjnie zakupiłem interfejs produkcji kolegi SP3CHT w wersji musb0811 z kablami do FT-450. Jest to już wyrób kilkuletni, ale ,,bebechy" ma bardzo obiecujące: HUB, FT2232, MAX232, kodek audio i.t.d. Teoretycznie niemal autonomiczne urządzenie, które można by zastosować w Husarku. Po usunięciu konwertera opracowanego przez Adama i próbie połączenia syntezy Husarka z komputerem niestety nic z tego nie wychodzi. Dzwoniłem do kolegi Ryśka. Nasze rozmowy są przyjemne, aczkolwiek, dla mnie mało konstruktywne - a to było dawno, to już czegoś zapomniał, schematu raczej też nie mogę się spodziewać (po części rozumiem, bo może boi się podróbek swojego wyrobu). Generalnie Ryszard twierdzi, że musi działać po odpowiednim ustawieniu zworek - niestety nie działa. Ja z kolei nie bardzo kapuję w jaki sposób można dopasować poziomy logiczne z wyjść procesora syntezy do poziomów jakich potrzebuje komputer, aby była możliwość połączenia. Krótko mówiąc jakie zworki i jak poustawiać. Bez schematu niestety rozmowa jest ciężka, ale liczę na to, ze może ktoś z Was ma te sprawy jakoś bardziej ,,rozkminione" niż ja. Fejs jest dobry, tworzy 2 wirtualne porty i powinien działać - niestety trafiło chyba na takiego operatora, który nie potrafi dać sobie z tym rady. Czekam na dobre rady. W zasadzie tylko to zostało mi do montażu, aby uznać Husarka za skończonego.

Bogdan
(Ten post był ostatnio modyfikowany: 08-07-2015 0:23 przez SP4LVC.)
08-07-2015 0:21
Znajdź wszystkie posty użytkownika Odpowiedz cytując ten post
SP4LVC Offline
Bogdan sk
*****

Liczba postów: 761
Dołączył: 10-07-2009
Post: #817
RE: HUSAREK - nowa homodyna dla "każdego"
Kilka fotek z urlopowego ,,pola walki". Włożyłem w ten projekt kupę czasu i serca, włącznie z projektowaniem brakujących symboli do bibliotek DesignSpark. Panowie zerknijcie szczególnie na dokumentację. Zrobiłem interfejs do włożenia w Husarka na bazie modułu MMusb2232. Bardzo, ale to bardzo nie chce się łączyć z Husarkiem. Jeden raz udało mi się dzisiaj dogadać z Loggerem32. Po rozłączeniu już nie załapało. Jaki to był cud nie wiem, ale już się nie powtórzył. Husarek wcale nie łączy się z HRD. Po podłączeniu pod kompa moduł niby chodzi, robi 2 porty wirtualne, układ sprawdzony ze schematem, napięcia zgodne z oczekiwanymi. Wygląda na to, że są niewłaściwe lub nieodpowiednie poziomy sygnału w okolicach połączenia układu AduM 1201 z modułem lub pomiędzy Adume-m i procesorem syntezy Husarka. Co ciekawe układ na pojedynczym FT232RL i tym samym AduM 1201 gada między Husarkiem, a HRD bez zająknięcia. Na płytce modułu jest pamięć 93C46. Jest ona programowalna poprzez złącze USB modułu. Nie wiem, być może trzeba coś w niej skonfigurować, aby interfejs zaczął działać w sposób kontrolowany i pewny. Odłożyłem sprawę na bok i czekam na Wasze rady. Możliwe, ze wyważam jakieś otwarte drzwi.
Sytuacja już opanowana. Dałem szybkość 9600 w ustawieniach portu oraz 9600 w konfiguracji portu HRD do połączenia. Chodzi! Nie wiem czemu wczoraj nie mogłem tego rozwikłać.


Załączone pliki
.jpg  Interfejs Husarek schemat jpeg.jpg (Rozmiar: 84.85 KB / Pobrań: 3423)
.jpg  zdjęcie 1.jpg (Rozmiar: 764.91 KB / Pobrań: 3687)
.jpg  zdjęcie 2.jpg (Rozmiar: 623.3 KB / Pobrań: 3198)
.pdf  MMusb2232_pl.pdf (Rozmiar: 487.27 KB / Pobrań: 1336)

Bogdan
(Ten post był ostatnio modyfikowany: 25-07-2015 14:45 przez SP4LVC.)
24-07-2015 20:35
Znajdź wszystkie posty użytkownika Odpowiedz cytując ten post
LEX3200 Offline
Grzegorz
*

Liczba postów: 13
Dołączył: 12-02-2015
Post: #818
RE: HUSAREK - nowa homodyna dla "każdego"
Witam

Jaki typ diody PIN zastosować do wzmacniacza mocy PA

Pozdrawiam
06-08-2015 10:28
Znajdź wszystkie posty użytkownika Odpowiedz cytując ten post
SP4LVC Offline
Bogdan sk
*****

Liczba postów: 761
Dołączył: 10-07-2009
Post: #819
RE: HUSAREK - nowa homodyna dla "każdego"
Grzegorz ja sadzałem S1M w wersji SMD. Nie jest to co prawda dioda PIN, ale krzemowa z odpowiednimi parametrami - mogąca zastępować diodę PIN. Ma ona trochę ,,hardcorowy" rozmiar - jak na technologię SMD, ale jakoś wlazły te 3 sztuki. Po zastosowaniu tych diód uzyskuję regulację mocy wyjściowej na potencjometrze na płycie czołowej w zakresie od 5 do 25 W. Jeżeli chodzi o typowe diody PIN to można chyba wsadzić wszystko, co podpada gabarytami.
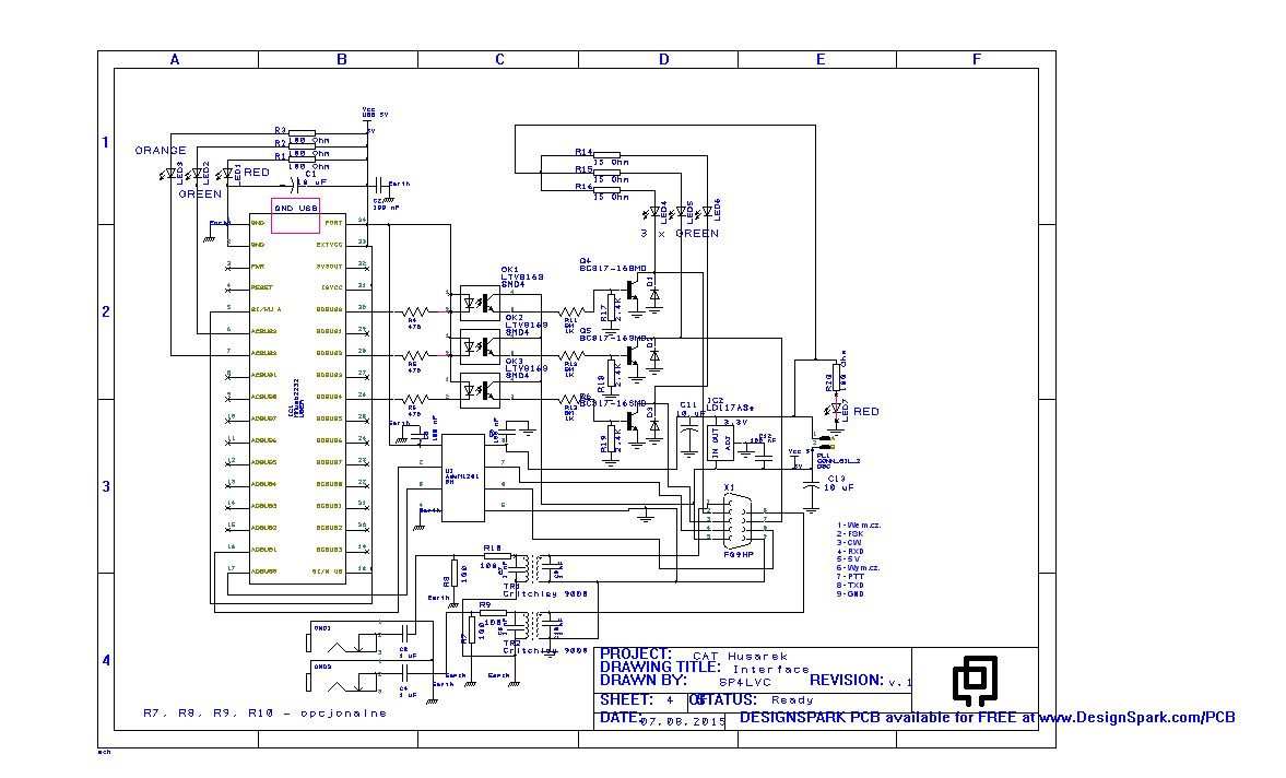
Mam wakacyjny prezent dla konstruktorów, stworzony głównie pod kątem Husarka. Zdecydowałem się jednak na interfejs zewnętrzny. Pierwotny plan był taki, aby wsadzić płytkę CAT-a do radia, ale niestety słychać śmieci. Poza tym trzeba byłoby wprowadzać do radia i izolować niechciany potencjał komputera. Stąd kilka ,,zarwanych" nocy na nowy projekt interfejsu zewnętrznego. Opracowałem na bazie tego, co miałem w szufladach. Wiem, że pewne kwestie można było wykonać prościej, ale to wymagałoby zakupu specjalizowanych transoptorów cyfrowych, i.t.d. Schemat trochę nieogarnięty - głównie jeśli chodzi o nazewnictwo części, ale nie chce mi się już bawić w pedanta. Każdy, kto ma trochę pojęcia o elektronice po pierwszym rzucie oka ,,poczuje bluesa". Pliki PCB w 2 wariantach - 1 wersja z transoptorami DIL, 2 - transoptory SMD. Co komu pasuje. Niczym innym te wersje się nie różnią. Oczywiście rysunek ścieżek jest nieco inny - w zależności od wersji. Najważniejszy jest fakt wykorzystania gotowego modułu MMusb2232 - bez konieczności eksperymentowania z układem FT2232. Przy jego rozmiarze wyprasowanie, wytrawienie i polutowanie jego 48 nóżek jest trochę problematyczne. Nie wiem, bo nie próbowałem, ale następny interfejs nad którym się pochylę będzie już miał hub-a i kodek audio. Wówczas przyjdzie pora na hardcore ze wspomnianym scalakiem. Prezentowany interfejs - poza brakiem kodeka audio jest w 100% wystarczający do pełnej obsługi każdego radia z pojedynczym odbiornikiem i współpracującego oprogramowania. 2 wirtualne porty COM szczególnie przydają się przy jednoczesnej pracy HRD i DM780 lub HRD i Logger32. Jumper goldpinowy na płytce zwiera stabilizator 3,3 V i wówczas układ ADuM 1201 dostaje 5 V zasilania - identyczne jak po stronie pierwotnej od układu zasilanego ze złącza USB. Myślę, ze wówczas ruszy również sterowanie CAT mojego FT-857D. Czyli fejs będzie w jakimś stopniu uniwersalny. Co prawda tego nie testowałem, ale chyba się nie mylę. W ostateczności jest to kwestia jednego zbędnego podwójnego goldpina. Nie projektowałem płytki pod żadną konkretną obudowę - po prostu chodziło mi o to, aby dało się to w miarę ciasno upchnąć. Tu każdemu zostawiam własne pole do działania - ja też jeszcze nie wiem w co to upchnę. Życzę powodzenia przy składaniu - ja już grzeję laminator. W razie kłopotów lub wątpliwości piszcie maile lub pytania w wątku. Najważniejsza korzyść z tej akcji jest taka, że wreszcie obcykałem niemal do cna DesignSparka. Przepraszam za przelotki, ale przy jednostronnym druku nie dało się tego ogarnąć.
Jedna uwaga. Przed wrzuceniem do trawienia trzeba zeskrobać po każdej ze stron 2 cieniutkie linie, które są granicami obszaru płytki, a łączą nam niepotrzebnie obie masy lub pobrać moją poprawioną..Myślałem, że to się nie wytrawi, a jednak jest i robi zwarcie. Przy okazji umasiłem na stronie bottom piny masowe gniazd mini jack. Wychodzi praca o 3 nad ranem - niestety.


Załączone pliki Miniatury
İmage

.pdf  Interfejs z transoptorami DIP - PCB bottom.pdf (Rozmiar: 28.28 KB / Pobrań: 1026)
.pdf  Interfejs z transoptorami DIP - PCB top mirror.pdf (Rozmiar: 20.07 KB / Pobrań: 969)
.pdf  Interfejs z transoptorami SMD - PCB bottom.pdf (Rozmiar: 27.61 KB / Pobrań: 968)
.pdf  Interfejs z transoptorami SMD - PCB top mirror.pdf (Rozmiar: 19.45 KB / Pobrań: 997)

Bogdan
(Ten post był ostatnio modyfikowany: 08-08-2015 9:35 przez SP4LVC.)
07-08-2015 10:48
Znajdź wszystkie posty użytkownika Odpowiedz cytując ten post
SP4LVC Offline
Bogdan sk
*****

Liczba postów: 761
Dołączył: 10-07-2009
Post: #820
RE: HUSAREK - nowa homodyna dla "każdego"
Sorry, wyszły następne niedoróbki. Nowa poprawiona płytka top mirror v.1 w wersji z transoptorami DIP. Tak się kończy nie czytanie raportów programu DesignSpark. Wpadłem na to w momencie lutowania swojej płytki. Brakowało ścieżki między przelotkami. Na warstwie ,,bottom" w poprawionej wersji obu wariantów podciągnąłem masę do nóżki 1 transformatora TR2. Mam nadzieję, że to wszystko - jakby jeszcze coś wylazło proszę piszcie. Szczególną uwagę radzę zwrócić na punkty lutownicze gniazda COM umiejscowione na warstwie ,,top" oraz przelotkę tego gniazda na nóżce 9 - dającą przejście GND z warstwy ,,top" do warstwy ,,bottom". W moim przypadku po włożeniu gniazda w płytkę nie można dojść lutownicą, aby zalutować je od strony warstwy ,,top". Przelotki z cienkiego drucika miedzianego przełożyłem przez otwór i polutowałem na skraju otworów na warstwie ,,top". Oszczędnie z cyną - po tym zabiegu w otwór musi wejść nóżka gniazda COM. Dopiero potem na warstwie ,,bottom" zalutowałem nóżki gniazda wraz z drucikami przelotek.
P.s. - w wersji v.2 połączona ścieżka napięcia 3,3 V z radiatorem stabilizatora. Dodałem schemat po poprawkach.


Załączone pliki Miniatury
İmage

.pdf  Interfejs z transoptorami DIP - PCB top mirror v.1.pdf (Rozmiar: 20.89 KB / Pobrań: 1061)
.pdf  Interfejs z transoptorami DIP - PCB bottom v.2.pdf (Rozmiar: 28.4 KB / Pobrań: 918)
.pdf  Interfejs z transoptorami SMD - PCB bottom v.2.pdf (Rozmiar: 27.6 KB / Pobrań: 918)

Bogdan
(Ten post był ostatnio modyfikowany: 10-08-2015 0:17 przez SP4LVC.)
09-08-2015 20:24
Znajdź wszystkie posty użytkownika Odpowiedz cytując ten post
Odpowiedz 


Skocz do:


Użytkownicy przeglądający ten wątek: 9 gości