Odpowiedz 
 
Ocena wątku:
  • 9 Głosów - 4.44 Średnio
  • 1
  • 2
  • 3
  • 4
  • 5
Transceiver wg. M0NKA
SP6AUO Offline
Andrzej
*****

Liczba postów: 1,051
Dołączył: 20-09-2009
Post: #231
RE: Transceiver wg. M0NKA
Witam
Moje enkodery co drugi dołek są puste.
Brak si570 to cyfry świecą na czerwono.jak ustawimy krok 100Hz to zapala się cyfra na czerwono od 100Hz.
Ustawimy krok 100KHz to cyfra od 100KHz zapala się na czerwono przy kręceniu.
Itd i itp.

Andrzej
(Ten post był ostatnio modyfikowany: 30-09-2014 12:26 przez SP6AUO.)
30-09-2014 12:26
Znajdź wszystkie posty użytkownika Odpowiedz cytując ten post
DM9IAH Offline


Liczba postów: 7
Dołączył: 04-11-2010
Post: #232
RE: Transceiver wg. M0NKA
Dziekuje za odpowiedz.
No cóż będę budował po kolei i patrzył co się dzieje.
Ostatnie pytanie:
Czy schemat HF v03 rożni się czymś od płyty v04 albo jest tylko kosmetyka PCB lub inne położenie elementów?
Płytki dostałem UI v.03 a HF v.04 a wszystkie dostępne schematy są v.03
Przepraszam ze wam zabieram cenny czas a wiem ze jesteście lata świetlne przede mną i rozważacie ważniejsze sprawy.
Z góry dziękuje Mirek
30-09-2014 16:13
Znajdź wszystkie posty użytkownika Odpowiedz cytując ten post
GREG Offline
Zaawansowany użytkownik
****

Liczba postów: 316
Dołączył: 18-11-2010
Post: #233
RE: Transceiver wg. M0NKA
Mirku,
Napisz do Chrisa, podeśle Ci właściwe schematy albo wrzuci na stronę.
30-09-2014 16:20
Znajdź wszystkie posty użytkownika Odpowiedz cytując ten post
SP6AUO Offline
Andrzej
*****

Liczba postów: 1,051
Dołączył: 20-09-2009
Post: #234
RE: Transceiver wg. M0NKA
Witam.
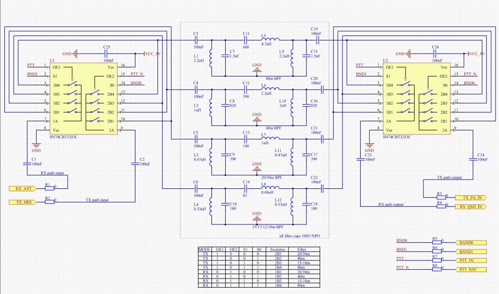
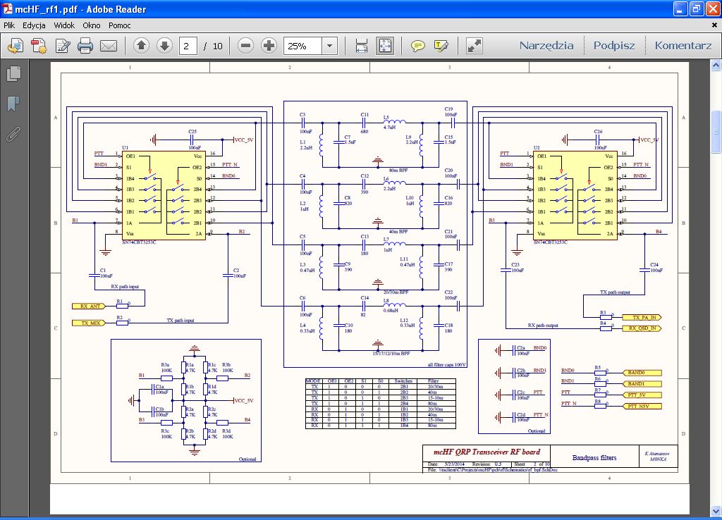
Mirku, między płytkami rf jest różnica w części schematu Bandpass Filters strona 2.
W mojej nie ma polaryzacji wejść piny 7,9 U1 i wyjść piny 7,9 U2.
W nowszej wersji ta polaryzacja jest na płytce.
To ten fragment po lewej na dole załącznika.

İmage


Tu załącznik wcześniejszej wersji.
İmage

Andrzej
(Ten post był ostatnio modyfikowany: 01-10-2014 14:20 przez SP6AUO.)
01-10-2014 14:16
Znajdź wszystkie posty użytkownika Odpowiedz cytując ten post
DM9IAH Offline


Liczba postów: 7
Dołączył: 04-11-2010
Post: #235
RE: Transceiver wg. M0NKA
Dziękuje za pomoc ,postaram się uważać przy montażu.Myślałem ze któryś z kolegów ten temat już przerobił.
Jeżeli jest cisza to znaczy ze schemat i płytka pasują.
Zwrócę uwagę na miejsca które wymienił Kolega Andrzej.
I do dzieła :-).
Wczoraj montowałem tor wzmacniacza audio i przetwornik A/D.
Bardzo dziękuje i pozdrawiam.
Mirek.
"P.S"
A tak poza tematem,tego wyświetlacza dotykowego nie da się aktywować?
Za mało pamięci czy mocy obliczeniowej w procesorze?
02-10-2014 8:55
Znajdź wszystkie posty użytkownika Odpowiedz cytując ten post
SP6AUO Offline
Andrzej
*****

Liczba postów: 1,051
Dołączył: 20-09-2009
Post: #236
RE: Transceiver wg. M0NKA
Tam po prawo na dole też dołożone są kondensatory których u mnie nie ma.
Może są na nowej płytce.

Andrzej
02-10-2014 21:19
Znajdź wszystkie posty użytkownika Odpowiedz cytując ten post
SP3OSJ Offline
Artur
*****

Liczba postów: 786
Dołączył: 19-09-2013
Post: #237
RE: Transceiver wg. M0NKA
.....
(Ten post był ostatnio modyfikowany: 17-09-2020 11:19 przez SP3OSJ.)
03-10-2014 17:26
Znajdź wszystkie posty użytkownika Odpowiedz cytując ten post
GREG Offline
Zaawansowany użytkownik
****

Liczba postów: 316
Dołączył: 18-11-2010
Post: #238
RE: Transceiver wg. M0NKA
Trudno, niech już zostanie tylko 20W ... Wink

Na wszystkich pasmach oddaje równo?
03-10-2014 18:56
Znajdź wszystkie posty użytkownika Odpowiedz cytując ten post
SP3OSJ Offline
Artur
*****

Liczba postów: 786
Dołączył: 19-09-2013
Post: #239
RE: Transceiver wg. M0NKA
.....
(Ten post był ostatnio modyfikowany: 17-09-2020 11:19 przez SP3OSJ.)
03-10-2014 23:46
Znajdź wszystkie posty użytkownika Odpowiedz cytując ten post
SQ1GYQ Offline
Andrzej
****

Liczba postów: 411
Dołączył: 18-06-2009
Post: #240
RE: Transceiver wg. M0NKA
Artur widzę projekt ostro idzie do przodu, rozwiązanie przodu radia bardzo fajne , podoba mi się bardzo czekam z niecierpliwością na finał :-) , kibicuje wszystkim który bujdą to maleństwo.

Pozdrawiam

Andrzej
04-10-2014 10:59
Znajdź wszystkie posty użytkownika Odpowiedz cytując ten post
Odpowiedz 


Skocz do:


Użytkownicy przeglądający ten wątek: 11 gości